2011年心理咨询师考试:咨询心理学复习提纲第一节
来源:中华考试网发布时间:2011-11-11
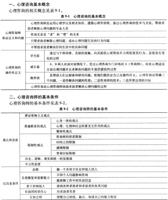
第九章 咨询心理学知识
第一节 概述

【纠错】
① 凡本网注明稿件来源为"原创"的所有文字、图片和音视频稿件,版权均属本网所有。任何媒体、网站或个人转载、链接转贴或以其他方式复制发表时必须注明"稿件来源:育路网",违者本网将依法追究责任;
② 本网部分稿件来源于网络,任何单位或个人认为育路网发布的内容可能涉嫌侵犯其合法权益,应该及时向育路网书面反馈,并提供身份证明、权属证明及详细侵权情况证明,育路网在收到上述法律文件后,将会尽快移除被控侵权内容。