专注国际教育,提供高质量的择校服务。
微信小程序
国际学校小程序

快速择校

微信公众号
国际学校公众号

政策解读

010-51268841

400-805-3685

超全!北京地区106所国际学校开设年级学段、课程体系、学费、住宿信息汇总

来源:育路国际学校网 发布时间:2022-08-02 11:02:27

  到了8月份,北京国际学校秋季招生也接近尾声,还在找国际幼儿园、国际小学、国际初中、国际高中的家庭,是时候抓紧时间择校了,否则将会错过9月开学日。那么,北京有哪些国际学校呢?为了方便大家择校,今天给大家汇总了北京106所国际学校学段、课程体系、学费以及住宿信息,供参考。

北京地区106所国际学校.jpg

  01

  朝阳区

640.jpg

  02

  海淀区

640 (1).jpg

  03

  西城区

640 (2).png

  04

  东城区

640 (3).png

  05

  昌平区

640 (4).png

  06

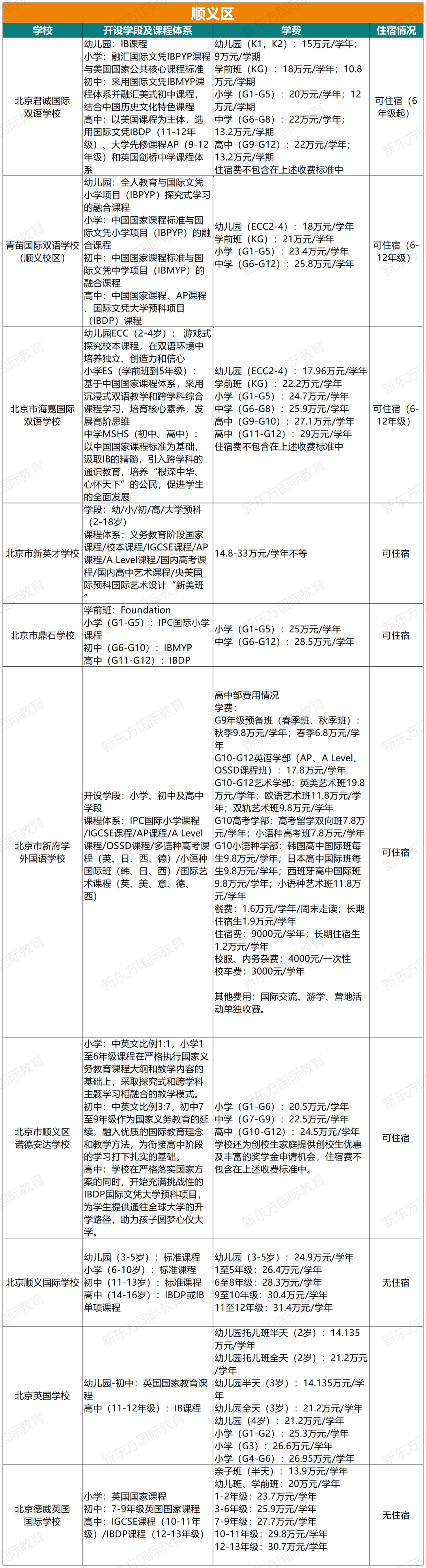
  顺义区

640 (5).png

  07

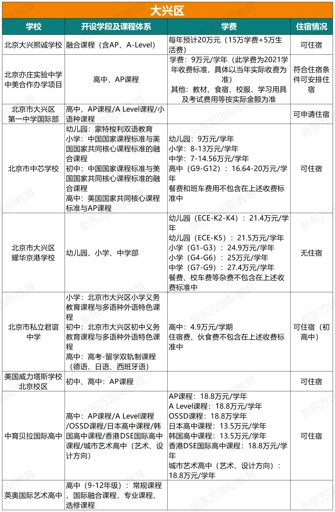
  大兴区

640 (6).png

  08

  其他区

640 (7).png

  这106所国际学校的幼儿园、小学、初中、高中部分学校还有补录名额,想要报名的家庭,请抓紧时间联系我们了解北京国际学校招生详情。>>点击进入院校库可查看北京各区国际学校招生简章国际学校招生学校推荐

结束

特别声明:①凡本网注明稿件来源为"原创"的,转载必须经授权后方可发布,违者将依法追究责任;

②部分稿件来源于网络,如有侵权,请联系我们沟通解决,联系邮箱:2498144268@qq.com

( 2023年春季招生报名正在进行中,为避免疫情结束后出现扎堆咨询,无学位等情况,建议家长登记抢先报名咨询!)
国际学校预约看校/在线报名入口

评论0

“无需登录,可直接评论...”

用户评论
500字以内
发送
    国际学校院校库

    免费咨询

    在线咨询 报考资格测评 开放日免费预约
    电话咨询
    010-51268841 400-805-3685
    全国统一咨询热线
    微信咨询
    15910788502

    张老师

    用手机号进行搜索添加微信好友
    公众号
    关注微信公众号

    关注微信公众号

    招生政策随时看

    小程序
    关注小程序

    关注小程序

    学校简章学费随时查