
快速择校

政策解读
010-51268841
400-805-3685
对于非京籍在北京上学的家庭来说,孩子在京上学问题是最焦虑的,家长们都想给孩子一些更好的升学出路,今天就来为大家具体介绍一下非京籍在北京上学的全部过程(包含幼儿园、幼升小、小升初、中考、高考阶段)需要具备的条件和可选项!有意2021年申请入学的非京籍家庭可以重点关注一下。

一、非京籍在北京上学——幼儿园阶段
①入园条件
北京各幼儿园招生条件不同,现整理一般幼儿入园条件,供家长们参考:
1.入园幼儿应为身体健康(无慢性传染病)、可以正常参加集体活动的年满3周岁儿童。
2.招收当年9月1日以前满3周岁的幼儿入园,部分有条件的可以根据不同情况向下延伸,招收3周岁以下的幼儿入园。中班、大班若有空缺,可招收适龄幼儿插班入园。
3.幼儿园各区报名时间不同,部分优质幼儿园可能提前半年或一年预报名。公立幼儿园一般按照划片范围招生等情况招生。
注意:各区幼儿园招生情况不一,最终请以本区政策为准。
②入园所需证件
现根据各幼儿园招生简章要求,整理了入园所需证件材料,如下所示:
京籍出具:房产证或公房租赁合同、户口簿、幼儿出生证、儿童预防接种证(须经疫苗接种单位查验盖章),携带儿童到有办园资质的幼儿园报名(具体请以幼儿园招生要求为准)。
非京籍出具:务工就业证明、实际住所居住证明、全家户口簿、北京居住证(或有效居住登记卡)等材料。
③其它注意事项
2021年幼儿入园家长请注意,部分幼儿园有招生顺序,以下为2020年部分幼儿园公布的入园顺序,供家长们参考:
1.本区户籍有房产的京籍适龄幼儿;
2.实际居住之地在本区户籍有房产的非京籍适龄幼儿;
3.实际居住之地本区租房的京籍、非京籍适龄幼儿;
二、非京籍在北京上学——幼升小阶段
非京籍孩子想在北京读小学,要么符合按本市户籍对待条件,要么必须准备北京市教委公开的非京籍孩子在北京幼升小需要提供的四证。只有满足四证要求,才可以进行幼升小信息采集等入学工作。
非京籍孩子在京幼升小入学所需的材料:
(1)在京实际居住证明
(2)全家户口薄
(3)在京务工就业证明
(4)北京市居住证(或有效期内居住登记卡)
以上证件因各小学要求不一,最终请以各区教委、学校要求为准。
非京籍各种证明办理时间要求越来越提前,有的甚至提前了一年半!在某些关键时间节点,如果你错过办理,那么孩子第二年的入学就成问题。因此建议大家一定要提前规划!提前规划!提前规划!
三、非京籍在北京上学——小升初阶段
①非京籍有北京学籍
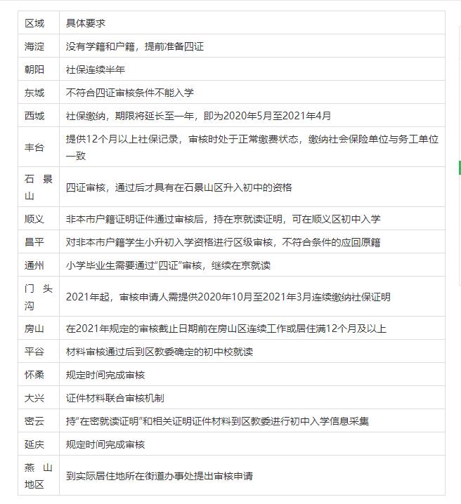
没有北京户口的孩子上完小学,面临着小升初,在北京上初中也是家长很犯难的事情,非京籍小升初时最大的一个问题就是户籍、学籍和房产,各个区到底有什么要求,家长该选择在哪个区小升初?需要办理哪些手续和证明?
2021年北京各地区非京籍小升初入学要求

其中“四证”包括:在京务工就业证明、在京实际住所居住证明、全家户口簿、北京市居住证(或有效期内居住登记卡)等相关资料。
更多四证信息请关注:
(二)非京籍没有北京学籍
1、按京籍对待学生,也需要提供相应的能证明身份的材料;
2、非京籍且没有北京学籍的学生需办理父母或其他法定监护人在京务工就业证明、在京实际住所居住证明、全家户口簿、北京市居住证(或有效期内居住登记卡或暂住证)等“四证”,然后再依据这些进行连网审核,才能参加小升初,最终需要以各区每年政策为准。
温馨提示:
北京各个私立民办校招生相对透明,基本都可以提前到校咨询了解,确定入学名额,家长们可根据自身孩子的上学情况,点击下方链接查看:
>>北京私立小学推荐
>>北京私立初中推荐
>>北京私立高中推荐
四、非京籍在北京上学——中考阶段
高中是一个非常重要的阶段,作为家长都希望自己的孩子能在优质的学校就读,根据2020年北京中考报名政策,并不是全部非京籍孩子都不能在北京上普高,属下列九类情况之一者,也就是常说的“九种人”,是可以报考普通高中的:
①由人力社保部门认定的属“原北京下乡知青子女”的考生;
②由区台办认定的属“台胞子女”的考生;
③有博士后管委会办公室开具介绍信和“博士后研究人员进站批准函”(有效期至2018年12月31日)人员子女证明的考生;
④由人民解放军相关政治部门认定的属“随军子女”的考生;
⑤有市人力社保部门签发的“北京市工作居住证”(有效期至2018年12月31日)人员子女的考生;
⑥父(或母)一方有本市常住户籍的考生;
⑦由中建二局第一建筑工程有限公司认定的属“中建二局第一建筑工程有限公司职工子女”中的非农业户籍考生。
⑧由首钢矿业公司认定的属“职工子女”中河北省户籍的考生,可以报名并报考从石景山区招生的普通高中和首钢高级技工学校。
⑨由中国化学工程第六建设公司北京分公司认定的属“化六建北京分公司子女”中的非本市户籍的考生,可以报名并报考通州区普通高中及其他规定可以报考的学校。
(注意:8、9两条报考是有区域限制的。)
此外,符合下列条件的进城务工人员随迁子女可以报名并报考中等职业学校。
①进城务工人员持有在有效期内的北京市居住证、居住登记卡或工作居住证;
②进城务工人员在京有合法稳定的住所;
③进城务工人员在京有合法稳定职业已满3年;
④进城务工人员在京连续缴纳社会保险(医疗保险或养老保险)已满3年(不含补缴);
⑤随迁子女具有本市学籍且已在京连续就读初中3年学习年限。
除上述所列情况外,没有本市正式户籍的本市应届初三年级学生只能在京参加借考,但不能填报北京市高级中等学校中招志愿填报。
借考考生可拿中考成绩回原籍找学校,也可以在京上私立学校或没有户籍限制的国际班,但是需要家长自己找学校。
非京籍的高考之路充满了变数,所以更多有条件的人士,直接选择了未来出国的道路,在高中阶段进入国际学校、公立学校国际部,甚至直接出国读高中。私立国际高中与公立学校国际部是非京籍能选择的性价比最高的出国之路了,但公立学校国际部多数不招收非京籍学生,还是建议大家可以选择私立国际高中就读。
五、非京籍在北京上学——高考阶段
根据《北京市2020年普通高等学校招生报名通知》,原则上只有北京户口才能参加北京高考统招;此外,因升学原因将户口迁入北京市集体户口的学生,除下列情况可在限定范围内报名外,其他情况不得报名:体育类中专校集体户口的应届毕业生,只能参加运动训练、武术与民族传统体育专业招生考试;艺术类中专校集体户口的应届毕业生,只能参加艺术类专业招生考试。
再者,根据北京市《进城务工人员随迁子女接受义务教育后在京参加升学考试工作方案》(京政办发〔2012〕62号),进城务工人员随迁子女不能参加高考,只能参加高等职业学校招生考试,并且需要满足以下条件:
进城务工人员及其随迁子女符合下列各项条件,进城务工人员随迁子女可以申请在京参加高等职业学校招生考试:
①进城务工人员持有在有效期内的北京市居住登记卡、居住证或工作居住证。
②进城务工人员在京有合法稳定住所。
③进城务工人员在京有合法稳定职业已满6年。
④进城务工人员在京连续缴纳社会保险中的基本养老保险或基本医疗保险已满6年(2015年9月至2020年8月是连续,不含补缴;疫情期间缓缴的保险,按北京市缓缴政策执行)。
⑤随迁子女具有本市学籍且已在京连续就读高中阶段教育3年学习年限。
六、关于北京高考,非京籍孩子的其他出路
01.回原籍高考
回原籍什么都不用折腾,按部就班上学,默默的回原籍考一下,然后自行承担后果。要不就一顿折腾,提前回去,把孩子的生活和学习问题都解决好拼高考。对返回户籍地读高中的孩子,孩子的心理变化需要关注,引导和帮助他们适应环境,尽量减少环境落差带来的心理及生活影响,影响其对社会公平的认知。
02.成人高考自学考试等
非京籍持有北京市居住证,随迁子女可报名参加北京市成人高等教育、高等教育自学考试、网络高等教育、开放大学的考试录取。
03.艺考
这方面只能从小培养了。艺考对文化课要求不高,主要看专业课成绩,非京籍在北京可以借读或者上艺术特色类高中,由于对高考分数要求很低,即使回老家高考,影响也并不大。但是艺考不是“易考”,艺术类高校都是不好进的,而且毕业后的“文艺圈”也没那么好混,再加上艺考中的专业课考试都是评委的主观评价,很难说清楚非常明确的标准,所以艺考也并不是很多专业没有登峰造极的草根家庭可以选择的。不少艺考生也都是家族内有人从事文艺类工作,未来能给孩子一条清晰的可借鉴的路,这样成功率相对高一些。
04.出国留学
在京读国际高中:国际高中一年在10-30万的花费,出国本科留学的花费15-40万人民币左右,这种方式是很多家庭选择的,多数都是中考考的也不太好,高考也不行,回原籍基本也没有特别好的出路,成绩也不算太有竞争力,但是选择国际高中则可以有更多机会,将来申请到国外知名大学。
最后建议:非京籍在北京上学的路从来都不好走,各位家长好仔细研究北京的相关政策,只有早做规划才能做到有的放矢,只有认真规划才能临危不惧;早规划,会规划才能战胜这个“被安排”的命运。
如果您有更多关于非京籍在北京上学的问题,都可以直接与我们咨询了解,我们与北京近百所私立学校、国际学校直接合作,可为您推荐适合的学校就读。
2021年升学必看,非京籍在北京上学从幼儿园到高考全面总结!
还有疑问?立即在线咨询特别声明:①凡本网注明稿件来源为"原创"的,转载必须经授权后方可发布,违者将依法追究责任;
②部分稿件来源于网络,如有侵权,请联系我们沟通解决,联系邮箱:2498144268@qq.com
1对1免费咨询
解决98%的申请入学问题
长达25年择校服务经验 · 5分钟内响应 · 无限次追问
答国际学校0.5项目是什么?是国际学校为初三学生提供的“初高中衔接计划”。学生于初三下学期(即0.5年)提前进入国际课程学...
答在北京上国际学校的都是什么样的家庭?是经济有支撑、理念有共识、规划有方向的家庭,他们不是盲目跟风的“贵族选择”,而是基于...
答双轨制和单轨制国际学校有什么区别?在课程体系与升学路径、教育理念与培养目标、教育理念与培养目标都有所不同。双轨制国际学校...
答alevel大考都考什么?A-Level课程涵盖70余门学科,包括理科(数学、物理、化学、生物)、文科(经济、历史、地理...
答北京的国际学校和上海的国际学校比较,哪里的更好?在代表顶尖实力的“外籍人员子女学校”评选中,北京则展现出强大的统治力,包...
答十一学校国际部2025年秋季招生学费标准是10-12万元,有三种国际主流课程可供学生选择,分别是ALevel、AP、IB...
免费咨询
张老师

关注微信公众号
招生政策随时看

关注小程序
学校简章学费随时查
报名咨询电话:400-005-1568
育路教育
评论0
“无需登录,可直接评论...”