
快速择校

政策解读
010-51268841
400-805-3685
北京明诚外国语学校洪堡学院统考进入考试周前,为保证线上考试的顺利进行,霍校就线上期末考试前后筹备安排组织了线上会议。对线上考试的所有环节精心安排,并对监考、考后阅卷归档等工作提出要求。
北京明诚外国语学校洪堡学院对线上考试的部署安排,时间同步给师生,保证学生为期末考试做好充足准备。

班主任提前做好学生考前动员、诚信教育工作,各班班主任在微信群里发布了有关考试的注意须知及考试时间安排,提醒并督促复习,以确保考试工作万无一失。进一步把线上考试工作做实、做细、做好,做到让家长满意、让学生放心。

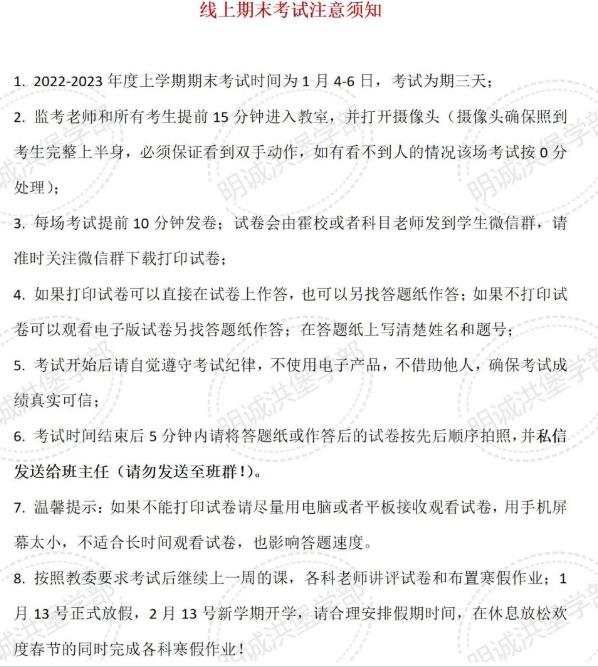
考试前:老师督促学生提前20分钟进考场,开启摄像头,调整位置角度。提前10分钟发卷,学生自己从学生群下载打印。
考试中:确保万无一失开始考试,考试全程开启摄像头,监考老师和班主任全程关注。

每位同学都保持高度集中的精神,奋笔疾书的答题,认真对待这次线上期末大考,准备好为这个学期的自己交上一份满意的答卷。
考试后:考试结束后5分钟学生将答题卷私信发送给班主任老师。
批阅试卷:班主任老师整理归纳学生试卷答案后交给任课老师批阅,任课老师批阅后登记学科成绩交给校长。
本次考试各年级教师认真组织、巡考监察,同学们沉作冷静的认真作答,再一次实现了家校携手共进,顺利、有序、高效地完成了本次线上考试,地确保了考试的真实性,为后期的教育教学提供了重要的依据保障。
北京明诚外国语学校洪堡学院作为北京外国语大学外语教学与研究出版社、全国基础外语教育研究中心多语种教育发展分中心会员单位,为不同语言兴趣和起点的学生提供了英语、德语、日语、西班牙语四个高考外语项目。所有就读北京明诚外国语学校洪堡学院的学生,将来都可以选择小语种参加国内高考,选择日语、德语、西班牙等语言替代英语高考,提高高考总成绩,帮助学生实现“弯道超车”增加进入国内一流大学的机会。
延展阅读:
北京市朝阳区期末统考,北京明诚外国语学校洪堡学院云端成长同进步
还有疑问?立即在线咨询特别声明:①凡本网注明稿件来源为"原创"的,转载必须经授权后方可发布,违者将依法追究责任;
②部分稿件来源于网络,如有侵权,请联系我们沟通解决,联系邮箱:2498144268@qq.com
1对1免费咨询
解决98%的申请入学问题
长达25年择校服务经验 · 5分钟内响应 · 无限次追问
答国际学校0.5项目是什么?是国际学校为初三学生提供的“初高中衔接计划”。学生于初三下学期(即0.5年)提前进入国际课程学...
答在北京上国际学校的都是什么样的家庭?是经济有支撑、理念有共识、规划有方向的家庭,他们不是盲目跟风的“贵族选择”,而是基于...
答双轨制和单轨制国际学校有什么区别?在课程体系与升学路径、教育理念与培养目标、教育理念与培养目标都有所不同。双轨制国际学校...
答alevel大考都考什么?A-Level课程涵盖70余门学科,包括理科(数学、物理、化学、生物)、文科(经济、历史、地理...
答北京的国际学校和上海的国际学校比较,哪里的更好?在代表顶尖实力的“外籍人员子女学校”评选中,北京则展现出强大的统治力,包...
答十一学校国际部2025年秋季招生学费标准是10-12万元,有三种国际主流课程可供学生选择,分别是ALevel、AP、IB...
免费咨询
张老师

关注微信公众号
招生政策随时看

关注小程序
学校简章学费随时查
报名咨询电话:400-005-1568
育路教育
评论0
“无需登录,可直接评论...”