
快速择校

政策解读
010-51268841
400-805-3685
非京籍在北京上学的政策要求,是很多家庭最为头疼的事情,根据2021年最新出台的政策来看,北京入学政策对于非京籍并不利好。从2018年开始,非京籍入学政策逐年提升,从今年开始东城、西城、海淀等区非京籍入学小升初还要重新审核四证。
就目前北京升学的道路上来看,非京籍升学道路并不通畅,仅持有北京居住证的家庭,在京无法就读普高,最多就读一个中职院校,所以小学4-5年级是很多非京籍学生返回原籍的热点时段。
目前海淀、东城、西城公布了今年非京籍入学的政策,对于工作、居住、社保等年限上来看都要满足1年的要求,但各区起止时间不一。非京籍入学十分强调教育的规划,合理配置好家庭的房产、工作、社保十分重要。
非京籍在北京入学关键时办理四证,四证办理时有以下几点需要家长们特别的注意:
1、社保:保持社保的连续性、不要间断
2、劳动合同:劳动合同时长满足连续时长要求
3、租房:注意租房的完税证明开具时间节点
一、非京籍在北京上学——海淀区要求
海淀区是北京入学压力最大的区,在今年的义务教育入学中,海淀区对2022年非京籍入学进行了政策预告,自2022年起,北京市居住证有效期限的起始时间应为前一年9月1日(不含)前。

二、非京籍在北京上学——西城区要求
西城区是北京入学热点的地区,对于非京籍入学,西城入学政策严格,这类孩子属于全西城派位,对于家庭的四证要求要求时间在1年以上。

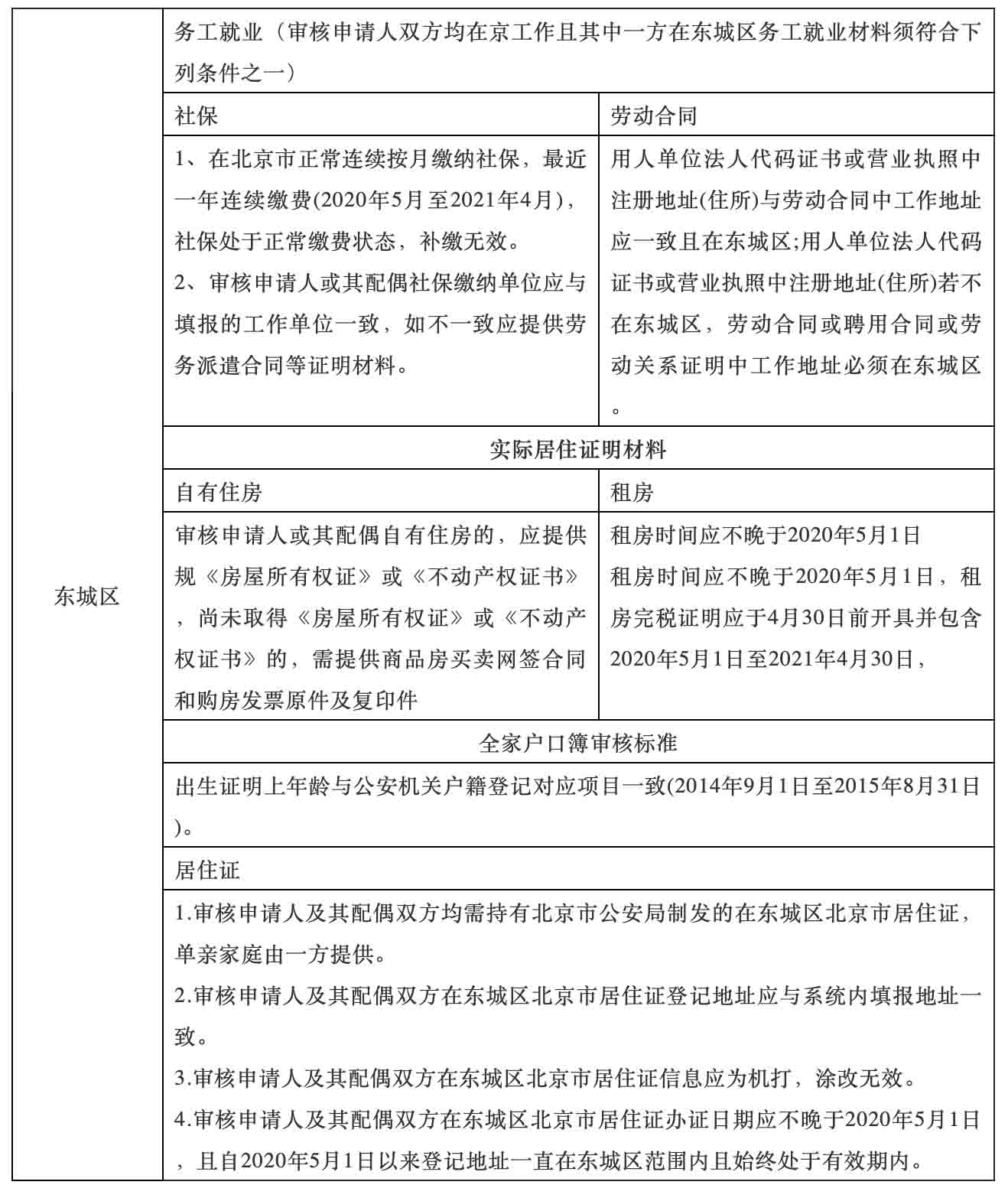
三、非京籍在北京上学——东城区要求

东城区对非京籍入学要求比较细化,比如对于劳动合同与社保无法对应的情况,东城区允许这类家庭提交劳务派遣合同来解决。在四证办理时长上,东城区也要求家庭满足1年的要求。
由此可见,非京籍在北京上学的有关要求还是非常高的,建议大家提前咨询了解,确保学生都可以顺利入学。我们负责北京地区多所私立学校的招生,可为您解决非京籍在北京上学择校的问题,如果您有想了解的学校可以直接咨询我们,为您解答。
2021入学东西城海淀区,非京籍在北京上学家庭要付出多少代价?
还有疑问?立即在线咨询特别声明:①凡本网注明稿件来源为"原创"的,转载必须经授权后方可发布,违者将依法追究责任;
②部分稿件来源于网络,如有侵权,请联系我们沟通解决,联系邮箱:2498144268@qq.com
1对1免费咨询
解决98%的申请入学问题
长达25年择校服务经验 · 5分钟内响应 · 无限次追问
答国际学校0.5项目是什么?是国际学校为初三学生提供的“初高中衔接计划”。学生于初三下学期(即0.5年)提前进入国际课程学...
答在北京上国际学校的都是什么样的家庭?是经济有支撑、理念有共识、规划有方向的家庭,他们不是盲目跟风的“贵族选择”,而是基于...
答双轨制和单轨制国际学校有什么区别?在课程体系与升学路径、教育理念与培养目标、教育理念与培养目标都有所不同。双轨制国际学校...
答alevel大考都考什么?A-Level课程涵盖70余门学科,包括理科(数学、物理、化学、生物)、文科(经济、历史、地理...
答北京的国际学校和上海的国际学校比较,哪里的更好?在代表顶尖实力的“外籍人员子女学校”评选中,北京则展现出强大的统治力,包...
答十一学校国际部2025年秋季招生学费标准是10-12万元,有三种国际主流课程可供学生选择,分别是ALevel、AP、IB...
免费咨询
张老师

关注微信公众号
招生政策随时看

关注小程序
学校简章学费随时查
报名咨询电话:400-005-1568
育路教育
评论0
“无需登录,可直接评论...”