
快速择校

政策解读
010-51268841
400-805-3685
海淀区的私立学校相对不多,但从最新公布的招生要求来看,海淀区是北京入学压力最大的区。那么,非京籍在海淀区上私立学校需要符合哪些要求呢?本文就来为您具体介绍一下。
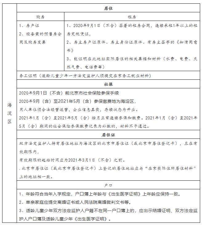
在2021年的义务教育入学政策中,海淀区对2022年非京籍入学进行了政策预告,自2022年起,北京市居住证有效期限的起始时间应为前一年9月1日(不含)前。非京籍在海淀区入学属于全区协调入学,对非京籍四证年限要求都在1年,以下是在海淀区上私立学校的相关证件准备要求。

由此可见在海淀区上私立学校的相关政策要求还是非常多的,建议大家可以提前进行资料准备,确保学生可以顺利入学。
为大家推荐三所海淀区私立学校,这三所学校目前均招收非京籍学生,家长们可根据实际需求进行选择报名。
1.北京海淀凯文学校
如果您有更多关于海淀区私立学校的招生疑问,可直接通过电话咨询我们详细了解,会有招生办老师为您详细解答。
非京籍在海淀区上私立学校需要符合哪些要求?
还有疑问?立即在线咨询特别声明:①凡本网注明稿件来源为"原创"的,转载必须经授权后方可发布,违者将依法追究责任;
②部分稿件来源于网络,如有侵权,请联系我们沟通解决,联系邮箱:2498144268@qq.com
1对1免费咨询
解决98%的申请入学问题
长达25年择校服务经验 · 5分钟内响应 · 无限次追问
答国际学校0.5项目是什么?是国际学校为初三学生提供的“初高中衔接计划”。学生于初三下学期(即0.5年)提前进入国际课程学...
答在北京上国际学校的都是什么样的家庭?是经济有支撑、理念有共识、规划有方向的家庭,他们不是盲目跟风的“贵族选择”,而是基于...
答双轨制和单轨制国际学校有什么区别?在课程体系与升学路径、教育理念与培养目标、教育理念与培养目标都有所不同。双轨制国际学校...
答alevel大考都考什么?A-Level课程涵盖70余门学科,包括理科(数学、物理、化学、生物)、文科(经济、历史、地理...
答北京的国际学校和上海的国际学校比较,哪里的更好?在代表顶尖实力的“外籍人员子女学校”评选中,北京则展现出强大的统治力,包...
答十一学校国际部2025年秋季招生学费标准是10-12万元,有三种国际主流课程可供学生选择,分别是ALevel、AP、IB...
免费咨询
张老师

关注微信公众号
招生政策随时看

关注小程序
学校简章学费随时查
报名咨询电话:400-005-1568
育路教育
评论0
“无需登录,可直接评论...”