2012上海招警考试行测真题答案及解析

来源:中公教育发布时间:2012-05-07 [an error occurred while processing this directive]

公务员辅导咨询

汇集公务员培训权威机构,权威解答公务员考试相关问题

zaixuanzixun

6.jpg

【责任编辑:育路编辑 纠错

[an error occurred while processing this directive]
[an error occurred while processing this directive]

育路版权与免责声明

① 凡本网注明稿件来源为"原创"的所有文字、图片和音视频稿件,版权均属本网所有。任何媒体、网站或个人转载、链接转贴或以其他方式复制发表时必须注明"稿件来源:育路网",违者本网将依法追究责任;

② 本网部分稿件来源于网络,任何单位或个人认为育路网发布的内容可能涉嫌侵犯其合法权益,应该及时向育路网书面反馈,并提供身份证明、权属证明及详细侵权情况证明,育路网在收到上述法律文件后,将会尽快移除被控侵权内容。

精彩专题

更多>>

全方位公考复习攻略

更多>>

公考交流

进入论坛

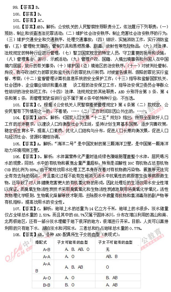
[an error occurred while processing this directive]