为您提供国际学校择校、备考、国际学校说明会等信息服务!
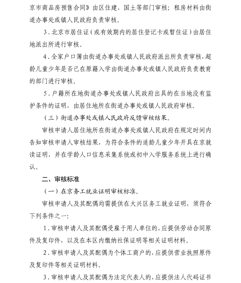
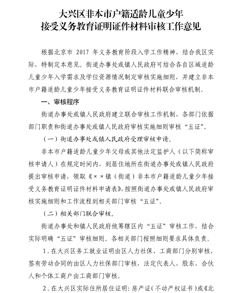
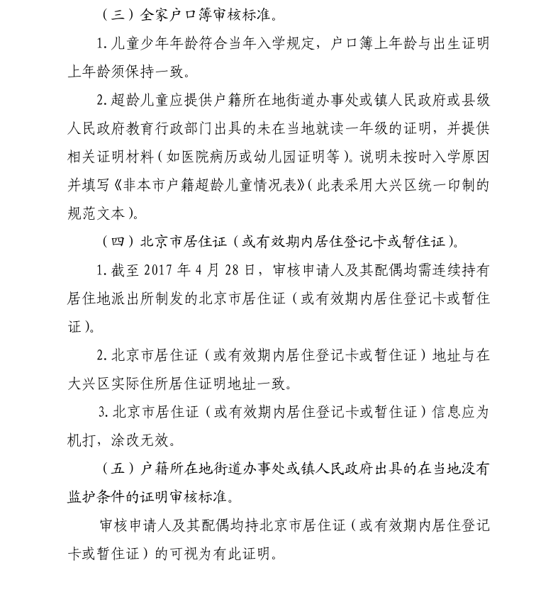
大兴区教委发布2017年大兴区非本市户籍适龄儿童少年入学审核实施细则,今年非京籍幼升小入学需要准备哪些证件?非京籍幼升小入学证件审核部门是什么?证件时限要求有哪些呢?下面为大家分享政策原文件。
如果你是非京籍入学或者对划区学校不满意,可以搜索公众号北京国际教育(zxxzxb_yuloo)或扫描下方二维码进行关注,这里有专业老师为你解答择校问题,更有家长群一起交流经验哦!

想要了解更多国际学校相关招生资讯,可以拨打电话进行咨询!
咨询热线:010-51268841
入学帮助热线:010-51268841010-51268841
咨询热线:010-51268841
幼升小升学
我要给孩子
报学校