育路国际学校网

北京国际学校排名 国际学校QQ群:220512461 国际学校哪个好
育路国际学校频道

国际学校

客服热线:010-51268841 010-51268841

当前位置:首页 > 中小学 > 初中/中考 > 初中物理

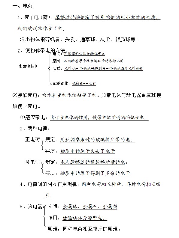
初中物理知识归纳:电路和电流

来源:育路中小学教育发布时间:2014-01-07 14:37:47

大家都在关注:国际学校学费排名外地学生在北京上学?预约学校开放日

  初中物理电路电流这一章节是最重要的单元之一。下面是关于初中物理电路电流相关知识点。同学们可以根据这一汇总进行复习或者是预习,会有很好的学习效果。

家长有问必答

学生年级:

联系方式:

学生姓名:

意向学校:

择校问题:

育路国际学校

微信二维码

入学帮助热线:010-51268841010-51268841

非京籍入学

看图择校选择 更多>>

  • 中加国际学校

    中加国际学校

    学费:6万-22.7万
  • 力迈中美国际学校

    力迈中美国际学校

    学费:12万-18万
  • 黑利伯瑞国际学校

    黑利伯瑞国际学校

    学费:17.5万-23.5万/年
  • 君诚国际双语学校

    君诚国际双语学校

    学费:12万-18万/年
  • 海淀区尚丽外国语学校

    尚丽国际学校

    学费:2万-7.5万/年
  • 格瑞思国际学校

    格瑞思国际学校

    学费:6万—13万/年
非京籍入学QQ群 国际学校

我要给孩子
报学校

学生姓名: 手机:

育路帮您择校调剂