育路国际学校网

北京国际学校排名 国际学校QQ群:220512461 国际学校哪个好
育路国际学校频道

国际学校

客服热线:010-51268841 010-51268841

当前位置:首页 > 中小学 > 初中/中考 > 初中化学

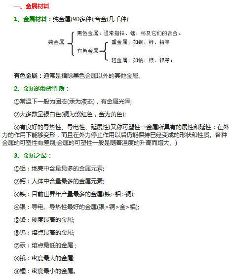
初中化学知识归纳:金属和金属材料

来源:中国教育在线发布时间:2014-01-03 10:30:10

大家都在关注:国际学校学费排名外地学生在北京上学?预约学校开放日

  初中化学《金属和金属材料》是化学这一门科目的重点单元,也是难点章节,初中《金属和金属材料》这一单元相关的内容,希望能够帮助到大家。

家长有问必答

学生年级:

联系方式:

学生姓名:

意向学校:

择校问题:

育路国际学校

微信二维码

入学帮助热线:010-51268841010-51268841

非京籍入学

看图择校选择 更多>>

  • 中加国际学校

    中加国际学校

    学费:6万-22.7万
  • 力迈中美国际学校

    力迈中美国际学校

    学费:12万-18万
  • 黑利伯瑞国际学校

    黑利伯瑞国际学校

    学费:17.5万-23.5万/年
  • 君诚国际双语学校

    君诚国际双语学校

    学费:12万-18万/年
  • 海淀区尚丽外国语学校

    尚丽国际学校

    学费:2万-7.5万/年
  • 格瑞思国际学校

    格瑞思国际学校

    学费:6万—13万/年
非京籍入学QQ群 国际学校

我要给孩子
报学校

学生姓名: 手机:

育路帮您择校调剂