
快速择校

政策解读
2024年北京小学、初中入学在5月展开,在元旦过后,距离2024年非京籍入学仅剩4个月,不少家长就开始来咨询了解2024年非京籍入学准备的相关事宜,北京小初所属于义务教育阶段,不管学生是就读私立学校还是公立学校,都需要满足一定的入学政策,那非京籍入学有哪些准备呢?针对这个问题,今天本文就来给大家讲讲2024年非京籍入学准备的相关内容,希望对有需求的家庭有所帮助!

建议今年上学的非京籍家长做好以下几件事情:
1、对照2023年政策,梳理下家里的入学材料,看下入学材料是否符合要求,是否齐全。非京籍入学政策每年变化不大,去年的很有参考意义。如果发现不符合政策,那么快点想办法,也别错过在原籍报名。
2、梳理下入学的思路,看下哪些学校、哪些路径适合家庭需要
3、明确下升学路径,因为中高考不通,那么是否要在北京读书,或者要在北京读多少年都是家长们要考虑的事情。
以上这几个问题是家长们在入学前需要考虑清楚的,提前为学生规划未来发展方向,以便清楚学校类型的选择,是上公立学校,还是私立学校,还是国际学校,都需要做好提前的规划。
持有居住证类型家庭,需要准备户口本、房产证、租房协议+租房发票、社保记录、劳动合同、孩子出生证,结婚证。
如果家长属于离婚状态,那么提交离婚证和抚养协议,孩子上学由有抚养权一方提交材料,另外一方不用提交。鉴于已经2024年,考虑到学生上学,现在有些事情不建议非京籍家庭来做了。
1、换居住地:通州、朝阳、丰台等城区都有对家长居住证连续居住,或者连续租住的要求,不建议家长们现在换居住地。
2、换工作:换工作牵涉重新定劳动合同,和社保断交,这个对上学影响大,现在不建议家长换。
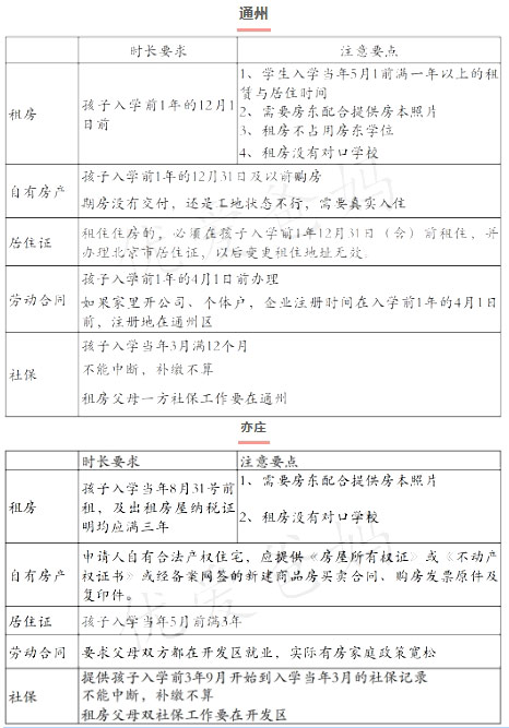
下面是几个热点城区对持居住证类家长的具体要求,大家可以参考,具体情况可来联系我们详细了解:




这类家庭入学要的材料内容不多。基本上看工居是否在有效期,上面是否有孩子随迁信息。要是租房的话,我们建议家长看下租房所在地和单位注册地是否在一个城区,如果不在,那么上学就比较麻烦,最好用这4个月改一个居住地。
除了证件类问题,我们也建议非京籍家庭,无论是否的按京籍对待,都要想下未来的升学路径,并尽量找一些好的民办学校作为出口。
比如说一些家庭在原籍有很好的学区房,错过幼升小这个环节就没法进入,那么要考虑下到底要不要在北京读书。
对于面对小升初的家庭来说,就要想下,由于中高考政策,到底是否要在北京读初中,是否转回原籍小升初。如果想走国际校出国,那么这对小升初家庭来说,做这个决定的时间点还是不错的。
总体上来说,非京籍很难在北京找到优秀的公立学校,在这里我们建议家长可以多看下民办学校,一些优秀的民办学校办学水平不错。
元旦到4月也是这类学校组织家长参观的重要时期,家长们可以把握好这点区学校多参观了解。
具体民办学校名单可查看>>>北京私立招生学校推荐
以上就是“非京籍入学有哪些准备”的相关内容,北京民办私立学校招生不限户籍,非京籍学生可申请就读,但是需要满足非京籍四证条件,想要了解更多关于北京私立学校的信息,可以直接来联系我们。
推荐阅读>>>北京口碑较好的十大私立学校名单汇总!(招生不限户籍性价比高)
2024年非京籍该准备哪些入学事宜?这几点需提前核对!
还有疑问?立即在线咨询特别声明:①凡本网注明稿件来源为"原创"的,转载必须经授权后方可发布,违者将依法追究责任;
②部分稿件来源于网络,如有侵权,请联系我们沟通解决,联系邮箱:2498144268@qq.com
1对1免费咨询
解决98%的申请入学问题
25年择校服务经验 · 5分钟内响应·无限次追问
答家长是集体户,那孩子只能按照外省市户籍的身份在天津升学,如果想要孩子在天津中考上高中的话,需要让孩子以投靠父母的方式落户...
答外省户籍的在天津小学入学必须要居住证,且必须是在有效期内的居住证,不管是私立小学还是公立小学,只要想要孩子拥有天津小学学...
答非京籍可以通过租房的方式让孩子在北京上小学,但是租房入学就涉及到一个学位占用的问题,北京目前有12个区执行六年一学位,一...
答外地孩子回天津中考的话体育平时分18分是没有的,持有本市户口,学籍不在天津,要求回津参加高级中等学校招生考试的学生,体育...
答通过校额到校入学后,一般不能直接入学特殊实验班,但有进入普通实验班的机会,如果想要进特殊实验班那就不能走校额到校,如果是...
答高中转学到北京学校是可以的,但是需要转入户籍所在区的高中,成绩须不低于中考当年转入学校统一招生录取分数,转入时,应提供原...
1999-2025 北京育路互联科技有限公司版权所有 | 京ICP备10025267号-13 | 京公网安备 11010802025989号
免费咨询
张老师

关注微信公众号
招生政策随时看

关注小程序
学校简章学费随时查
报名咨询电话:400-005-1568
育路教育

评论0
“无需登录,可直接评论...”