相关文章推荐

快速择校

政策解读
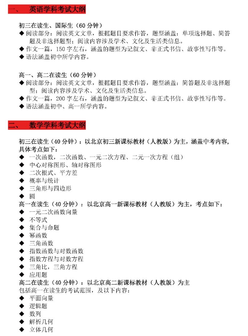
北京领科国际学校2025年秋季招生简章已经发布,计划招生120人,全国15-18岁学生均可以报名,通过考试者可获得秋季班录取通知书。此次招生将截止到9月底,准备申请国际高中的学生,还有时间备考。关于备考,领科教育北京校区同时在简章中公示了秋招入学考试大纲,大家按照大纲备考即可。


1. Fraction, ratio, decimal, square root and operation
2. Symmetry including line of symmetry, rotational of symmetry
3. Area, polygons and names of different polygons
4. Significant figure
5. Prime number and factor
6. Distance -time graph
7. Compound interest, simple interest
8. Scatter diagram
9. Circle, circumference and area
10. Straight line
11. Trigonometry
1. Scalar and vectors
2. Distance and speed
3. Acceleration, speed-time graph
4. Weight, mass and density
5. Newton's first law of motion
6. Moments and balance about a pivot
7. Work and power
8. Solid pressure
9. Current, voltage and resistance, ohm’s law
10. Series and parallel electric circuits
1. State the composition of clean, dry air
2. State the effect of these air pollutants
3. State the reaction combustion/displacement reaction/decomposition/double displacement
4. State the distinguishing properties of solids, liquids and gases
5. Describe the differences between elements, compounds and mixtures
6. Define proton number/atomic number as the number of protons in the nucleus of an atom
7. State the formulae of elements and compounds named in the subject content
8. Define the molecular formula of a compound as the number and type of different atoms in one molecule
9. Identify physical and chemical changes, and describe the differences between them
10. Describe the characteristic properties of acids in terms of their reactions with:
(a) Metals
(b) Bases
(c) Carbonates
11. Describe acids in terms of their effect on:
(a) Litmus
(b) Thymolphthalein
12. Physical and chemical properties of carbon/carbon monoxide/carbon dioxide
13. Properties of solution, solute/solvent/and solution
Candidates can follow CIE IGCSE 0580 syllabus contents in the following parts:
1. Number
2. Algebra
3. Geometry
4. Mensuration
5. Co-ordinate geometry
6. Trigonometry
7. Transformation
8. Probability
Section 1 General physics
Measurements and motion
1 Measurements
2 Speed, velocity and acceleration
3 Graphs of equations
4 Falling bodies
5 Density
Forces and momentum
6 Weight and stretching
7 Adding forces
8 Force and acceleration
9 Circular motion
10 Moments and levers
11 Centres of mass
12 Momentum
Energy, work, power and pressure
13 Energy transfer
14 Kinetic and potential energy
15 Energy sources
16 Pressure and liquid pressure
Section 2 Thermal physics
Simple kinetic molecular model of matter
17 Molecules
18 The gas laws
Thermal properties and temperature
19 Expansion of solids, liquids and gases
20 Thermometers
Particles and purification
1. Solids, liquids and gases
2. Diffusion
3. Apparatus for measuring
4. Methods of purification
Atoms, elements and compounds
5. inside the atom
6. Electronic structure and the Periodic Table
7. Elements, compounds and mixtures
8. Metals and non-metals
Structure and bonding
9. Ionic bonding
10. Covalent bonding(1):Simple molecules、 (2):More complex molecules
11. Metallic bonding
Formulae and equation
12. Chemical formulae
13. Working out the formula
14. Chemical equations
Chemical calculations
15. Reacting masses
16. Percentages and volumes
17. Yield and purity
18.Titrations
Electricity and chemistry
19. Electrolysis
20. Purifying copper
21. Electroplating
22. Conductors and insulators
Chemical changes
23. Physical and chemical changes
24. Energy transfer in chemical reactions
25. Fuels and energy production
Rate of reaction
26. Investigating rate of reaction
27. Surfaces and reaction rate
Candidates can follow CIE AS Level 9709 syllabus in the following parts:
1. Quadratics
2. Functions
3. Coordinate geometry
4. Trigonometry
5. Series
6. Differentiation
7. Integration
8. Permutation and combination
9. Probability, including conditional probability
10. Normal distribution, binomial distribution

以上就是2025年领科教育北京校区入学考试大纲,每一位学生由2次参加领科招生考试的机会,希望大家备考顺利,顺利获得领科北京校区录取通知书。
>>>点击查看:重磅 | 北京领科国际学校2025秋季招生正式启动
>>>报名入口:请点击“领科教育北京校区预约看校”进行报名
前30名预约家长尊享:1对1升学指导免费招生手册免费体验课程入学考试指导提前抢占学位机会
学校适合孩子吗?去学校试听免费课即知开班倒计时
领科北京热门关注
领科北京最新动态
答领科教育北京校区英国高中A-Level课程优势显著,以其学术严谨性和全球高认可度著称,核心包括培养批判性思维,特别适合目...
答北京领科国际高中招生电话有两个,家长和学生可在任意时间拨打这两个电话进行咨询。但是,北京领科国际高中招生办每天正常工作时...
答领科教育北京校区家长评价怎么样?整体呈现积极向上的趋势。从收集到的大量真实反馈来看,绝大多数家长对学校的办学理念、师资力...
答领科教育北京校区高中课程设置采用四年制IGCSE和A-Level体系,提供全面学术准备,培养学生批判性思维,最新升学率显...
答领科教育北京校区alevel课程升学率在国内外享有盛誉,最新数据显示,毕业生升学率超过90%,其中众多进入世界前50大学...
学费:22.80万/年简章详情>
免费咨询
张老师

关注微信公众号
招生政策随时看

关注小程序
学校简章学费随时查
报名咨询电话:400-005-1568
育路教育
评论0
“无需登录,可直接评论...”