
快速择校

政策解读
010-51268841
400-805-3685
2025年寒假临近,天津滨海新区2024—2025学年度第二学期初中转学登记通知已发布,转学登记审核时间为2025年1月13日。
要求转入塘沽、汉沽、大港、油田的七、八年级符合条件的学生。
2025年1月13日上午8:30—11:30 下午13:30—17:00
(预计于2025年2月11日左右通知入学)
参见附件1,在指定学校登记。

1.学生户口本原件首页、学生本人页、法定监护人页(1人即可);
2.监护人自有住房房本(或购房合同及契税完税证明件,如有户口没有自有住房,提供房屋租赁登记备案证明);
3.上述材料复印件,每页写明“此证属实”,监护人签名、捺指印。
1.法定监护人在有效期内的居住证(正反面)或居住证电子信息凭证(见“天津公安民生服务”微信小程序首页);
2.学生户口本首页、学生本人页、法定监护人页(1人即可);
3.法定监护人在转入区域的务工就业证明(工商营业执照或依法签订的劳动合同各页);
4.法定监护人在转入区域缴纳社会保险费证明;
5.法定监护人在转入区域合法居所证明(房本各页、购房合同及契税完税证明各页或房屋租赁登记备案证明);
6.上述材料复印件,每页写明“此证属实”,监护人签名、捺指印。
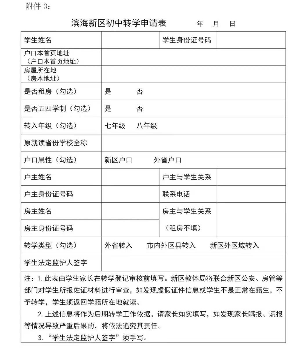
(三)《滨海新区初中转学申请表》规范字体手写签字(附件3)。

(四)《致转学学生家长的告知书》规范字体手写签字(附件4)。
(五)如果学生就读学校为五四学制(即小学五年初中四年),还须提供学籍所在校开具的五四学制证明并加盖学校教务处公章。
(六)外省转入学生提交审核材料后,如准予转入,开学后两周内须配合学校提供原学籍校初中综合素质评价相关材料。过时上报不予补录有关信息。(详询登记学校)
(一)上述要件要求材料真实,因家长原因导致的信息错填或未按时登记等情况不予办理转学。
(二)新区教体局将联合新区公安、房管等部门对学生所报佐证材料进行审查,如发现虚假证件信息或学生不是正常在籍生,不予转学,学生须返回学籍所在校就读,情节严重者追究其法律责任。
(三)学生转学全过程由滨海新区教体局统一安排,不收取任何费用,也不指定、委派任何中介机构或个人代办,请家长切勿轻信各类机构及个人代办承诺,谨防被骗。
(四)新区教体局委托部分局属初中学校进行转学登记审核,登记地点不一定为接收学校。此外,租房学生将按照居住证属地统筹安排到塘沽九中、塘沽河头中学、塘沽新城中学、大港七中、大港九中、汉沽三中、汉沽大田中学、海滨二校、海滨三校。请租房学生家长自行前往上述学校进行登记。
(五)如家长提交转学申请,即表示同意接受新区教体局下一步统筹安置。望各位家长知悉。
除了上述公立初中,家长还可以考虑将孩子转入民办初中,滨海新区民办初中有天津海嘉学校。
天津海嘉与北京海嘉学校一脉相承,初中阶段即开设国家课程,有开设国际课程,可以为学生提供中考和国际双轨升学选择。
初中学费:12万/年(小班制,有外教以及丰富的选修课程)>>>海嘉国际双语学校天津校区初中部招生简章
想要转民办初中的家庭,请关注滨海新区民办初中发布的寒假前转学通知。
天津初中2025年转学申请即将启动了,有转学需求的家庭,请抓紧时间择校,向学校了解详细的转学办理流程,以及转学所需材料。
天津滨海新区2024—2025学年度第二学期初中转学登记通知
还有疑问?立即在线咨询特别声明:①凡本网注明稿件来源为"原创"的,转载必须经授权后方可发布,违者将依法追究责任;
②部分稿件来源于网络,如有侵权,请联系我们沟通解决,联系邮箱:2498144268@qq.com
1对1免费咨询
解决98%的申请入学问题
长达25年择校服务经验 · 5分钟内响应 · 无限次追问
答国际学校0.5项目是什么?是国际学校为初三学生提供的“初高中衔接计划”。学生于初三下学期(即0.5年)提前进入国际课程学...
答在北京上国际学校的都是什么样的家庭?是经济有支撑、理念有共识、规划有方向的家庭,他们不是盲目跟风的“贵族选择”,而是基于...
答双轨制和单轨制国际学校有什么区别?在课程体系与升学路径、教育理念与培养目标、教育理念与培养目标都有所不同。双轨制国际学校...
答alevel大考都考什么?A-Level课程涵盖70余门学科,包括理科(数学、物理、化学、生物)、文科(经济、历史、地理...
答北京的国际学校和上海的国际学校比较,哪里的更好?在代表顶尖实力的“外籍人员子女学校”评选中,北京则展现出强大的统治力,包...
答十一学校国际部2025年秋季招生学费标准是10-12万元,有三种国际主流课程可供学生选择,分别是ALevel、AP、IB...
免费咨询
张老师

关注微信公众号
招生政策随时看

关注小程序
学校简章学费随时查
报名咨询电话:400-005-1568
育路教育
评论0
“无需登录,可直接评论...”