
快速择校

政策解读
010-51268841
400-805-3685
近期,北京市多个城区纷纷发布了2025年中小学寒假前的转学政策,这些政策针对不同年级和户籍情况进行了详细规定。与此同时,不少家长也关心国际学校的转学政策是否与公立学校保持一致。以下是对近期出台的北京中小学寒假前转学政策以及2025年国际学校寒假前转学政策的全面解析。

办理时间:2024年12月9日9:00至2024年12月16日23:00
办理年级:小学二年级、三年级、四年级以及东城区户籍在外省市就读的五年级学生
注意事项:由于学位紧张,寒假前不接收五年级(东城户籍在外省市就读除外)及初中阶段转学,这些年级的转学申请需在暑假(6月)进行。家长需拍照上传材料原件,并确保图片清晰、材料详实。

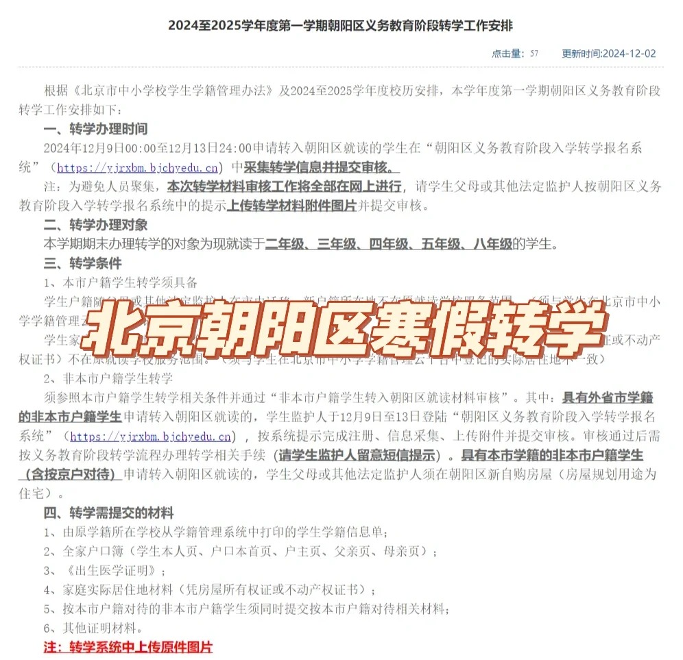
办理时间:2024年12月9日00:00至2024年12月13日24:00
办理年级:小学二年级、三年级、四年级、五年级以及八年级
注意事项:转学材料审核工作将全部在网上进行,家长需按朝阳区义务教育阶段入学转学报名系统中的提示上传转学材料附件图片并提交审核。


办理时间:从2024年12月9日开始,具体结束时间可能根据年级不同有所调整
特别说明:非京籍丰台区转学需在5月5日至6日前往街道办审核材料。从2023年9月1日起,小学转学生未来小升初将实行多校划片派位入学。


对于国际学校的转学政策,虽然具体细节可能因学校而异,但总体来说,它们与公立学校的转学政策在某些方面保持一致,同时也具有自身的独特性。
国际学校的转学时间通常也与公立学校同步,即寒假前和暑假前。家长需要密切关注目标国际学校的官方通知,以确定具体的转学申请时间。
与公立学校类似,国际学校也可能对转学的年级有所限制。例如,某些热门或学位紧张的国际学校可能不接收特定年级的转学申请。因此,家长在申请转学前,应提前了解目标学校的年级限制。
对于京籍学生而言,转入国际学校通常不需要额外的户籍或房产要求。然而,对于非京籍学生而言,可能需要满足一定的条件,如提供在京务工就业证明、在京实际居住证明以及北京市居住证等。这些要求可能因学校而异,家长在申请前应仔细阅读学校的招生简章。
国际学校在转学申请中通常会要求学生参加入学测试,以评估学生的学术能力和综合素质。这些测试可能包括笔试和面试两部分,内容通常涵盖数学、英语等学科。通过入学测试的学生才能获得转学资格。
除了上述要求外,国际学校还可能要求学生提供成绩单、推荐信等证明材料。同时,一些学校还可能要求学生参加校园开放日或面试等活动,以便更全面地了解学生的情况和背景。
对于不满足北京中小学转学政策的家庭,如果明确未来要出国留学,没有国内学籍的需求,转学前与目标学校确认插班年级有名额可以报名后,按学校要求参加入学测试,成绩达标,收到入学通知后即可按要求缴费报到,不用满足证件要求,也可以不限制时间。
北京多个城区出台的2025年中小学寒假前转学政策为家长提供了明确的指导和要求。北京国际学校寒假前转学政策虽然具有自身的独特性,但也在一定程度上与公立学校保持一致。家长在申请转学前,应充分了解目标学校的招生简章和转学要求,并按照规定的时间和程序进行申请。
转学北京国际学校,您一定要了解这些信息>>>
北京多个城区出台2025年中小学寒假前转学政策,国际学校转学政策也一样吗?
还有疑问?立即在线咨询特别声明:①凡本网注明稿件来源为"原创"的,转载必须经授权后方可发布,违者将依法追究责任;
②部分稿件来源于网络,如有侵权,请联系我们沟通解决,联系邮箱:2498144268@qq.com
1对1免费咨询
解决98%的申请入学问题
长达25年择校服务经验 · 5分钟内响应 · 无限次追问
答当然可以,外地户口是完全可以入读北京的国际学校的。关键要看您为孩子选择哪种类型的国际学校,以及申请的学段。根据目前的政策...
答家长您好!北京十一学校国际部是一所公立国际部,因为公办性质,所以在招生方面不同于民办国际学校,比如在招生对象上,北京公立...
答国际学校0.5项目是什么?是国际学校为初三学生提供的“初高中衔接计划”。学生于初三下学期(即0.5年)提前进入国际课程学...
答在北京上国际学校的都是什么样的家庭?是经济有支撑、理念有共识、规划有方向的家庭,他们不是盲目跟风的“贵族选择”,而是基于...
答双轨制和单轨制国际学校有什么区别?在课程体系与升学路径、教育理念与培养目标、教育理念与培养目标都有所不同。双轨制国际学校...
答alevel大考都考什么?A-Level课程涵盖70余门学科,包括理科(数学、物理、化学、生物)、文科(经济、历史、地理...
免费咨询
张老师

关注微信公众号
招生政策随时看

关注小程序
学校简章学费随时查
报名咨询电话:400-005-1568
育路教育
评论0
“无需登录,可直接评论...”