国际学校相关问题

快速择校

政策解读
010-51268841
400-805-3685
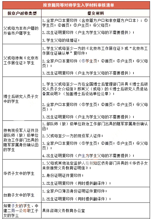
家长您好,非京籍九类人上国际初中是按京籍同等待遇的,在小升初的时候需要审核相应身份证明材料,具体审核资料清单见下表:

只要上表对应的资料审核通过,即使学生读了北京国际初中也可以注册北京初中学籍。
但是需要注意的是非京籍九类人虽然可以在北京上普高,但没有参加北京高考的资格。
1、属于下面这7类情况的,可以报考普通高中、中专学校、职业高中、五年制高职和技工学校:
(1)由人力社保部门认定的属“原北京下乡知青子女”的考生;
(2)由区台办认定的属“台胞子女”的考生;
(3)有全国博士后管委会办公室出具的介绍信和“博士后研究人员进站备案证明”(有效期至2021年12月31日)的博士后子女考生;
(4)由人民解放军相关政治部门认定的属“随军子女”的考生;
(5)有市人力社保部门签发的“北京市工作居住证”(有效期至2021年12月31日)人员子女的考生;
(6)父(或母)一方有本市常住户籍的考生;
(7)由中建二局第一建筑工程有限公司认定的属“中建二局第一建筑工程有限公司职工子女”中的非农业户籍考生。
(九类人中,上面这7类可以考普通高中,还有下面这2类,只能考对应的学校)
2、由首钢矿业公司认定的属“职工子女”中河北省户籍的考生,可以报考从石景山区招生的普通高中、首钢技师学院和黄庄职高。
3、 由中国化学工程第六建设公司北京分公司认定的属“化六建北京分公司子女”中的非本市户籍的考生,可以报考通州区的普通高中以及中专学校、职业高中、五年制高职和技工学校。
1、中考上普高/职高/高职/技校:上了国际初中的九类人只要有北京学籍,都有机会参加北京中考,中考后根据成绩选择普高或其他类型学校。
2、直升国际高中:这是读国际初中学生们的首选,适合有计划去国外读本科的学生。
3、出国留学:读完国际初中学科成绩优秀、英语优秀的学生还可以直接申请国外高中。
所以,对于非京籍九类人来说,上国际初中可以让孩子在升学的时候有更多选择。
>>九类人上国际初中推荐:北京国际初中排名,8所优质的国际初中推荐
>>九类人上国际初中推荐:北京国际初中哪个好进一点?
问题没解决?可直接向老师提问
一分钟提问 3分钟内专属顾问1对1解答你的疑问国际学校出路国际学校学费择校避坑国际学校中高考多名顾问24小时在线免费为你解疑答惑,问题解决率98%
国际学校相关问题
答国际初中三年学习路径该怎么规划?七年级适应双语学术环境,夯实语言与学科基础,并广泛探索兴趣;八年级,重心应从“适应”转向...
答家长您好!国际初中毕业生理论上是可以上普通高中的,如果您的孩子在国际初中注册了国内初中学籍,那么就可以像普通初中生一样正...
答读国际初中毕业生的升学情况如何?保留国内初中学籍的学生可参加中考,升入普通高中或国际高中;多数国际初中与本校国际高中形成...
答家长您好!国际学校初中毕业可以中考升入普高,也可以直升本校国际高中,同时还可以申请出国读高中,升学选择多,需要家长提前给...
答北京哪些国际初中学校既有国际班又有国内班?北京四中国际课程佳莲校区国内班6.8万/年,国际班16.8万/年;汇佳学校融合...
答家长您好!国际初中是否需要参加中考?答案是:不是必须参加,但符合条件的学生可自愿选择参加,具体取决于孩子的学籍情况和未来...
答六年级通常不让转学,可以转学国际初中吗?可以,家长若明确国际教育路线,六年级转学可避免初中阶段二次适应,为高中留学衔接争...
答小学升初中异地转学需要什么手续?小学升初中,不论读公立初中、私立初中还是国际初中,重点都在于是否变动学籍。如果学籍不变,...
3分钟快速响应快速获得专业解决方案
校方老师在线解答
热招院校学位名额预定
结合偏好匹配目标院校
获得升学转学内推名额
国际学校入学必看
国际学校招生动态
免费咨询
张老师

关注微信公众号
招生政策随时看

关注小程序
学校简章学费随时查
报名咨询电话:400-005-1568
育路教育