相关文章推荐

快速择校

政策解读
010-51268841
全国统一招生热线
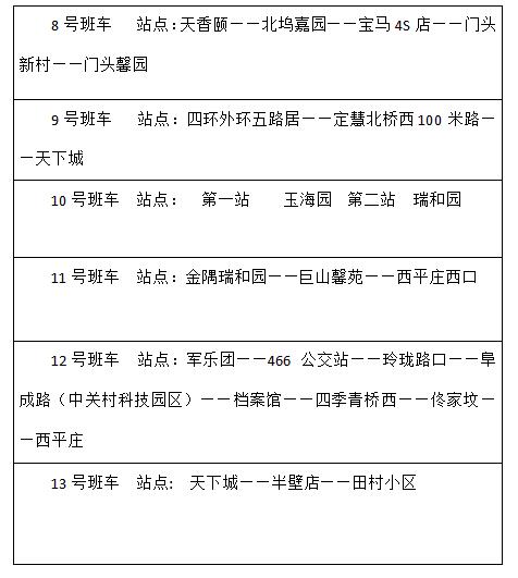
北京市海淀区尚丽外国语学校是一所寄宿制民办学校,每年会有不少跨区或距离学校比较远的家庭考虑报考。这类家庭都想知道北京市海淀区尚丽外国语学校是否有校车。尚丽配备有多条校车线路,今天就为大家具体介绍一下。


北京市海淀区尚丽外国语学校班车站点覆盖多条线路,如果大家有就读尚丽的计划,可以尽快选择报名。
前30名预约家长尊享:1对1升学指导免费招生手册免费体验课程入学考试指导提前抢占学位机会
海淀尚丽最新动态
答北京海淀区尚丽外国语学校位于海淀区香山脚下的香山南路四统碑路,具体地址是北京海淀区北辛庄路西50米,学校环境优美,空气清...
答北京海淀区尚丽外国语学校口碑是大家在择校之前,会考虑到并且都想要了解的事情之一。北京海淀区尚丽外国语学校具备优秀的师资队...
答北京海淀区尚丽外国语学校,开设了国内班,主要是针对想要走国内升学路线的学生,其中,小学、初中和高中阶段都有招生。招生户籍...
答根据北京市中小学入学政策,大家想要就读北京海淀区尚丽外国语学校,是要满足一定的入学政策要求的,并且,小学、...
答北京海淀区尚丽外国语学校知名度高,面向全国招收小学、初中和高中阶段的学生,对于户籍来说是没有限制要求的,无论是京籍还是非...
学费:4.68万/年简章详情>
学费:5.98万/年简章详情>
学费:4.28万/年简章详情>
免费咨询
张老师

关注微信公众号
招生政策随时看

关注小程序
学校简章学费随时查
报名咨询电话:400-005-1568
育路教育
评论0
“无需登录,可直接评论...”