相关文章推荐

快速择校

政策解读
成都七中官宣了,成都七中到底有几个国际部、国际高中?成都七中到底又有几个校区?深扒你身边那些“七中”跟成都七中到底有啥关系?近几年,名字跟七中沾边的学校是遍地开花,如果不是非常专业的家长,根本就是雾里看花、傻傻分不清楚。
为揭秘四七九家族那些不为人知的关系,成都七中先后发文《关于成都七中教育集团成员学校相关信息的公告》和《成都七中2019年招生答考生及家长问》,由官方出面给出了全面详细的解答。让大家清楚地了解成都七中教育集团成员学校相关信息,避免混淆及误解。
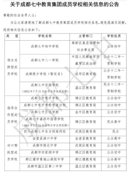
一、关于成都七中教育集团成员学校相关信息的公告

注意:
1、龙头学校为成都七中,成都七中分为林荫校区(武侯区林荫中街1号)与 高新校区(高新区富华北路1号)。以上14家单位为成都七中教育集团成员学校, 其他以“成都七中灯” “七中XX”或“XX七中”命名的学校均与成都七中没有任 何关联。
2、集团各成员学校均为独立法人主体,与成都七中仅为学术共同体,与成都七中没有行政隶属关系,各成员学校独立承担民事、刑事、行政法律责任。
3、领办型成员学校:指使用七中品牌,由成都七中派出校长(由相关部门任 命)的学校,接受成都七中学术指导;指导合作型成员学校:指使用七中品牌的 学校,接受成都七中学术指导;对口帮扶型成员学校:指由七中输出管理和办学 思想,不使用七中的品牌,接受成都七中学术指导的学校。
4、学校郑重申明,其他以“与成都七中文化一脉相承” “再造一所成都七中” “与成都七中建立密切合作关系”‘‘成都七中XX名师为我校办学(课堂)指导专 家”等为招生宣传的学校,一律与成都七中没有任何关系,成都七中将保留。
二、成都七中共有几个校区?
我校全名为“四川省成都市第七中学”,简称“成都七中”,2014年加挂“成都中学”校名。我校只有林荫校区和高新校区两个教学区域,林荫校区只设有高中,高新校区除有高中外,还有七中的初中部和国际部。学校对两校区的发展定位是“一体两翼,深度融合,内涵特色,精品”。
成都七中国际部只有一家,在成都七中高新校区内,目前仅开设国际高中阶段。
成都七中国际部简介:

成都七中国际部成立于1999年、国际高中办学20年历史,目前中外教职工110余人,七中外籍教师15人、七中派驻教师15名、中籍教师64名。所有教师均持有所授科目的相关证书授课,平均教龄8年以上。

成都七中国际部在借鉴国际教育发展经验特别是发达国家高中教育发展经验的基础上开发的创新性IHS国际高中融合课程体系,并得到海外相关教育局认证,获得全球认可IHS国际高中课程体系,真正实现全通道去世界大学留学深造,已有3000余名毕业生成功到美国、英国、加拿大、澳大利亚、日本等世界知名大学留学深造,其中70%毕业生获得世界排名前100大学录取。世界前50的知名大学中34所已录取我校毕业生
报考成都七中国际部须知
成都七中国际部2019年新生综合测评将在6月16日(周日)早上8:30进行,相关报名事宜如下,请欲报名成都七中国际部家长及考生详细阅读;
招生对象:应届优秀初三毕业生,且意向出国留学
报名时间:即日起到6月15日截止
前30名预约家长尊享:1对1升学指导免费招生手册免费体验课程入学考试指导提前抢占学位机会
学校适合孩子吗?去学校试听免费课即知开班倒计时
七中国际部热门关注
七中国际部最新动态
答成都七中国际部怎么样?其课程设置多元且接轨国际标准,学费详情清晰合理,是家长们关注的热门国际部之一,课程包含多种主流体系...
答成都七中国际部申请流程的关键时间节点包括报名、笔试、面试和录取阶段,结合未来入学规划,详细说明各步骤所需材料、筹备策略及...
答成都七中国际部师资强大,通过1:4师生比,教师能专注少量学生,提供个性化教学指导,显著提升课堂互动效率,保障学生学习效果...
答成都七中国际部学费标准是家长择校必看信息,最新数据显示高中阶段学费13.8万元,不含住宿费和教材费等。
答成都七中国际部申请条件主要包括学术成绩评估、英语能力测试和综合素质面试,这些要求确保学生适应国际教育,详细内容涵盖申请流...
学费:13.80万/年简章详情>
学费:13.80万/年简章详情>
学费:13.80万/年简章详情>
免费咨询
张老师

关注微信公众号
招生政策随时看

关注小程序
学校简章学费随时查
报名咨询电话:400-005-1568
育路教育
评论0
“无需登录,可直接评论...”