首页 课程  书店 学校  题库 论坛  网校  地方分站: 北京 | 上海 | 郑州 | 天津 | 山东
报名咨询热线:010-51268840、51268841
心理咨询师考试网
考试动态  报考指南 考试大纲 考试教材 考试答疑区 心理师备考圈  推荐面授课程 网络课程
心理咨询师:基础知识:真题|模拟题|指导 技能操作:真题|模拟题|指导 论文辅导  助理心理咨询师:基础知识:真题|模拟题|指导 技能操作:真题|模拟题|指导
地区信息

2011年心理咨询师考试:社会心理学复习提纲第五节

作者:   发布时间:2011-11-04 11:16:23  来源:环球教育网
  • 文章正文
  • 网校课程
  • 资料下载
  • 圈子话题
  • 论坛

  第五节 态度

  一、态度形成2.jpg

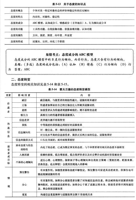
  关于态度的知识点见表5-13.

 

级 别 课 程 课时 学费 试听 报名


全程班 130 ¥1700 试 听
精讲班(基础知识+专业技能) 130 ¥900 试 听
冲刺班
28 ¥500 试 听
真题模考班(3套真题) 6 ¥200 试 听
心理诊断技能 8 ¥150 试 听
论文指导 2 ¥50 试 听


全程班 100 ¥1400 试 听
精讲班(基础知识+专业技能) 100 ¥800 试 听
冲刺班 22 ¥400 试 听
真题模考班(3套真题) 22 ¥400 试 听
心理诊断技能 3 ¥100 试 听
    二级:全程+冲刺=1700元(原价2640元) 套餐A900元(原价1840元),套餐B500元(原价940)
    三级:全程+冲刺=1400元(原价2240元) 套餐A800元(原价1640元),套餐B400元(原价840)
热门资料下载:
心理咨询师考试论坛热贴:
【责任编辑:育路编辑  纠错
报考直通车
 
·考试时间:2010年11月21日。
·考试内容:三级包括:基础知识、技能操作、论文辅
导;二级包括:基础知识、技能操作。
                       MORE>>
                       MORE>>