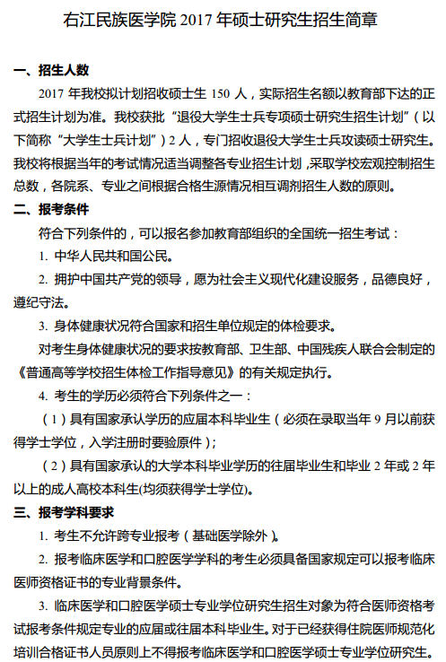
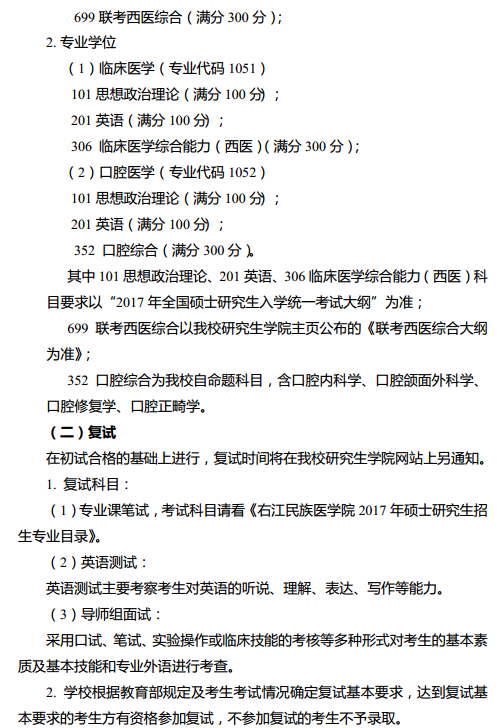
2017考研右江民族医学院研究生招生简章已经公布,请想要报的考生注意查看,准备相应的复习资料。







特别声明:①凡本网注明稿件来源为"原创"的,转载必须注明"稿件来源:育路网",违者将依法追究责任;
②部分稿件来源于网络,如有侵权,请联系我们沟通解决。
25人觉得有用
08
2016.10
2017考研长安大学研究生招生简章已经公布,请想要报的考生注意查看,准备相应的复习资料。......
08
2016.10
2017考研沈阳工程学院研究生招生专业目录已经公布,请想要报的考生注意查看,准备相应的复习资料。......
08
2016.10
想申请日本留学的同学们注意喽,10月21日启德教育举行日本国立大学研究生申请技巧说明会,因场地座......
08
2016.10
2017年新疆农业大学硕士研究生招生简章现已公布,请相关考生仔细阅读。......
08
2016.10
为了帮助大家复习起到事半功倍的效果,经过对历年真题的研究,总结出了考研数学试题的特点。通过对历年......
08
2016.10
现阶段大家都在疯狂刷题,这是很有必要的。不过也要提醒考研er,不能只是刷题而忽视了解题技巧。大家考......