
政策解读

快速择校
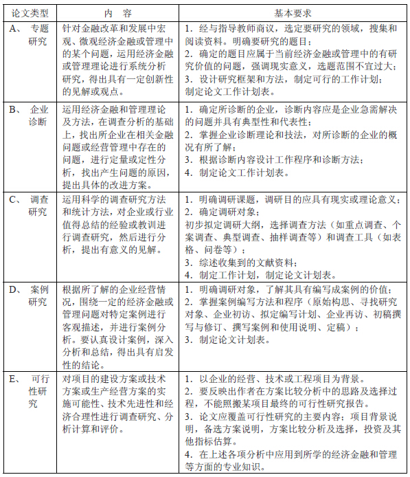
人民大学金融EMBA毕业论文设计指南:
金融EMBA 毕业论文的选题可以选择本人所在企业或部门的实际经营管理和财务等问题,从企业管理层或决策层的视角,运用现代经济、金融或管理理论和方法展开研究,强调实用性、专业性和科学性的融合。
金融EMBA 学员可以(但不限于)在下列类型中进行选题(2-4 万字):

金融EMBA 毕业论文类型及结构

金融EMBA 毕业论文工作过程

20
2026.03
本文同步2026年中国人民大学硕士研究生考试复试线官方信息,详细拆解学术学位、专业学位校线详情,整理各学院复试线查询链接,补充复试关键注意事项,帮考生快速核对分数、查询学院线,高效备战复试。...
27
2026.02
人大加拿大女王大学金融硕士考试安排以综合能力考察为主,无笔试,仅10-15分钟全中文面试,3月12日少量名额预约中,线下考察场设于中国人民大学中关村校区。项目无英语要求、全程中文授课,学制一年,9月开学次年8月结课,面试通过即可录取,名额紧张需尽快预约锁定。...
09
2026.02
2026年中国人民大学中外合作办学硕士面试日期正式确定,3月12日开启面试,通过后9月即可顺利入学上课。本次面试面向金融学专业两大班型,免联考、中文面试,1年制学制适配在职人群,毕业可拿双认证证书,中国人民大学中外合作办学硕士面试相关详情及申请要求已整理齐全,助力大家顺利上岸。...
14
2026.01
中国人民大学同等学力申硕招生条件主要为:已获本科及以上学历学位,部分专业无严格学科背景限制,在职人员可报;课程班阶段免试入学,后期申硕需满足本科毕业满3年且有学位,不同专业招生条件略有差异,符合要求即可申请。...
09
2026.01
人大加拿大女王大学金融硕士采用申请审核制,无需联考。行业高管班需本科及以上学历、7年工作经验等;国际青年班本科及以上学历即可,应届可报。学制1年,学费42.8万,1月13日面试,通过留学服务中心认证后等同双证,可用于多种用途。...
06
2026.01
中国人民大学中外合作办学能免试,具体为免全国硕士研究生统一笔试,仅需参加院校自主组织的面试。报考需提前准备学历证明、工作经历、个人陈述等材料,通过面试即可入学。毕业所获学位经认证后国家认可,详细简章可参考指定链接。...
评论0
“无需登录,可直接评论...”