育路教育网,权威招生服务平台
微信公众号
在职研究生微信公众号

政策解读

微信小程序
在职研究生微信小程序

快速择校

在职研究生招生院校

EMBA纳入统考后 与之前有什么区别?

来源:育龙EMBA 时间:2017-03-30 11:31:29

在职研究生报考条件测评

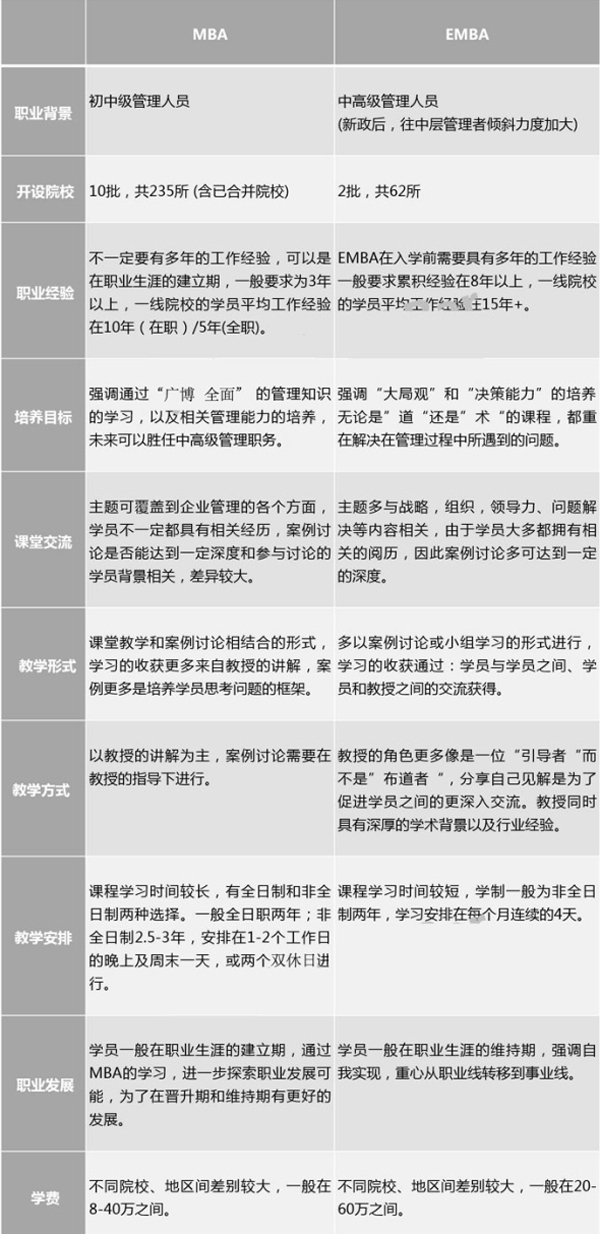
  MBA和EMBA的相同与不同。

  相同点

  报考条件:获研究生毕业证书后满2年,本科毕业证书后满3年,专科毕业证书后满5年。但部分EMBA对累计工作经验有要求。

  入学考试:全国硕士研究生招生考试-管理类联考+面试,执行统一的分数线;部分院校面试安排在笔试之前进行。

  学历学位:硕士研究生学历证书和工商管理硕士学位证书。

  不同点

EMBA纳入统考后 与之前有什么区别?

EMBA纳入统考后 与之前有什么区别?

结束

特别声明:①凡本网注明稿件来源为"原创"的,转载必须注明"稿件来源:育路网",违者将依法追究责任;

②部分稿件来源于网络,如有侵权,请联系我们沟通解决。

阅读全文

一站式择校服务!【免费领取】专业规划&择校方案

*学生姓名 :
*手机号码 :
*意向专业 :
 意向院校 :
*当前学历 :
免费领取 :

评论0

“无需登录,可直接评论...”

用户评论
500字以内
发送
    在职研究生报考条件评测
    相关文章推荐

    免费咨询

    在线咨询 报考资格测评
    扫码关注
    在职研究生微信公众号二维码

    官方微信公众号

    电话咨询
    联系电话
    010-51264100 15901414202
    微信咨询
    用手机号进行搜索添加微信好友
    15901414202

    张老师

    15901414201

    张老师

    15811207920

    育小路

    一对一免费咨询

    张老师
    返回顶部