
快速择校

政策解读
在北京小升初,各区录取情况深受家长关注,包括私立学校。2023年东城区已明确公布各批次录取率,其中第三批次派位录取率达到了65.46%。那其他区招生范围、录取情况是咋么样呢?北京各区入学安排是怎样的?各途径录取顺序又是怎样的?今天本文特依据2023年各区政策来为大家梳理,2024北京私立学校小升初及低年级家长赶紧一起来看看!

以下内容根据2023年各区教委公布内容整理,仅供2024/2025小升初家长参考,最终还请以当年政策为准。

东城2023小升初各入学途径招生范围、招生学校、招生人数及填报规则,详见下图:

录取顺序:第一批次派位(优先发展初中登记入学)→第二批次派位(全区初中校)→第三批次(定向名额派位/对口派位/学区服务片派位)
2024东城小升初家长规划时可参考:
回顾2023年东城区初中入学电脑派位录取工作,5779名小学毕业生参加电脑派位,其中,第一批次派位录取342人,第二批次派位录取798人,定向名额派位录取856人,第三批次派位(含对口派位入学)录取3783人。5779名小学毕业生全部被录取。
各批次派位录取占比情况,请见下表:

从上述图表看出:第三批次派位录取占比居高,因此提醒2024年小升初家长一定要提前做好规划和准备。

海淀2023小升初各入学途径招生范围、招生学校、招生人数及填报规则,详见下图:

√录取顺序:登记入学/公办寄宿学校(班)入学、按比例对口直升/民办校→派位入学
温馨提醒:
1.通过上图看出,在一派中,公办初中登记入学这一途径计划招生数最多。其次是民办校、公办寄宿学校(班)入学。按比例对口直升入学,目前只给出直升比例,暂未公布招生计划数。
2.公办初中登记入学、公办寄宿、民办学校、派位入学,电脑随机派位录取,录取受到了学校招生计划、学校热度以及学生志愿填报顺序等多因素的影响,大家在做小升初途径选择及招生学校选择的时候,务必综合考量。
拓展阅读:北京海淀区私立招生学校推荐

西城小升初入学途径招生范围、招生学校、招生人数及填报规则,详见下图:

录取顺序:全区派位→特色学校、寄宿学校、民办学校→对口直升入学→学区登记入学→学区派位入学。
温馨提醒:
西城2023年小升初各入学途径中公布招生计划的只有全区派位入学,在这建议各位家长在做途径选择及选校规划时,需综合考虑学校是否享有校额到校、家校距离等因素,同时也要考虑学校热度(热度较高的录取率也会相对较小哦!)
拓展阅读:北京西城区私立招生学校推荐

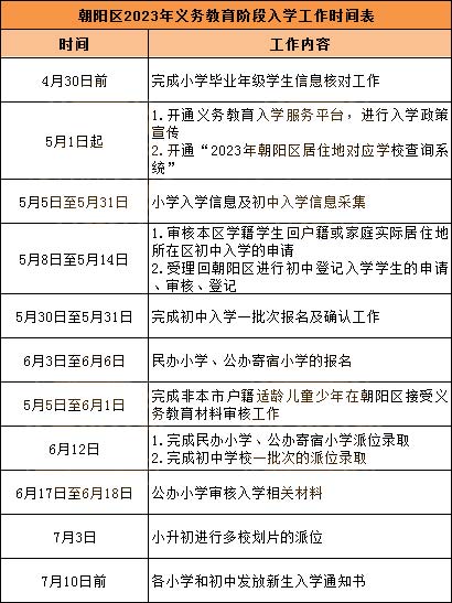
朝阳2023小升初各入学途径招生范围、招生学校、招生人数及填报规则,详见下图:

录取顺序:一批次(全区范围内公办初中校/一般公办初中/公办寄宿/民办校)→二批次(单校划片/多校划片)
温馨提醒:
1.通过上图看出,在第一批次入学途径中,全区范围内公办初中登记入学(第一组、第二组)招生计划最多,其次为民办学校、公办寄宿学校。
2.全区范围内公办初中登记入学、公办寄宿入学、民办校入学、多校划片等入学途径,电脑随机派位录取,录取受到了学校招生计划、学校热度以及学生志愿填报顺序等多因素的影响,大家在做志愿填报规划的时候,要综合考量。
拓展阅读:北京朝阳区私立招生学校推荐


丰台2023小升初各入学途径招生范围、招生学校、招生人数及填报规则,详见下图:
录取顺序:第一批次派位(公办寄宿/公办走读/民办校)→第二批次派位(单校划片/多校划片)
拓展阅读:北京丰台区私立招生学校推荐
以上就是“北京各区入学安排及北京小升初招生录取情况”的相关内容,北京私立学校小升初家庭也需要重点关注北京各区的入学时间安排,想要了解更多关于北京私立学校的信息,可以直接来联系我们。
推荐阅读>>>2024年北京私立学校排名一览表!附学费标准
北京各区小升初入学安排/招生录取情况分享!(含私立学校)
还有疑问?立即在线咨询特别声明:①凡本网注明稿件来源为"原创"的,转载必须经授权后方可发布,违者将依法追究责任;
②部分稿件来源于网络,如有侵权,请联系我们沟通解决,联系邮箱:2498144268@qq.com
1对1免费咨询
解决98%的申请入学问题
25年择校服务经验 · 5分钟内响应·无限次追问
答外地孩子回天津中考的话体育平时分18分是没有的,持有本市户口,学籍不在天津,要求回津参加高级中等学校招生考试的学生,体育...
答通过校额到校入学后,一般不能直接入学特殊实验班,但有进入普通实验班的机会,如果想要进特殊实验班那就不能走校额到校,如果是...
答高中转学到北京学校是可以的,但是需要转入户籍所在区的高中,成绩须不低于中考当年转入学校统一招生录取分数,转入时,应提供原...
答文化成绩差,并不代表学生没有高中上,初中成绩差上高中是有机会的,如果孩子有特长,是可以发挥学生的特长报考高中学校的,包含...
答非天津户籍上学需要提前进行入学登记,家长需要提供多项材料,即:居住证、居民户口簿、合法居所证明、务工就业证明、儿童预防接...
答外区户籍上天津滨海新区小学是行不通的,若孩子为天津市其他区户籍,通常需回户籍地所在区统筹入学。若家庭在滨海新区拥有房产,...
1999-2025 北京育路互联科技有限公司版权所有 | 京ICP备10025267号-13 | 京公网安备 11010802025989号
免费咨询
张老师

关注微信公众号
招生政策随时看

关注小程序
学校简章学费随时查
报名咨询电话:400-005-1568
育路教育

评论0
“无需登录,可直接评论...”