
快速择校

政策解读
在选择小学时,家长们总是关心孩子未来的教育路径,比如报名北京小学走读将来能上的初中,本文将为您详细解析北京小学走读部的对口初中情况,帮助您了解孩子在北京各区小学毕业后能够就读的初中名单,包含私立小学和公立小学对应的初中学校等,让您对孩子的教育规划有更清晰的了解。

北京小学走读部能上的初中学校类型包含公立初中、私立初中和国际初中,不过需要满足一定的初中入学条件,如京籍学生可以在户籍地、房产地、学籍地申请入学;非京籍学生需要满足非京籍四证入学条件等,下面我们来分别了解下这几种初中学校类型:
1、公立初中:公立初中是由政府出资兴办,教育资源由教育部门统一调配的学校。这类学校通常具有以下特点:
公立初中遵循教育公平原则,对所有学生开放,不进行入学考试,学生通常按照学区划分就近入学。
教学资源丰富:拥有较为丰富的教学资源,包括师资力量、教学设施和科研条件等。
低费用:学费较低,甚至免费,对于家庭经济条件一般的学生来说,是一种经济实惠的教育选择。
学校管理规范:公立初中在管理上较为规范,遵循国家教育部门的规定,重视学生的全面发展。
2、私立初中:私立初中是由私人或私人机构投资兴办的学校,具有以下特点:
自主性:私立初中在招生、教学和管理上拥有较大的自主性,可以根据学校特色进行个性化教学。
教育质量高:很多私立初中注重教育质量,聘请有经验的教师,采用小班教学等方式提高教学效果。
特色教育:私立初中往往注重学生特长的发展,提供多样化的课程和活动,以满足不同学生的需求。
3、国际初中:际初中通常是指提供国际教育课程,旨在培养学生国际视野的学校,具有以下特点:
国际课程:国际初中开设的课程往往与国际教育接轨,如IB课程、A-Level(英国高中课程)等。
语言环境好:注重英语或其他外语的教学,提供沉浸式的语言学习环境。
注重国际交流:学校通常有较多的国际交流项目,学生有机会与来自不同国家和地区的学生交流。
费用偏高:学费较高,通常高于公立和私立初中,适合有意愿让孩子接受国际教育的家庭。-
升学路径:国际初中的学生毕业后,通常选择去国外的高中或国内国际高中继续深造。
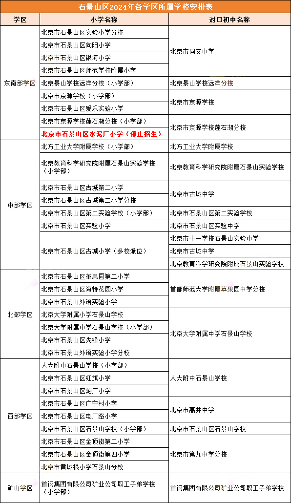
针对部分公立小学是有对口初中的,对口直升是北京小升初入学途径之一,符合条件的学生可由小学直升初中或由小学部直升初中部,下面我们来详细了解下各区小学对口初中名单:



2024年变化情况如下:
(1)东南部学区
北京市石景山区水泥厂小学停止招生。2023年对口直升初中校为同文中学,2024年对口直升初中校调整为京源学校莲花湖分校。
(2)中部学区
1、所属学区内小学减少一所:北辛安小学
2、2023年古城小学对口直升初中校显示“待定”,2024年对口直升初中校明确,为北京市十一学校石景山实验中学、北京市古城中学、北京教科院附属石景山实验学校3所。
(3)西部学区
所属学区内小学仍是9所,但学校名单有变动,金顶街小学未在名单内,新增了一所北京市黄城根小学石景山分校。
通过对北京各区小学对口初中名单的梳理,我们可以看到,北京小学走读部提供了多样化的初中选择,家长们可以根据孩子的兴趣和发展需求,结合各初中的特色和教学质量,为孩子选择合适的初中。希望本文能够为您的决策提供有益的参考。
推荐阅读>>>北京幼升小各区小学学区划分表一览!附2024年学区划片查询入口
北京小学走读部能上什么初中?各区小学对口初中名单一览!
还有疑问?立即在线咨询特别声明:①凡本网注明稿件来源为"原创"的,转载必须经授权后方可发布,违者将依法追究责任;
②部分稿件来源于网络,如有侵权,请联系我们沟通解决,联系邮箱:2498144268@qq.com
1对1免费咨询
解决98%的申请入学问题
25年择校服务经验 · 5分钟内响应·无限次追问
答高中转学到北京学校是可以的,但是需要转入户籍所在区的高中,成绩须不低于中考当年转入学校统一招生录取分数,转入时,应提供原...
答文化成绩差,并不代表学生没有高中上,初中成绩差上高中是有机会的,如果孩子有特长,是可以发挥学生的特长报考高中学校的,包含...
答非天津户籍上学需要提前进行入学登记,家长需要提供多项材料,即:居住证、居民户口簿、合法居所证明、务工就业证明、儿童预防接...
答外区户籍上天津滨海新区小学是行不通的,若孩子为天津市其他区户籍,通常需回户籍地所在区统筹入学。若家庭在滨海新区拥有房产,...
答2026年北京幼升小入学年龄要求还是跟往年一样,并没有延长或其他调整,2026年北京幼升小招收2019年9月1日至202...
答非津户报名中考是可以在天津报名的,但是只有符合条件的非津户籍随迁子女可以在天津直接报名参加中考,不需要回户籍所在地,但是...
1999-2025 北京育路互联科技有限公司版权所有 | 京ICP备10025267号-13 | 京公网安备 11010802025989号
免费咨询
张老师

关注微信公众号
招生政策随时看

关注小程序
学校简章学费随时查
报名咨询电话:400-005-1568
育路教育

评论0
“无需登录,可直接评论...”