
快速择校

政策解读
导语introduction
近期,北京海淀区多所学校陆续公布2025-2026学年小学寒假转学通知,明确自12月15日起正式启动材料审核工作!本次转学涵盖公办、私立小学二至五年级学生(起始年级第一学期及六年级毕业年级不予办理),所有计划寒假期间转入海淀区小学就读的家庭,需按对应学校要求备齐材料并完成提交。这份北京海淀区小学寒假转学通知清晰界定了材料清单、审核流程及时间节点,事关孩子学籍衔接与顺利入学,有转学需求的家长务必重点关注。
目录
北京海淀区小学寒假转学通知
五一小学
育英学校(万寿路校区)小学
北京铁路实验小学
星火小学
羊坊店中心小学
清华大学附属小学清河分校
首都师范大学实验小学
海淀区第二实验小学教育集团
海淀区民族小学
七一小学
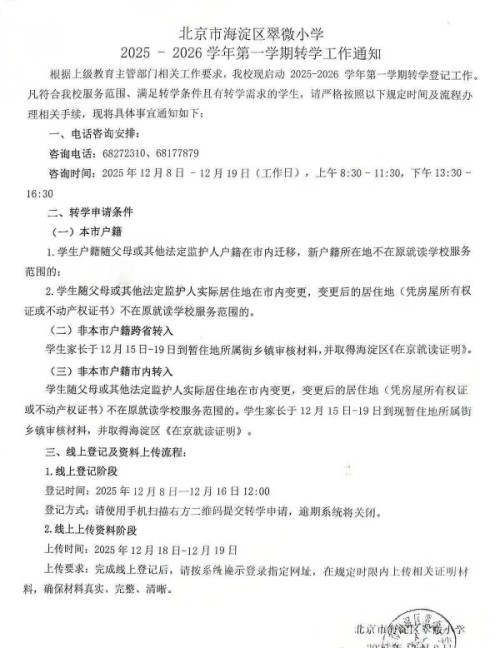
翠微小学
中关村外国语
首师大附小
首师附定慧里小学
八一小学
万泉小学
羊坊店四小
永泰小学
育新学校
教科培英未来实验小学
育鹰小学
民办校:锦秋学校
民办校:人北实验
北京海淀区小学寒假转学条件及材料要求
转学政策
转学条件
转学材料
紧急通知!海淀区继北实验学校等学校公布寒假转学安排后,又有多个学校发布转学通知,审核+转学办理时间集中在12月中下旬!京籍、非京籍家长快对照下图,提前准备材料、做好审核准备👇























根据官方消息,海淀多所小学寒假转学时间已定!将在2025年12月22日—26日正式开启转学办理,家长们盯紧时间节点,别错过耽误娃转学!
另外非京籍家长注意!材料审核要提前办12月15日—19日(工作日),去暂住地所属街乡镇提交材料,拿到海淀区《在京就读证明》!
根据已公布的信息,2026年北京海淀区小学寒假转学相关政策、条件及材料要求如下:

申请时间:本次转学申请集中窗口期为2025年12月15日至20日,仅受理二年级至五年级学生,小学起始年级第一学期及毕业年级不予办理转入手续。
审核方式:材料审核采用“双通道验证”机制,系统自动比对户籍、房产信息的真实性,同时人工核验特殊案例材料,结果将于2026年1月5日统一公示。
京籍学生:需满足户籍或实际居住地变更其一,且变更后的户籍或居住地不在原学校服务范围内。
非京籍学生:需提前完成“四证”审核并取得海淀区《在京就读证明》。有外省市学校学籍,“四证”符合条件的学生可申请转入;有本市学校学籍,学生法定监护人在海淀区具有本人的合法住宅类房产,“四证”符合条件的学生也可申请转入。
京籍家庭:需提供户口簿、房产证明及原校同意转出证明。其中商品房提供不动产权证编号,单位公房提交加盖公章的分配证明,租住房需备齐房东身份证复印件与备案租赁合同。
非京籍家庭:需提交父母工作居住证、社保缴纳记录及实际居住证明等,社保记录需连续缴纳36个月,补缴记录不予认可。所有证件复印件需加盖“此件与原件一致”章及家长手写签名。
特殊教育需求学生:除上述对应材料外,还需额外提供专业机构评估报告。
家长需在2025年12月15日通过“海淀区义务教育入学服务平台”提交电子版材料并预约现场核验。现场核验时间为2026年1月4日-6日,录取通知将于2026年1月15日统一发放。
综上就是关于北京海淀区小学寒假转学的相关内容,材料审核是寒假转学的关键环节,家长需提前核对目标学校(含公办、私立小学)的具体要求,确保户籍、房产、学籍证明等材料真实完整且符合时限要求,在报名北京海淀区小学寒假转学过程中如果遇到什么问题,可以来联系我们详细咨询了解。
推荐阅读>>>
北京海淀区多校公布2025-2026学年小学寒假转学通知,12月15日起审核材料!
还有疑问?立即在线咨询特别声明:①凡本网注明稿件来源为"原创"的,转载必须经授权后方可发布,违者将依法追究责任;
②部分稿件来源于网络,如有侵权,请联系我们沟通解决,联系邮箱:2498144268@qq.com
1对1免费咨询
解决98%的申请入学问题
25年择校服务经验 · 5分钟内响应·无限次追问
答非京籍可以通过租房的方式让孩子在北京上小学,但是租房入学就涉及到一个学位占用的问题,北京目前有12个区执行六年一学位,一...
答外地孩子回天津中考的话体育平时分18分是没有的,持有本市户口,学籍不在天津,要求回津参加高级中等学校招生考试的学生,体育...
答通过校额到校入学后,一般不能直接入学特殊实验班,但有进入普通实验班的机会,如果想要进特殊实验班那就不能走校额到校,如果是...
答高中转学到北京学校是可以的,但是需要转入户籍所在区的高中,成绩须不低于中考当年转入学校统一招生录取分数,转入时,应提供原...
答文化成绩差,并不代表学生没有高中上,初中成绩差上高中是有机会的,如果孩子有特长,是可以发挥学生的特长报考高中学校的,包含...
答非天津户籍上学需要提前进行入学登记,家长需要提供多项材料,即:居住证、居民户口簿、合法居所证明、务工就业证明、儿童预防接...
1999-2025 北京育路互联科技有限公司版权所有 | 京ICP备10025267号-13 | 京公网安备 11010802025989号
免费咨询
张老师

关注微信公众号
招生政策随时看

关注小程序
学校简章学费随时查
报名咨询电话:400-005-1568
育路教育

评论2
“无需登录,可直接评论...”