
快速择校

政策解读
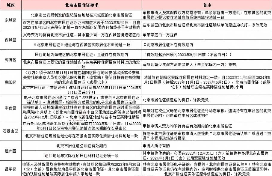
北京外地户口孩子上学的居住证政策确实存在年限要求,但具体年限因各区政策及入学年份的不同而有所差异。以下是根据目前可获取的信息进行的归纳:

有效性:父母双方或一方需持有北京市的有效居住证,且证件在入学申请时需处于有效期内。
居住地址一致性:居住证上登记的居住地址应与在京实际住所居住材料上的地址一致。
以海淀区为例(请注意,以下信息基于往年政策,具体以当年发布政策为准):
居住证起始日期:适龄儿童双方法定监护人(单亲家庭为一方)持有的北京市居住证,其有效期起始日须为特定日期前(如2023年政策中要求为2023年9月1日前,不含当日)。
连续居住要求:在某些情况下,居住证需符合连续居住满一定期限的要求,如东城区可能要求连续居住满一年及以上。


除了居住证外,非京籍孩子在北京上学通常还需提供以下材料:
全家户口簿:证明家庭成员关系。
在京务工就业材料:如社保缴纳记录、劳动合同或营业执照等,证明父母在京有稳定工作。
在京实际住所居住材料:如房产证、租房合同及完税证明等,证明在京有合法稳定的住所。
政策时效性:由于入学政策每年可能会有所调整,因此家长需密切关注当年北京市及各区教委发布的最新入学政策。
材料准备:提前准备好所有所需材料,并确保材料的真实性和有效性。
信息采集与审核:按照政策要求的时间节点进行信息采集和资格审核,避免因错过时间而影响入学。
身份证:房东的身份证原件及复印件,用于核实房东的身份信息。
房产证:房东的房产证原件及复印件,以证明房屋的产权归属和合法性。部分城区在审核阶段可能特别要求提供此证件。
租房合同:正规有效的房屋租赁合同,合同需提前签订并确保其有效性。合同中应明确租赁双方的权利和义务,包括租赁期限、租金支付方式等关键信息。
租房税(完税证明):部分城区要求提供租房税(完税证明),家长需前往街道办进行办理。具体税率、所需材料等要求可咨询当地街道办或税务部门。
房屋安全责任书:部分城区可能要求房东签字确认房屋安全责任书,以证明房屋安全可用于居住。
房东知情同意书:特别是在实行“六年一学位”政策的城区,可能需要房东了解并同意使用该房产为孩子办理入学手续。因此,家长需提前与房东沟通并取得其同意。
时效性:家长在准备材料时需注意各证件和证明的时效性,确保所有材料均在有效期内。
一致性:居住证地址需与实际居住地址保持一致,如有变更需及时更新居住证信息。
提前准备:由于非京籍幼升小入学材料准备过程相对复杂且有时间要求(如社保、居住证等),家长需提前关注并准备相关材料。
咨询与沟通:在准备过程中如有疑问或不确定的地方,建议及时咨询当地教育部门或街道办工作人员以获取准确信息。
综上所述,外地户籍在北京上小学租房时,家长需提前与房东沟通并准备好相关材料和证件以确保入学申请顺利进行。同时需注意各区政策差异和时效性要求。
针对非京籍在北京上学或有计划从外地转北京上学的家庭,想要在北京上私立小学/初中/高中,了解私立学校入学政策、流程,想要找私立学校解决学籍等问题,咨询私立学校转学、了解民办学校入学方式、收费标准、招生政策、招生简章、插班名额等信息,可以通过查看下方学校进一步咨询了解。
学费: 电话咨询
招生对象 : 小学、初中
学费: 11.00~13.00万/年
招生对象 : 小学、初中
学费: 4.60~19.80万/年
招生对象 : 小学、初中、高中
学费: 9.80~12.80万/年
招生对象 : 高中
学费: 电话咨询
招生对象 : 小学、初中
学费: 4.80~12.80万/年
招生对象 : 高中、小学、初中
相关阅读
北京一老一小保险缴费途径有哪些?2025年幼升小一老一小保险有什么要求?
2025年外地户口孩子北京上小学政策北京居住证有年限要求吗,租房需要房东的哪些材料和证件
还有疑问?立即在线咨询特别声明:①凡本网注明稿件来源为"原创"的,转载必须经授权后方可发布,违者将依法追究责任;
②部分稿件来源于网络,如有侵权,请联系我们沟通解决,联系邮箱:2498144268@qq.com
1对1免费咨询
解决98%的申请入学问题
25年择校服务经验 · 5分钟内响应·无限次追问
答通过校额到校入学后,一般不能直接入学特殊实验班,但有进入普通实验班的机会,如果想要进特殊实验班那就不能走校额到校,如果是...
答高中转学到北京学校是可以的,但是需要转入户籍所在区的高中,成绩须不低于中考当年转入学校统一招生录取分数,转入时,应提供原...
答文化成绩差,并不代表学生没有高中上,初中成绩差上高中是有机会的,如果孩子有特长,是可以发挥学生的特长报考高中学校的,包含...
答非天津户籍上学需要提前进行入学登记,家长需要提供多项材料,即:居住证、居民户口簿、合法居所证明、务工就业证明、儿童预防接...
答外区户籍上天津滨海新区小学是行不通的,若孩子为天津市其他区户籍,通常需回户籍地所在区统筹入学。若家庭在滨海新区拥有房产,...
答2026年北京幼升小入学年龄要求还是跟往年一样,并没有延长或其他调整,2026年北京幼升小招收2019年9月1日至202...
1999-2025 北京育路互联科技有限公司版权所有 | 京ICP备10025267号-13 | 京公网安备 11010802025989号
免费咨询
张老师

关注微信公众号
招生政策随时看

关注小程序
学校简章学费随时查
报名咨询电话:400-005-1568
育路教育

评论0
“无需登录,可直接评论...”