
快速择校

政策解读
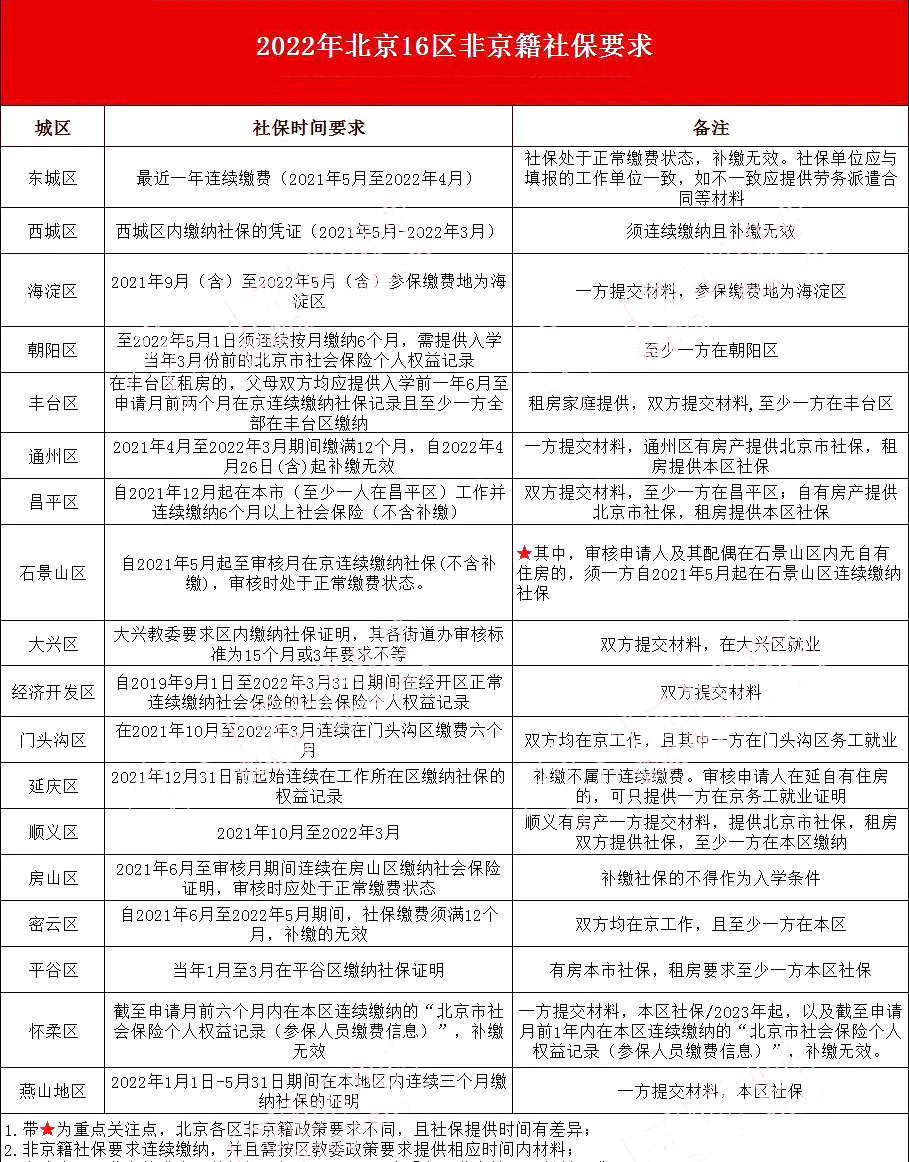
在北京幼升小的话会涉及到非常多的入学材料要求,很多家长对于这些材料由于没有详细的了解最终导致入学困难的情况也是每年都会出现的,其中最容易出现问题的地方就是社保,那么今天本文就来介绍一下2023年幼升小社保要求?

*下表中是2022年16区社保的要求,各位家长要详细的了解一下,可以为2023年入学做一下参考,基本上只要家长能够满足2022年的这些要求,2023年入学就没什么问题了。


分析:依据2022年各区非京籍入学要求来看,社保一般要求为半年至三年不等,同时部分城区有明确说明是否需父母双方均需提供社保,建议2023年非京籍家长根据入学城区要求进行提前准备。
以上就是2023年幼升小社保要求汇总,关于社保的缴纳要求是涉及到学生入学的关键信息,因此家长一定要按照要求进行准备,2023年的具体政策会在2023年的4月底5月初公布,家长一定要及时的关注,关于2023年幼升小家长还有哪些问题,都可以咨询我们,我们会一一做出解答。
推荐阅读:
>>> 2023年外地学生怎么能上北京私立小学?(含学校推荐)
2023年幼升小社保要求汇总?补缴、断缴或为无效证件!
还有疑问?立即在线咨询特别声明:①凡本网注明稿件来源为"原创"的,转载必须经授权后方可发布,违者将依法追究责任;
②部分稿件来源于网络,如有侵权,请联系我们沟通解决,联系邮箱:2498144268@qq.com
1对1免费咨询
解决98%的申请入学问题
25年择校服务经验 · 5分钟内响应·无限次追问
答无论是公办高中还是私立高中,以特长生身份进入高中后,与一般高考生(文化课考生)在学习安排、考核标准、升学路径等核心方面均...
答家长是集体户,那孩子只能按照外省市户籍的身份在天津升学,如果想要孩子在天津中考上高中的话,需要让孩子以投靠父母的方式落户...
答外省户籍的在天津小学入学必须要居住证,且必须是在有效期内的居住证,不管是私立小学还是公立小学,只要想要孩子拥有天津小学学...
答非京籍可以通过租房的方式让孩子在北京上小学,但是租房入学就涉及到一个学位占用的问题,北京目前有12个区执行六年一学位,一...
答外地孩子回天津中考的话体育平时分18分是没有的,持有本市户口,学籍不在天津,要求回津参加高级中等学校招生考试的学生,体育...
答通过校额到校入学后,一般不能直接入学特殊实验班,但有进入普通实验班的机会,如果想要进特殊实验班那就不能走校额到校,如果是...
1999-2025 北京育路互联科技有限公司版权所有 | 京ICP备10025267号-13 | 京公网安备 11010802025989号
免费咨询
张老师

关注微信公众号
招生政策随时看

关注小程序
学校简章学费随时查
报名咨询电话:400-005-1568
育路教育

评论0
“无需登录,可直接评论...”