
快速择校

政策解读
2022年幼升小的家长们注意了!北京幼升小正处于小学登记、材料审核关键期。今天为大家带来北京4区学区划分表,北京4区学区公立私立小学划分表是孩子能去哪所小学的主要依据,尤其是派位入学的家长一起来家里孩子可能上哪所公办/私立小学!

1、海淀区学区划分
根据海淀教育发布的消息,海淀区划分为17个学区,具体对应北京私立小学学校如下:
点击查看>>>北京海淀区性价比高的私立学校汇总(各年级段均有,不限户籍招生)

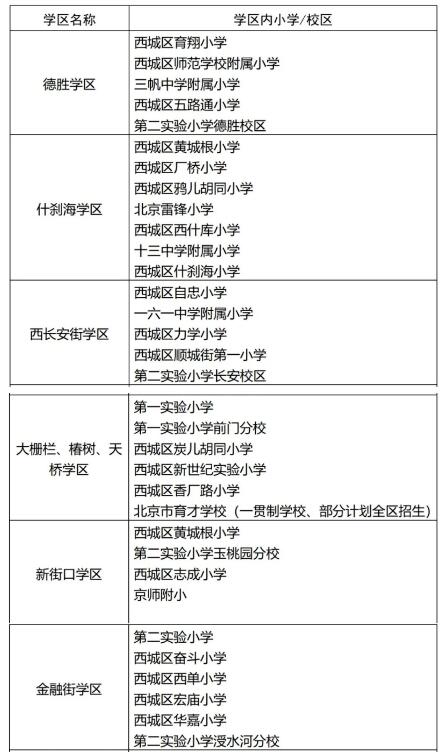
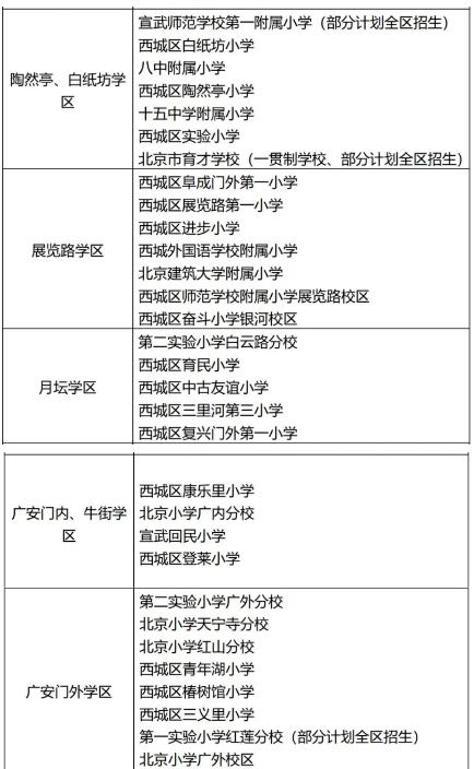
2、西城区学区划分
注:一贯制学校在小学六年级毕业升初中时,将全部以“九年一贯制直升入学”的方式直升本校初中,不再参与其他入学方式。
点击查看>>>2023年北京西城区私立学校招生简章汇总


3、丰台区学区划分
点击查看>>>北京丰台区私立学校小学招生简章汇总(不限户籍报名)




4、石景山区划片范围


如果大家考虑选择北京的私立学校就读,可以不考虑学区划分的问题,因为北京绝大多数的私立学校都是面向全市招生的,意向报名家庭可以尽快咨询。
推荐阅读:
2022年北京4区学区划分表来了,看看家里孩子可能上哪所公办/私立小学!
还有疑问?立即在线咨询特别声明:①凡本网注明稿件来源为"原创"的,转载必须经授权后方可发布,违者将依法追究责任;
②部分稿件来源于网络,如有侵权,请联系我们沟通解决,联系邮箱:2498144268@qq.com
1对1免费咨询
解决98%的申请入学问题
25年择校服务经验 · 5分钟内响应·无限次追问
答通过校额到校入学后,一般不能直接入学特殊实验班,但有进入普通实验班的机会,如果想要进特殊实验班那就不能走校额到校,如果是...
答高中转学到北京学校是可以的,但是需要转入户籍所在区的高中,成绩须不低于中考当年转入学校统一招生录取分数,转入时,应提供原...
答文化成绩差,并不代表学生没有高中上,初中成绩差上高中是有机会的,如果孩子有特长,是可以发挥学生的特长报考高中学校的,包含...
答非天津户籍上学需要提前进行入学登记,家长需要提供多项材料,即:居住证、居民户口簿、合法居所证明、务工就业证明、儿童预防接...
答外区户籍上天津滨海新区小学是行不通的,若孩子为天津市其他区户籍,通常需回户籍地所在区统筹入学。若家庭在滨海新区拥有房产,...
答2026年北京幼升小入学年龄要求还是跟往年一样,并没有延长或其他调整,2026年北京幼升小招收2019年9月1日至202...
1999-2025 北京育路互联科技有限公司版权所有 | 京ICP备10025267号-13 | 京公网安备 11010802025989号
免费咨询
张老师

关注微信公众号
招生政策随时看

关注小程序
学校简章学费随时查
报名咨询电话:400-005-1568
育路教育

评论0
“无需登录,可直接评论...”