
快速择校

政策解读
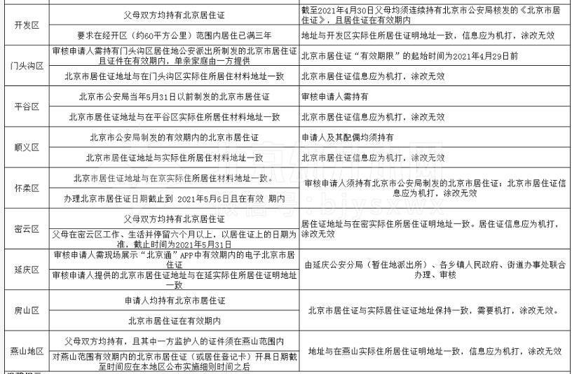
我们都知道,非京籍上北京私立小学是要求有四证的,其中四证之一就是北京居住证。然而,北京各城区多余北京居住证办理的时间要求是不同的。下面,我们就来看看北京各城区居住证办理时间要求。


大家可以根据以上要求去准备居住证了,尤其是有时间限制的城区,各位家长要在规定时间内办理,并且保证居住证地址和实际居住地址一致。
2022年非京籍上北京私立小学居住证办理时间要求
还有疑问?立即在线咨询特别声明:①凡本网注明稿件来源为"原创"的,转载必须经授权后方可发布,违者将依法追究责任;
②部分稿件来源于网络,如有侵权,请联系我们沟通解决,联系邮箱:2498144268@qq.com
1对1免费咨询
解决98%的申请入学问题
25年择校服务经验 · 5分钟内响应·无限次追问
答无论是公办高中还是私立高中,以特长生身份进入高中后,与一般高考生(文化课考生)在学习安排、考核标准、升学路径等核心方面均...
答家长是集体户,那孩子只能按照外省市户籍的身份在天津升学,如果想要孩子在天津中考上高中的话,需要让孩子以投靠父母的方式落户...
答外省户籍的在天津小学入学必须要居住证,且必须是在有效期内的居住证,不管是私立小学还是公立小学,只要想要孩子拥有天津小学学...
答非京籍可以通过租房的方式让孩子在北京上小学,但是租房入学就涉及到一个学位占用的问题,北京目前有12个区执行六年一学位,一...
答外地孩子回天津中考的话体育平时分18分是没有的,持有本市户口,学籍不在天津,要求回津参加高级中等学校招生考试的学生,体育...
答通过校额到校入学后,一般不能直接入学特殊实验班,但有进入普通实验班的机会,如果想要进特殊实验班那就不能走校额到校,如果是...
1999-2025 北京育路互联科技有限公司版权所有 | 京ICP备10025267号-13 | 京公网安备 11010802025989号
免费咨询
张老师

关注微信公众号
招生政策随时看

关注小程序
学校简章学费随时查
报名咨询电话:400-005-1568
育路教育

评论0
“无需登录,可直接评论...”