
快速择校

政策解读
导语introduction
近日,关于高中双休日的讨论一直备受关注,那么,作为我国的首都,北京的高中是否实行双休呢?由于北京高中招生可以跨区,所以有不少北京高中提供寄宿条件,包含私立高中和公立高中,那这类北京高中双休吗?本文将为您揭晓答案,并附上北京182所可寄宿高中学校的详细信息,供您参考!

北京高中原则上实行双休日制度,具体情况如下:
根据教育部等九部门联合印发的文件,自2025年秋季学期起,全国普通高中全面推行周末双休制度,北京作为直辖市同步执行。这一政策旨在减轻学生学业负担,促进学生全面发展。
高一、高二年级:全市普通高中基本落实双休,学生周末正常休息。学校不组织集体补课或讲授新课,但部分学校会提供自愿参与的答疑、自习或社会实践活动。
高三年级:部分学校会根据学生需求,在周末安排答疑、模考讲评等活动,但均为自愿参加,且不收取费用。政策明确禁止强制补课或延长教学时间。
国际高中:如北外同文外国语学校等,普遍实行双休,并安排学术讲座、户外活动等丰富学生课余生活。
私立学校:部分民办学校(如尚丽学校)明确提供双休,但具体安排可能因校而异。
支持声音:多数家长和学生认可双休制度,认为有助于缓解压力、保障睡眠和促进兴趣发展。
争议点:部分家长担心自律性差的学生可能因周末缺乏监管而影响学习,或被迫在校外补课增加负担。学校需加强家校协同,引导学生合理规划时间。
北京市教委明确禁止学校利用周末违规补课,强调“双休”是法定要求。对违规行为将依法查处,以维护教育公平。
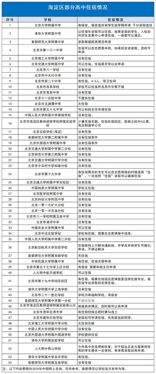
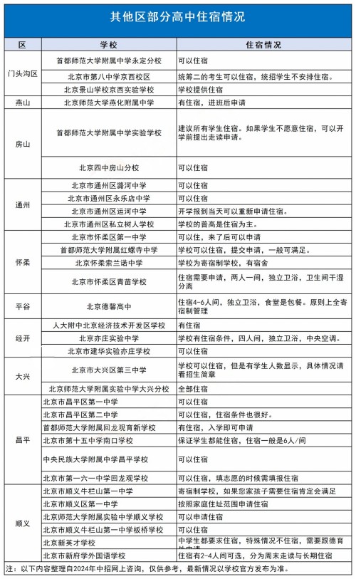
北京上高中对寄宿条件还是比较关注的,尤其是针对跨区报考的学生,北京寄宿高中大概有近200所,下面我们整理了北京寄宿高中学校信息,大家可以参考了解下:







北京公办高中寄宿需要根据实际来看,部分公办学校是没有寄宿的,如果家长们想要找寄宿学校,可以考虑北京私立高中,私立高中均提供住宿条件,下面我们整理了几所升学率好的、有寄宿条件的北京私立高中,大家可以参考了解下,可以点击学校名称了解办学信息:
总的来说,北京高中双休日的实行情况还需要再看看各学校执行情况,根据往前政策,北京高中普遍执行双休制度,高一高二严格落实,高三以自愿辅导为主,家长和学生可根据各自需求选择适合的学校,希望本文所提供的北京182所可寄宿高中学校信息,能帮助您更好地了解北京高中教育情况,为您的孩子选择一个合适的学校。
推荐阅读>>>
北京高中双休吗?附北京182所可寄宿高中学校信息!
还有疑问?立即在线咨询特别声明:①凡本网注明稿件来源为"原创"的,转载必须经授权后方可发布,违者将依法追究责任;
②部分稿件来源于网络,如有侵权,请联系我们沟通解决,联系邮箱:2498144268@qq.com
1对1免费咨询
解决98%的申请入学问题
25年择校服务经验 · 5分钟内响应·无限次追问
答外省户籍的在天津小学入学必须要居住证,且必须是在有效期内的居住证,不管是私立小学还是公立小学,只要想要孩子拥有天津小学学...
答非京籍可以通过租房的方式让孩子在北京上小学,但是租房入学就涉及到一个学位占用的问题,北京目前有12个区执行六年一学位,一...
答外地孩子回天津中考的话体育平时分18分是没有的,持有本市户口,学籍不在天津,要求回津参加高级中等学校招生考试的学生,体育...
答通过校额到校入学后,一般不能直接入学特殊实验班,但有进入普通实验班的机会,如果想要进特殊实验班那就不能走校额到校,如果是...
答高中转学到北京学校是可以的,但是需要转入户籍所在区的高中,成绩须不低于中考当年转入学校统一招生录取分数,转入时,应提供原...
答文化成绩差,并不代表学生没有高中上,初中成绩差上高中是有机会的,如果孩子有特长,是可以发挥学生的特长报考高中学校的,包含...
1999-2025 北京育路互联科技有限公司版权所有 | 京ICP备10025267号-13 | 京公网安备 11010802025989号
免费咨询
张老师

关注微信公众号
招生政策随时看

关注小程序
学校简章学费随时查
报名咨询电话:400-005-1568
育路教育

评论0
“无需登录,可直接评论...”