
快速择校

政策解读
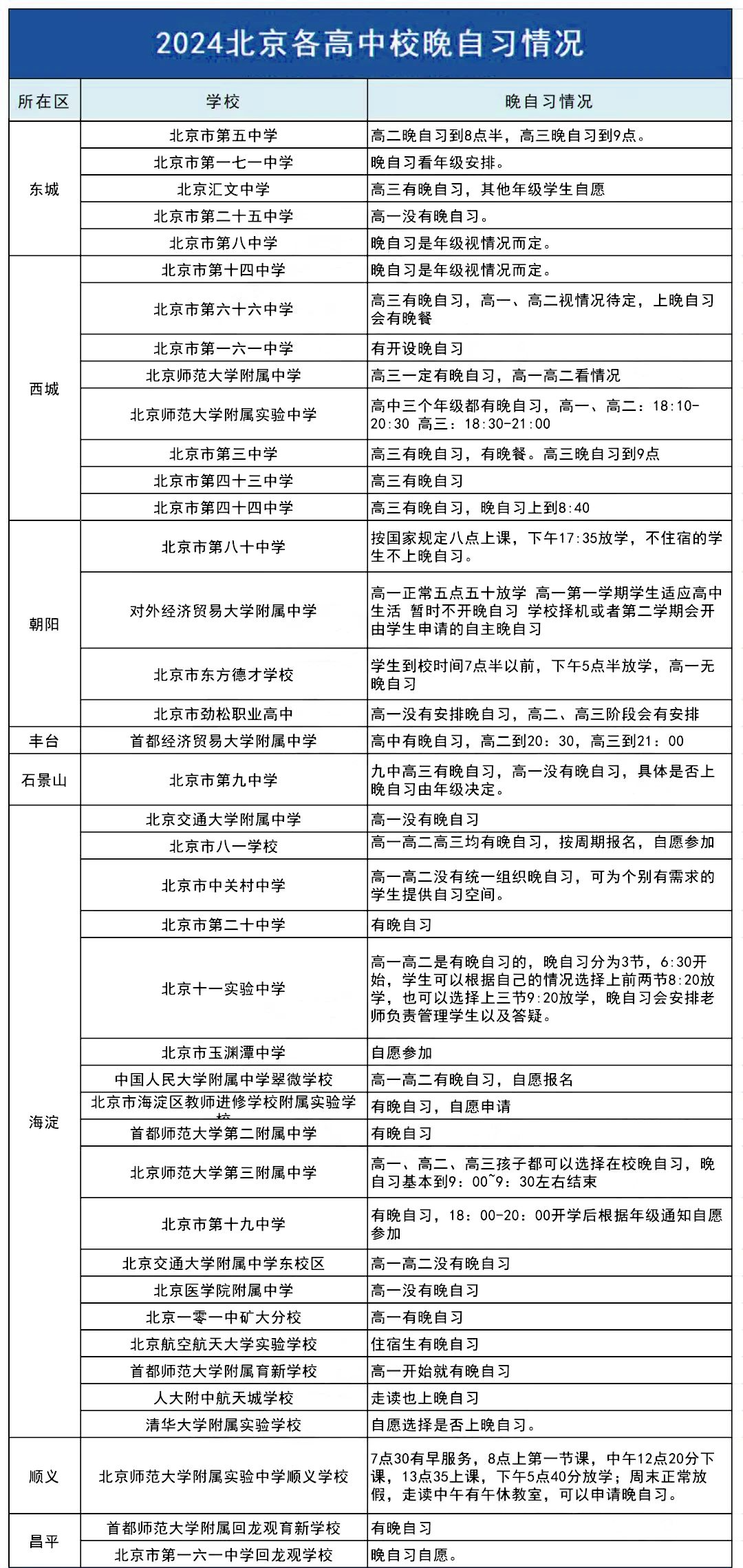
近日,一份北京公立高中和私立高中作息安排时间表在网络上引起了广泛关注!这份表格详细列举了北京部分高中日常作息时间,让家长们得以一窥这些学校对学生学习生活的管理。众所周知,高考作为我国选拔人才的重要途径,高中生活的重要性不言而喻。那么,在这些高中学校中,哪一所北京高中作息时间表最为紧凑,让学生们感受到了“卷”的氛围呢?让我们一起来看看吧!

北京公立高中和私立高中作息时间表有何不同呢?下面我们举例了部分北京高中作息时间表,大家可以参考了解下:
据热心家长分享,交大附中新高一的放学时间为:周一15:55,周四16:05,周二、周三、周五16:55,被不少学生称为“梦中情校”。
十一分校:不上自习周五16:40接,周日18点返校,有晚自习,周六也可以留校自习半天,平时中午可以回宿舍睡。
101中学:早上8点第一节课,下午16:20放学
朝阳某校新高一:7:15~5:30
西城某高中:17:05放学
东城某高中校:7:20-17:30
北京海淀区尚丽外国语学校:上午5节课8:00一12:10;午餐12:10一12:40;下午3节课14:00一16:40;课间和晚餐16:40一18:00;晚自习3节:18:00一20:50(毕业年级4节:18:00一21:50)
北京市朝阳区博雅学校: 7:30—8:10 早读;上午 8:20—12:00 共4节课;午休 12:00—13:20;下午 13:30—17:35共5节课(社团课);晚间 17:35—18:30;晚自习时间为18:40—21:00
北京市丰台区新北赋学校:上午6:20—11:55;中午12:00—13:50;下午14:10—17:35;晚上17:40—22:30
北京东方红学校:06:20—22:00
北京新府学外国语学校(国内班):8:10—12:20上午四节课;12:20—13:20午饭+午休;13:20—17:20下午5节课;17:20—18:30晚餐;18:30-21:00晚自习。
ps:以下内容来源于网络及热心家长分享,仅供参考。

经过对比分析,我们发现北京私立高中作息时间安排是比较严格的,让学生们在学习、生活等方面都感受到了明显的压力,不过私立高中在学科课程结束后还会有社团等课外活动,在追求高成绩的同时,学校和家长都应关注学生的身心健康,让他们在充实的学习生活中找到平衡,想要了解更多关于北京高中的信息,可以直接来联系我们。
推荐阅读>>>2024年北京16区高中排名汇总!含公立/私立高中
北京公立高中和私立高中作息时间安排表曝光!含八十中、人大附等
还有疑问?立即在线咨询特别声明:①凡本网注明稿件来源为"原创"的,转载必须经授权后方可发布,违者将依法追究责任;
②部分稿件来源于网络,如有侵权,请联系我们沟通解决,联系邮箱:2498144268@qq.com
1对1免费咨询
解决98%的申请入学问题
25年择校服务经验 · 5分钟内响应·无限次追问
答非京籍可以通过租房的方式让孩子在北京上小学,但是租房入学就涉及到一个学位占用的问题,北京目前有12个区执行六年一学位,一...
答外地孩子回天津中考的话体育平时分18分是没有的,持有本市户口,学籍不在天津,要求回津参加高级中等学校招生考试的学生,体育...
答通过校额到校入学后,一般不能直接入学特殊实验班,但有进入普通实验班的机会,如果想要进特殊实验班那就不能走校额到校,如果是...
答高中转学到北京学校是可以的,但是需要转入户籍所在区的高中,成绩须不低于中考当年转入学校统一招生录取分数,转入时,应提供原...
答文化成绩差,并不代表学生没有高中上,初中成绩差上高中是有机会的,如果孩子有特长,是可以发挥学生的特长报考高中学校的,包含...
答非天津户籍上学需要提前进行入学登记,家长需要提供多项材料,即:居住证、居民户口簿、合法居所证明、务工就业证明、儿童预防接...
1999-2025 北京育路互联科技有限公司版权所有 | 京ICP备10025267号-13 | 京公网安备 11010802025989号
免费咨询
张老师

关注微信公众号
招生政策随时看

关注小程序
学校简章学费随时查
报名咨询电话:400-005-1568
育路教育

评论0
“无需登录,可直接评论...”