
快速择校

政策解读
导语introduction
中考签约,作为一种特殊的招生方式,近年来在北京中考后深受关注,它指的是在中考之前,部分学校与学生之间达成的一种提前录取的协议。那么,什么是中考签约?在北京,25北京中考前又有几次签约机会呢?哪些学校有签约机会呢?私立高中能不能提前签约,针对这些问题,本文将为您解答这些疑问,并附上北京中考签约学校名单,供您参考。

所谓中考签约,无非是指一些优质高中为了取得优秀生源提前签署协议,有机会进入本校高中的一种升学途径。
学校之所以有签约模式,是为了让孩子有一个减压的方式,让孩子达到最佳状态来提高综合能力。据悉,以往参加中考签约的考生很多都超过本校录取线且够实验班分数线。
中考签约是很多学校的个人行为,主要是为了争夺优质生源,所以一般只有成绩优秀的考生才会被签约,那中考签约看什么?下面我们来了解下:
基本上大多数的优质高中都会以学生在初中期间考试的综合成绩来判断其是否具有签约条件。而这里的“综合成绩”由各校自定,没有一个明确标准。主要分为如下几类:
(1)初中三年成绩成为参考标准
这类学校是将学生在初中三年所有的期中、期末等重要考试成绩全部作为签约参考标准。
(2)初二、初三成绩很关键
由于“初一不分上下,初二两极分化”,所以大多数学校都会把初二和初三的历次考试平均成绩作为签约参考标准。
从历年各中学提前签约的学生类型分析,热衷于参加初中各类竞赛的学生,获得签约的机率更大。
但是,需提醒同学们的是各中学签约时所看重的竞赛奖项,都是一些具有影响力的竞赛成绩。
可以看出,竞赛成绩不仅在签约中看重,同样,在中考特长生招生也十分看重,大部分特长生招生学校对竞赛成绩都有要求。
签约除了会参考学生的综合学习成绩和竞赛名次外,也会看重学生的学习潜力。

常见的中考签约时间点有以下几个集中的时间点,大家可以关注一下:
签约时间1:初二下学期期末——本校内少量签约,一般是顶尖且比较稳定的孩子
签约时间2:初三开学或期中考试的时候
签约时间3:初三上学期期末——本校内签约,范围会扩大
签约时间4:每年中招咨询会、一模附近——会签约少量外校孩子
签约时间5:中考出分以后,报志愿之前——会大量签约
小建议:
签约从初三上学期期末开始进入高峰期,但是家长和考生需要前期准备,了解学校的教学教育等等,关注学校的签约消息。
1.成绩足够稳定、足够好或者稳定的进步中;
2、抓住中招会的机会,投递简历留下信息,跟老师可以聊一聊,也相当于简单的面试了。因为只有给老师留下了第一印象及联系方式在出分后老师才能联系的到呀!
3、豁出去,主动跟学校取得联系,比如一模后、出分后,主动告知目标学校咱们的成绩,看是否有机会!
如果想让孩子签约,要考虑下面的问题:
1、孩子在本校直升高中后是不是能上自己满意的实验班,获得优势?
PS:因为通常本校签约的孩子学校都会非常重视,高中以后的很多资源会向这些实验班的孩子倾斜,比如师资、住宿条件等。
2、学校的签约政策,优惠条件是否符合你们内心的标准,比如未来孩子高考,学校会有怎样的支持?
3、有些学校可能比较极端,会替孩子报志愿,是否能接受?
4、可能一些本校签约后,会直接让孩子们提前学习高中知识,中考部分只是辅助复习。
如果孩子想参加中考“冲高”,需要从下面这些方面考虑:
1、孩子的心态是否调整好,毕竟面对升学考试难免有一定的心理压力。
2、面临现在中考难度下降,分数密集,我们是否有把握进入到更好的高中?
3、到了新环境(尤其是跨区的),孩子周围熟悉的同学少了,是否能很快适应?
4、冲高可能会到高一等学校的普通班,未来高中三年孩子有没有心理压力,能不能越挫越勇?


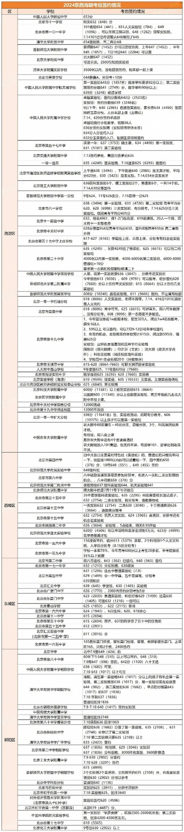
除了以上这几所学校有签约外,北京还有很多优质的私立高中也可签约,而且私立高中签约条件相对公办学校会宽松些,下面我们来了解下北京中考签约学校:
中考签约为学生和家长提供了一条新的升学途径,但同时也需要大家仔细考量。在选择签约学校时,一定要结合学生的实际情况和未来发展,做出明智的决策。希望本文所提供的信息能够帮助您更好地了解中考签约,为您的孩子顺利升学保驾护航,想要了解更多关于北京中考的信息,可以直接来联系我们。
推荐阅读>>>
什么是中考签约,25北京中考前有几次签约机会,附可签约的学校名单!
还有疑问?立即在线咨询特别声明:①凡本网注明稿件来源为"原创"的,转载必须经授权后方可发布,违者将依法追究责任;
②部分稿件来源于网络,如有侵权,请联系我们沟通解决,联系邮箱:2498144268@qq.com
1对1免费咨询
解决98%的申请入学问题
25年择校服务经验 · 5分钟内响应·无限次追问
答家长是集体户,那孩子只能按照外省市户籍的身份在天津升学,如果想要孩子在天津中考上高中的话,需要让孩子以投靠父母的方式落户...
答外省户籍的在天津小学入学必须要居住证,且必须是在有效期内的居住证,不管是私立小学还是公立小学,只要想要孩子拥有天津小学学...
答非京籍可以通过租房的方式让孩子在北京上小学,但是租房入学就涉及到一个学位占用的问题,北京目前有12个区执行六年一学位,一...
答外地孩子回天津中考的话体育平时分18分是没有的,持有本市户口,学籍不在天津,要求回津参加高级中等学校招生考试的学生,体育...
答通过校额到校入学后,一般不能直接入学特殊实验班,但有进入普通实验班的机会,如果想要进特殊实验班那就不能走校额到校,如果是...
答高中转学到北京学校是可以的,但是需要转入户籍所在区的高中,成绩须不低于中考当年转入学校统一招生录取分数,转入时,应提供原...
1999-2025 北京育路互联科技有限公司版权所有 | 京ICP备10025267号-13 | 京公网安备 11010802025989号
免费咨询
张老师

关注微信公众号
招生政策随时看

关注小程序
学校简章学费随时查
报名咨询电话:400-005-1568
育路教育

评论0
“无需登录,可直接评论...”