
快速择校

政策解读
导语introduction
滨海新区作为天津市重要的功能区域,涵盖塘沽、汉沽、大港、开发区、中新生态城等多个片区,小升初招生政策兼具统一性与区域性,其中私立初中凭借灵活的办学模式、优质的教育资源,成为许多家长的重点考量对象,且多数私立初中实行面向全区招生的政策,打破了片区限制,为孩子提供了更多升学选择。本文将详细梳理天津滨海新区小升初学区划分的整体原则,重点盘点面向全区招生的私立初中名单,附带学校核心信息,为家长们提供全面、实用的升学参考。
目录
天津滨海新区小升初学区划分一览
1、多校划片招生
2、单校划片招生
天津滨海新区面向全区招生的初中名单及详细介绍
天津私立初中招生注意事项
天津滨海新区小升初招生严格遵循“免试入学、相对就近、分级管理、公办划片、民办统筹”的核心原则,结合区域内适龄学生人数、学校分布、办学规模、交通状况等实际情况,合理划定公办初中招生范围,同时规范私立初中招生行为,确保招生工作公平、公正、公开。
从整体划分来看,滨海新区小升初学区大致以原塘沽、汉沽、大港三大片区为基础,结合开发区、中新生态城、保税区等功能区的布局,划分为多个学区片,每个学区片对应若干公办初中,实行“单校划片”或“多校划片”相结合的方式招生。公办初中主要面向本学区片内具有滨海新区户籍、合法固定居所(房产证或不动产登记证)的应届小学毕业生,优先保障学区内适龄学生的入学权益。
下面我们来详细了解下天津滨海新区小升初学区划分情况:
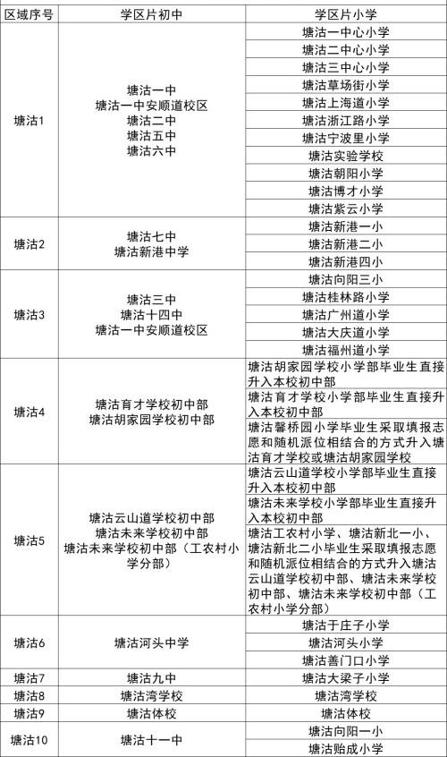
(1)滨海新区塘沽一中、塘沽一中安顺道校区、塘沽二中、塘沽五中、塘沽六中与塘沽一中心小学、塘沽二中心小学、塘沽三中心小学、塘沽草场街小学、塘沽上海道小学、塘沽浙江路小学、塘沽宁波里小学、塘沽实验学校、塘沽朝阳小学、塘沽博才小学和塘沽紫云小学规划成初中招生学区片,采取学生填报志愿和随机派位相结合的方式实行多校划片招生。学区片内的小学毕业生先填报一个入学志愿,如报名人数少于该校招生计划,学生直接入学。如报名人数多于该校招生计划,采取随机派位的方式确定录取学生。
(2)塘沽新港中学、塘沽七中与塘沽新港一小、塘沽新港二小、塘沽新港四小规划成初中招生学区片,采取学生填报志愿和随机派位相结合的方式实行多校划片招生。学区片内的小学毕业生先填报一个入学志愿,如报名人数少于该校招生计划,学生直接入学。如报名人数多于该校招生计划,采取随机派位的方式确定录取学生。
(3)塘沽三中、塘沽十四中、塘沽一中安顺道校区与塘沽向阳三小、塘沽桂林路小学、塘沽广州道小学、塘沽大庆道小学、塘沽福州道小学规划成初中招生学区片,采取学生填报志愿和随机派位相结合的方式实行多校划片招生。学区片内的小学毕业生先填报一个入学志愿,如报名人数少于该校招生计划,学生直接入学。如报名人数多于该校招生计划,采取随机派位的方式确定录取学生。
(4)塘沽育才学校初中部、塘沽胡家园学校初中部与塘沽育才学校小学部、塘沽胡家园学校小学部、塘沽馨桥园小学规划成初中招生学区片。塘沽育才学校小学部、塘沽胡家园学校小学部的毕业生直接升入本校初中部。塘沽育才学校初中部和塘沽胡家园学校初中部的剩余学位,采取学生填报志愿和随机派位相结合的方式接收塘沽馨桥园小学的毕业生,塘沽馨桥园小学的毕业生先填报一个入学志愿,如报名人数少于该校招生计划,学生直接入学,如报名人数多于该校招生计划,采取随机派位的方式确定录取学生。
(5)塘沽云山道学校初中部、塘沽未来学校初中部、塘沽未来学校初中部(工农村小学分部)与塘沽云山道学校小学部、塘沽未来学校小学部、塘沽工农村小学、塘沽新北一小、塘沽新北二小规划成初中招生学区片。塘沽云山道学校小学部、塘沽未来学校小学部的毕业生直接升入本校初中部。塘沽云山道学校初中部、塘沽未来学校初中部和塘沽未来学校初中部(工农村小学分部)的剩余学位,采取学生填报志愿和随机派位相结合的方式接收塘沽工农村小学、塘沽新北一小、塘沽新北二小的毕业生,塘沽工农村小学、塘沽新北一小、塘沽新北二小的毕业生先填报一个入学志愿,如报名人数少于该校招生计划,学生直接入学,如报名人数多于该校招生计划,采取随机派位的方式确定录取学生。
(6)滨海新区大港一中、大港二中、大港五中、大港六中、大港七中、大港九中、大港十中与大港一小、大港二小、大港三小、大港六小、大港九小、大港十二小、大港实验小学、大港十一小、大港福源小学、大港上古林小学、大港英语实验小学、大港东城小学规划成初中招生学区片,小学毕业生按规定时间到指定报名点报名,依据初中学校学位和学生报名信息,按住房和户籍等信息分类型将学生划片录取到对应初中就读。
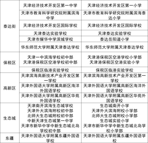
(7)天津一中滨海学校初中部、天津港保税区空港学校初中部与天津港保税区空港学校小学部、天津港保税区空港实验小学规划成初中招生学区片,采取学生填报志愿和随机派位相结合的方式实行多校划片招生。学区片内的小学毕业生先填报一个入学志愿,如报名人数少于该校招生计划,学生直接入学。如报名人数多于该校招生计划,采取随机派位的方式确定录取学生。
(8)天津南开滨海生态城学校、天津外大滨海附校初中部、北师大生态城附校初中部、中新天津生态城第一中学、天津市新华中学中新生态城北岛学校初中部与天津外大滨海附校小学部、北师大生态城附校小学部、生态城南开小学、生态城实验小学、天津市新华中学中新生态城北岛学校小学部规划成初中招生学区片,采取学生填报志愿和随机派位相结合的方式实行多校划片招生。学区片内符合条件的小学毕业生先填报一个入学志愿,如报名人数少于该校招生计划,学生直接入学。如报名人数多于该校招生计划,采取随机派位的方式确定录取学生。
除上述学校外,滨海新区其他学校实行单校划片招生,采用单校划片的初中校与一所或多所小学,规划成初中招生学区片,小学毕业生以校为单位,整体升入对口初中。详见《滨海新区初中划片招生一览表》(见下图)。






与公办初中划片招生不同,滨海新区私立初中招生不受学区片限制,纳入审批地统一管理,与公办学校同步招生,主要面向全区招生,部分优质私立初中经批准可面向全市招生,为跨片区、跨区域的学生提供了更多升学机会。这也是私立初中在小升初招生中备受家长青睐的重要原因之一——无需受户籍和片区约束,只要符合报名条件,即可参与私立初中的招生报名与录取。
目前,天津滨海新区共有3所优质私立初中,均实行面向全区招生政策,部分可面向全市招生,具体学校名单如下:
01海嘉学校国际双语学校天津校区
02天津泰达枫叶国际学校
03天津华苑枫叶国际学校
这些学校各具特色,涵盖中高端、高端国际化教育定位,形成了差异化发展格局,且多数采用集团化办学模式,教育质量稳定,为不同需求的家庭提供了多元化选择。以下是各所面向全区招生的私立初中详细介绍,方便家长们全面了解、精准选择。

查看简章>>>海嘉国际双语学校天津校区初中部招生简章
海嘉学校是滨海新区高端国际化私立初中的代表,2017年落地中新天津生态城,隶属于海嘉教育集团,实行K12一贯制双语教育,面向滨海新区全区及全市招生,定位高端,以全人教育为核心理念,为追求高品质国际化教育的家庭提供优质选择。
学校基本信息:学校位于滨海新区中新生态城明盛路226号,校园环境优美,建筑风格融合中西方特色,硬件设施达到国际水准,配备国际化教室、实验室、艺术中心、体育场馆、宿舍等,宿舍有双人间和四人间可选,居住环境舒适。学校师资力量雄厚,外教课程比例达40%,外籍教师均来自英语母语国家,具备丰富的国际教育经验,国内教师多为重点院校毕业,兼具教学能力和国际视野。
招生相关:面向滨海新区全区及全市招生,报名条件为具有天津市户籍的应届小学毕业生,滨海新区学籍、外区学籍滨海户籍的学生均可报名,同时招收符合条件的外省户籍滨海新区居住证持有人随迁子女。录取方式实行“直接录取+随机派位”,报名人数超过招生计划时,由教育主管部门统一组织随机派位,全程邀请公证人员、人大代表、政协委员、家长代表等监督,确保公开透明。
收费标准:定位高端国际化教育,学费120000元/学年,费用相对较高,主要面向追求高品质、国际化教育,家庭经济条件优越的家庭。学校收费透明,会在招生简章中明确所有费用项目,无额外隐性收费。
升学优势:学校与北京总校保持理念一致、管理统一、师资共享,学生可共享全球一流竞赛资源,参与阿思丹全明星商赛、全美经济学挑战赛、外研社杯英语素养大赛等各类重量级赛事,提升升学竞争力。初中毕业生可优先升入本校高中部,凭借IGCSE课程成绩和综合素养,申请全球160多个国家的优质大学,也可报考市内重点高中,升学渠道广泛。

天津泰达枫叶国际学校是滨海新区办学历史悠久、知名度较高的私立初中,隶属于枫叶教育集团,实行集团化办学,是集小学部、初中部、高中部于一体的全日制寄宿制民办学校,办学实力雄厚,特色鲜明,2026年仍面向滨海新区全区及全市招生。
学校基本信息:学校位于滨海新区第三大街71号,校园环境优美,硬件设施完善,配备国际化教室、实验室、体育馆、宿舍等,可满足学生学习、生活、体育锻炼等多方面需求。学校师资力量雄厚,采用中外教结合的教学模式,既有经验丰富的国内骨干教师,也有具备专业教学资质的外籍教师,保障教学质量。
招生相关:2026年七年级计划招生260人,其中本校小学毕业生116人直升初中,剩余144名招生计划优先满足滨海新区小学毕业生入学需求,剩余名额面向全市招生。报名条件为具有天津市户籍的应届小学毕业生,滨海新区学籍、外区学籍滨海户籍的学生均可报名。录取方式实行“直接录取+随机派位”,报名人数未超过招生计划则全部直接入学,超过计划则采取随机派位方式录取,派位过程由教育主管部门统一组织,全程公开监督。
收费标准:学费50000元/学年,住宿费3000元/学年,费用包含学费、住宿费(不含伙食费、校服费等杂费),属于中高端国际化教育收费水平,适合希望孩子接受国际化教育、家庭经济条件较好的家长选择。
升学优势:依托枫叶教育集团的资源优势,为学生提供从初中到高中的连贯教育路径,初中毕业生可优先升入本校高中部,也可凭借扎实的英语基础和综合素养,报考市内其他重点高中或国外优质高中,升学渠道多元化。

华苑枫叶国际学校与天津泰达枫叶国际学校同属枫叶教育集团,是集团化办学的重要组成部分,同样定位中高端国际化教育,实行全日制办学,面向滨海新区全区招生,部分计划可面向全市招生,与泰达枫叶形成互补,满足更多家庭的国际化教育需求。
学校基本信息:学校依托枫叶教育集团的优质教育资源,共享集团的师资培训体系、课程体系和管理模式,确保教育质量与泰达枫叶保持同步。校园设施完善,配备现代化的教学设备、图书馆、实验室、运动场地等,为学生提供良好的学习生活环境。师资队伍由集团统一调配,汇聚了一批教学经验丰富、热爱教育事业的骨干教师和外籍教师,注重因材施教,关注每一位学生的成长。
招生相关:招生范围主要面向滨海新区全区应届小学毕业生,同时预留部分计划面向全市招生,报名条件与泰达枫叶一致,具有天津市户籍、符合报名要求的应届小学毕业生均可报名。录取方式同样实行“直接录取+随机派位”,严格遵循教育主管部门的招生政策,确保公平公正。学校实行灵活的就读模式,可选择走读或寄宿,满足不同家庭的需求。
收费标准:与泰达枫叶持平,学费50000元/学年,住宿费3000元/学年,费用透明,无额外隐性收费,定位中高端国际化教育,适合希望孩子接受双语教育、注重综合素养培养的家庭。
升学优势:作为枫叶教育集团的一员,学生可享受集团内部的升学资源,初中毕业后可直升枫叶教育集团旗下的高中部,也可报考市内重点高中或国外优质高中。学校注重培养学生的自主学习能力和创新思维,为学生后续的升学和发展奠定坚实基础。

1、报名时间与流程:滨海新区私立初中招生与公办学校同步,每年报名时间集中在5-6月,具体时间以教育体育局公布的官方通知为准。家长需提前关注滨海新区教育体育局官网、学校官方公众号等渠道,及时了解招生简章、报名时间、报名方式等信息,按要求在官方报名平台填写信息、提交材料,避免错过报名时间。
2、报名条件:所有面向全区招生的私立初中,均要求报名学生为应届小学毕业生,具有天津市户籍(滨海新区户籍或外区户籍),外省户籍学生需为滨海新区居住证持有人随迁子女,并提供相应的证明材料(居住证、务工证明、户籍证明等)。同时,需符合学校的其他报名要求,如无不良行为记录等。
3、录取规则:所有私立初中均严格执行“随机派位”政策,报名人数超过招生计划时,全部实行随机派位录取,无任何选拔性考试,派位结果一经公布,不得更改。报名人数未超过招生计划时,所有报名学生全部直接录取,学生档案由学校从毕业小学自动调档。
4、收费与学籍:私立初中收费标准差异较大,家长需结合家庭经济条件合理选择,避免盲目追求高端教育而造成经济压力,同时需注意学校的收费项目和退费政策。学生被私立初中录取后,学籍将由学校统一办理,纳入滨海新区义务教育学籍管理体系,与公办初中学生享有同等学籍权益。
5、失信被执行人限制:落实相关政策要求,失信被执行人子女不得就读高收费私立初中,家长需提前确认自身信用状况,避免影响孩子报名录取。
综上来看,天津滨海新区小升初学区划分以公办划片为基础,私立初中面向全区招生为补充,形成了多元化的升学格局。上述3所面向全区招生的私立初中,各具特色、定位清晰,泰达枫叶和华苑枫叶主打中高端国际化教育,学费亲民,适合希望孩子接触双语教育、拓展国际视野的家庭;海嘉学校定位高端,注重全人教育和小班化教学,适合追求高品质国际化教育的家庭。
如果家长们对滨海新区小升初学区划分还有疑问,或是想了解某所面向全区招生的私立初中的具体招生计划、报名流程、学费细节、校园环境等,或是需要针对性的升学选择建议,可随时留言咨询,也可关注我们的后续推送,我们将第一时间整理最新招生政策、学校资讯,为您提供全面、贴心的升学指导。
推荐阅读>>>
天津滨海新区小升初学区划分一览,盘点面向全区招生的学校名单!
还有疑问?立即在线咨询特别声明:①凡本网注明稿件来源为"原创"的,转载必须经授权后方可发布,违者将依法追究责任;
②部分稿件来源于网络,如有侵权,请联系我们沟通解决,联系邮箱:2498144268@qq.com
1对1免费咨询
解决98%的申请入学问题
25年择校服务经验 · 5分钟内响应·无限次追问
答家长是集体户,那孩子只能按照外省市户籍的身份在天津升学,如果想要孩子在天津中考上高中的话,需要让孩子以投靠父母的方式落户...
答外省户籍的在天津小学入学必须要居住证,且必须是在有效期内的居住证,不管是私立小学还是公立小学,只要想要孩子拥有天津小学学...
答非京籍可以通过租房的方式让孩子在北京上小学,但是租房入学就涉及到一个学位占用的问题,北京目前有12个区执行六年一学位,一...
答外地孩子回天津中考的话体育平时分18分是没有的,持有本市户口,学籍不在天津,要求回津参加高级中等学校招生考试的学生,体育...
答通过校额到校入学后,一般不能直接入学特殊实验班,但有进入普通实验班的机会,如果想要进特殊实验班那就不能走校额到校,如果是...
答高中转学到北京学校是可以的,但是需要转入户籍所在区的高中,成绩须不低于中考当年转入学校统一招生录取分数,转入时,应提供原...
1999-2025 北京育路互联科技有限公司版权所有 | 京ICP备10025267号-13 | 京公网安备 11010802025989号
免费咨询
张老师

关注微信公众号
招生政策随时看

关注小程序
学校简章学费随时查
报名咨询电话:400-005-1568
育路教育

评论1
“无需登录,可直接评论...”