
快速择校

政策解读
导语introduction
期末备考进入冲刺阶段,2025年北京多区初中期末考试范围已陆续通过教委官网或学校通知发布,此次范围公布覆盖全市公办、私立初中各年级,为广大学子精准复习指明了方向。目前海淀、西城、东城、朝阳等核心城区均已明确考试范围,其中海淀区初中考试时间为1月13日-15日,西城区为1月14日-16日,各学科考试严格依据义务教育课程标准命题,聚焦核心知识点与学科核心素养考查。无论是公办还是私立初中,均需参照对应区的考试范围推进复习工作,这份权威指引也迅速成为家长和学生关注的焦点。
根据往年情况,本次期末考的成绩对于一部分同学而言将成为他们直升高中的关键依据,而对于另一部分同学,他们可能会面临分流的选择,所以大家一定要重视起来。临近期末,海淀、西城等区已发布初中期末考试范围,下面我们整理了相关内容,供大家参考。如您还了解更多信息,欢迎留言区分享交流~
提醒:以下内容来自热心家长分享,目前仅收集到部分区的考试范围,其他区的同学也可以作为复习的参考方向~
海淀某校家长会时老师展示的初三期末各科考试范围↓

初三期末语文考试范围:



人大附分校的初一期末数学考试范围


北京四中初三数学复习建议:


初三语文期末考试范围:
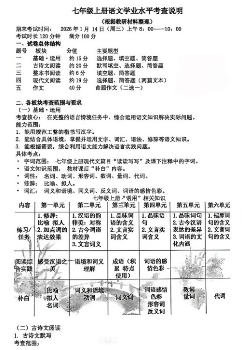
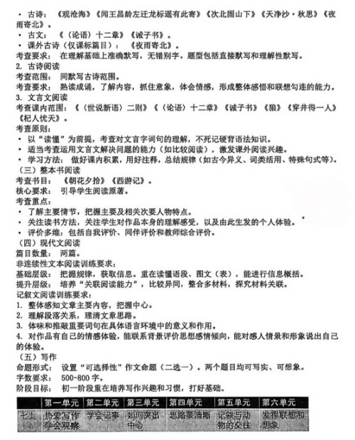
一、古诗文范围(暂定)
✅背诵默写:
七年级上册
古诗:《观沧海》《闻王昌龄左迁龙标遥有此寄》《次北固山下》《天净沙。秋思》《夜雨寄北》
文言:《论语》12章
七年级下册
古诗:《木兰诗》《登幽州台歌》《望岳》《登飞来峰》《游山西村》《已亥杂诗》《泊秦淮》
文言:《爱莲说》《陋空铭》
九年级上册
古诗:《行路难(其一)》《酬乐天扬州初逢席上见赠》《水调歌头》《无题(相见时难)》
文言:《岳阳楼记》《醉翁亭记》《湖心亭看雪》
✅古诗文阅读:
七年级上册
古诗:《观沧海》《闻王昌龄左迁龙标遥有此寄》《次北固山下》《天净沙。秋思》《夜雨寄北》
文言:《陈太丘与友期》《诫子书》《论语》12章《狼》
七年级下册
古诗:《木兰诗》《登幽州台歌》《望岳》《登飞来峰》《游山西村》《己亥杂诗》《泊秦淮》
文言:《爱莲说》《陋室铭》《孙权劝学》
九年级上册
古诗:《行路难(〈其一)》《酬乐天扬州初逢席上见赠》《水调歌头》《无题(相见时难)>>
文言:《岳阳楼记》《醉翁亭记》《湖心亭看雪》
✅名著阅读范围
七年级上册《朝花夕拾》
八年级上册《红星照耀中国》《昆虫记》
八年级上册《经典常谈》
九年级上册《水浒传》《艾青诗选》
初二语文期末考试范围:


初二数学期末复习建议:

初一语文期末考试范围:


初三语文期末考试范围:



初二语文期末考试范围:



根据目前信息,北京各区初中期末考试集中在1月12-16日之间进行,具体各区考试时间如下:
✅海淀区:1月13日-1月15日
✅朝阳区:1月19日-1月23日
✅丰台区:1月14日-1月16日
✅东城区:1月13日-1月15日
✅西城区:1月14日-1月16日
✅大兴区:1月13日-1月15日
✅昌平区:1月12日-1月16日
✅石景山区:1月12日-1月16日
✅顺义区:1月19日-1月20日
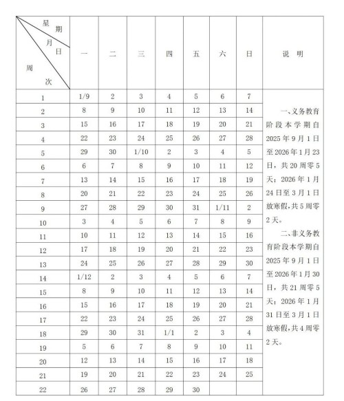
义务教育阶段第一学期
2025年9月1日(星期一)开学;
2026年1月23日(星期五)结束本学期工作,共20周零5天;
2026年1月24日(星期六)至3月1日(星期日)放寒假,共5周零2天。
非义务教育阶段第一学期
2025年9月1日(星期一)开学;
2026年1月30日(星期五)结束本学期工作,共21周零5天;
2026年1月31日(星期六)至3月1日(星期日)放寒假,共4周零2天。

义务教育阶段第二学期
2026年3月2日(星期一)开学;
2026年7月7日(星期二)结束本学期工作,共18周零2天;
2026年7月8日(星期三)至8月31日(星期一)放暑假,共7周零6天。
非义务教育阶段第二学期
2026年3月2日(星期一)开学;
2026年7月14日(星期二)结束本学期工作,共19周零2天;
2026年7月15日(星期三)至8月31日(星期一)放暑假,共6周零6天。

特别说明:具体的考试时间及安排同学们一定要及时关注学校信息,不排除会有变化,最终以学校发布为准!
以上就是关于北京初中期末考试范围的相关内容,多区考试范围的明确,为初中阶段期末备考提供了清晰的行动指南。建议学生结合所在区范围与具体考试时间,对照课本和课堂笔记梳理知识框架,针对薄弱环节开展专项突破。同时,私立初中及公办学校学生均需留意学校发布的复习安排。
推荐阅读>>>
2025年北京多区初中期末考试范围出炉,盘点各区期末考时间!
还有疑问?立即在线咨询特别声明:①凡本网注明稿件来源为"原创"的,转载必须经授权后方可发布,违者将依法追究责任;
②部分稿件来源于网络,如有侵权,请联系我们沟通解决,联系邮箱:2498144268@qq.com
1对1免费咨询
解决98%的申请入学问题
25年择校服务经验 · 5分钟内响应·无限次追问
答家长是集体户,那孩子只能按照外省市户籍的身份在天津升学,如果想要孩子在天津中考上高中的话,需要让孩子以投靠父母的方式落户...
答外省户籍的在天津小学入学必须要居住证,且必须是在有效期内的居住证,不管是私立小学还是公立小学,只要想要孩子拥有天津小学学...
答非京籍可以通过租房的方式让孩子在北京上小学,但是租房入学就涉及到一个学位占用的问题,北京目前有12个区执行六年一学位,一...
答外地孩子回天津中考的话体育平时分18分是没有的,持有本市户口,学籍不在天津,要求回津参加高级中等学校招生考试的学生,体育...
答通过校额到校入学后,一般不能直接入学特殊实验班,但有进入普通实验班的机会,如果想要进特殊实验班那就不能走校额到校,如果是...
答高中转学到北京学校是可以的,但是需要转入户籍所在区的高中,成绩须不低于中考当年转入学校统一招生录取分数,转入时,应提供原...
1999-2025 北京育路互联科技有限公司版权所有 | 京ICP备10025267号-13 | 京公网安备 11010802025989号
免费咨询
张老师

关注微信公众号
招生政策随时看

关注小程序
学校简章学费随时查
报名咨询电话:400-005-1568
育路教育

评论2
“无需登录,可直接评论...”