
快速择校

政策解读
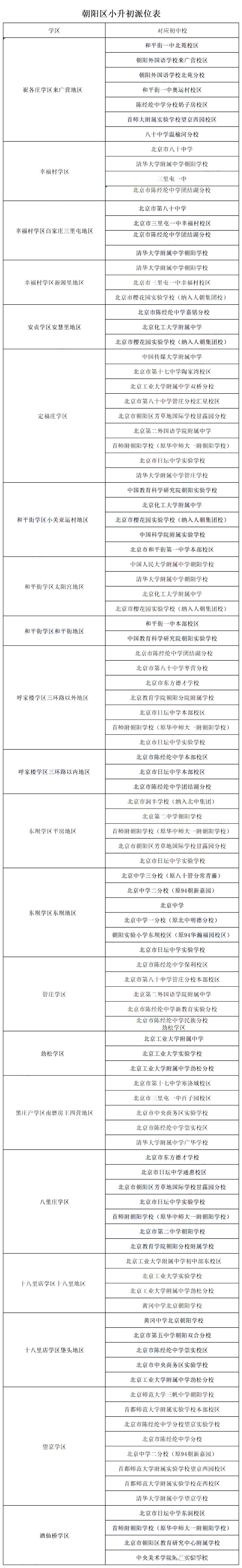
北京朝阳区小升初派位表是很多小升初家长会重点参考的信息,为此我们为大家整理了2023年最新的表格,小升初家庭可以作为参考,提前了解自己所在区有哪些学校可以报名(含公立/私立初中)

注意:朝阳区小升初派位公立和私立初中都是参与的,不过北京朝阳区私立初中多数都是具有跨区招生名额,因此不受派位过多的招生限制。有意向报考北京私立初中的家庭可以直接咨询我们,为您解答。
推荐阅读:
>>2023年北京私立学校初中部排名榜一览表(含学费、口碑)
2023年最新整理北京朝阳区小升初派位表!
还有疑问?立即在线咨询特别声明:①凡本网注明稿件来源为"原创"的,转载必须经授权后方可发布,违者将依法追究责任;
②部分稿件来源于网络,如有侵权,请联系我们沟通解决,联系邮箱:2498144268@qq.com
1对1免费咨询
解决98%的申请入学问题
25年择校服务经验 · 5分钟内响应·无限次追问
答无论是公办高中还是私立高中,以特长生身份进入高中后,与一般高考生(文化课考生)在学习安排、考核标准、升学路径等核心方面均...
答家长是集体户,那孩子只能按照外省市户籍的身份在天津升学,如果想要孩子在天津中考上高中的话,需要让孩子以投靠父母的方式落户...
答外省户籍的在天津小学入学必须要居住证,且必须是在有效期内的居住证,不管是私立小学还是公立小学,只要想要孩子拥有天津小学学...
答非京籍可以通过租房的方式让孩子在北京上小学,但是租房入学就涉及到一个学位占用的问题,北京目前有12个区执行六年一学位,一...
答外地孩子回天津中考的话体育平时分18分是没有的,持有本市户口,学籍不在天津,要求回津参加高级中等学校招生考试的学生,体育...
答通过校额到校入学后,一般不能直接入学特殊实验班,但有进入普通实验班的机会,如果想要进特殊实验班那就不能走校额到校,如果是...
1999-2025 北京育路互联科技有限公司版权所有 | 京ICP备10025267号-13 | 京公网安备 11010802025989号
免费咨询
张老师

关注微信公众号
招生政策随时看

关注小程序
学校简章学费随时查
报名咨询电话:400-005-1568
育路教育

评论0
“无需登录,可直接评论...”