
快速择校

政策解读
导语introduction
随着2026年北京小升初工作逐步推进,录取规则、志愿填报顺序已成为万千家长关注的核心焦点。作为义务教育阶段升学的关键环节,北京小升初录取涵盖登记入学、对口直升、全区派位、民办私立初中摇号等多元途径,且各区政策差异显著,无论是京籍家庭关注的学籍/户籍/房产适配问题,还是非京籍家庭需提前筹备的“四证”材料,都直接影响升学走向。本文将为大家详细介绍北京小升初摇号和录取的相关信息,希望对有需求的家庭有所帮助。
电脑派位是北京各区小升初入学途径中统一使用的,决定孩子进入哪所学校的方法,并不是一种单一的入学途径。电脑派位是目前符合北京小升初中就近入学原则下的一种做法。
当报名人数少于初中校的招生计划时,直接录取。当报名人数超过初中校的招生计划时,随机录取。
各区电脑派位逻辑相同,以海淀、东城为例:

▶海淀区:
当报名人数少于学校的招生计划时,学生直接被录取。当报名人数超过学校的招生计划时,采用随机录取。计算机在进行随机录取时,按照志愿顺序进行。首先对全区填报志愿学生的第一志愿进行随机录取,当第一志愿填报某所中学人数大于招生计划数时,从第一志愿填报该校的学生中随机进行录取至满额为止,未被第一志愿录取的学生,转入第二志愿随机录取,按照此办法直到最后志愿录完为止。
家长要根据孩子的实际情况考虑,如果填报某所学校的学生越多,被录取的概率就会越小,尤其是第一个志愿。
▶东城区:
随机录取依据系统为学生分配的随机号、学生填报的志愿、各初中校派位计划进行。派位开始时系统根据随机函数的原理,先对学生的每个志愿生成一个10位数的随机号,将第一志愿学校相同的所有学生按随机号由小到大排列,根据该校派位计划按随机号由小到大确定录取学生名单,直至满额为止。未被第一志愿学校录取的,系统会自动转入其第二志愿学校进行派位,并将第二志愿学校相同的所有学生按随机号由小到大排列,依此类推。在第三批次学区服务片派位时,如学生所有志愿学校都未被录取,系统自动将其派入学区服务片内有空余计划的学校。

2026小升初及低年级家长在填报志愿时要注意:
由于摇号规则是从所有孩子的第一志愿开始摇,摇完所有孩子的第一志愿,再开始摇第二志愿。所以在填报志愿时候一定不要把一二志愿都填报成热度特别高的学校。
如果说咱们家孩子一志愿填人大附,二志愿填了十一,这俩学校都属于海淀六小强,热度都非常高,别人家孩子一志愿填了十一,十一在所有孩子的一志愿中摇够了的情况下,那么咱家孩子如果一志愿没能摇中人大附,二志愿的十一就直接落空了,相当于浪费了一个二志愿的关键位置,所以二志愿可以选热度比六小强弱一些的心仪校比较合适。
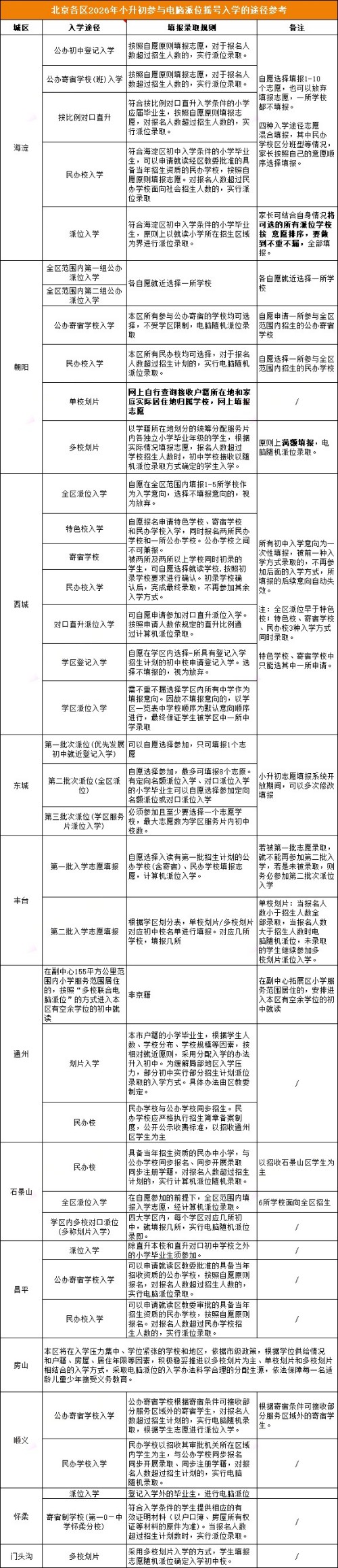
各区采用电脑随机派位摇号入学的小升初途径以及报名规则,详见下图:

北京小升初有部分热门学校,包含私立初中和公立初中需要通过摇号入学,这种不确定性让不少家长感到急迫,下面我们整理了部分招生名额充裕的私立初中,这几所学校基本上不会触发摇号机制,具体学校名单如下,感兴趣的家长可以点击下方学校名称了解详情:
更多学校名单可查看>>>北京私立小学招生学校推荐
以上就是关于北京小升初录取的相关信息,志愿填报绝非“盲目勾选”,需结合孩子实际情况、目标校招生计划及各区录取规则综合规划。建议家长务必以官方发布的入学政策为准,提前梳理学籍、户籍、房产等核心条件,明确各录取途径的优先级与适配性,避免因信息偏差或志愿顺序失误错失心仪学校,想要了解更多关于北京小升初的招生信息,可以直接来联系我们择校老师详细咨询。
推荐阅读>>>
2026北京小升初录取、志愿顺序须知,多途径能“摇”进各区Top初中!
还有疑问?立即在线咨询特别声明:①凡本网注明稿件来源为"原创"的,转载必须经授权后方可发布,违者将依法追究责任;
②部分稿件来源于网络,如有侵权,请联系我们沟通解决,联系邮箱:2498144268@qq.com
1对1免费咨询
解决98%的申请入学问题
25年择校服务经验 · 5分钟内响应·无限次追问
答非京籍可以通过租房的方式让孩子在北京上小学,但是租房入学就涉及到一个学位占用的问题,北京目前有12个区执行六年一学位,一...
答外地孩子回天津中考的话体育平时分18分是没有的,持有本市户口,学籍不在天津,要求回津参加高级中等学校招生考试的学生,体育...
答通过校额到校入学后,一般不能直接入学特殊实验班,但有进入普通实验班的机会,如果想要进特殊实验班那就不能走校额到校,如果是...
答高中转学到北京学校是可以的,但是需要转入户籍所在区的高中,成绩须不低于中考当年转入学校统一招生录取分数,转入时,应提供原...
答文化成绩差,并不代表学生没有高中上,初中成绩差上高中是有机会的,如果孩子有特长,是可以发挥学生的特长报考高中学校的,包含...
答非天津户籍上学需要提前进行入学登记,家长需要提供多项材料,即:居住证、居民户口簿、合法居所证明、务工就业证明、儿童预防接...
1999-2025 北京育路互联科技有限公司版权所有 | 京ICP备10025267号-13 | 京公网安备 11010802025989号
免费咨询
张老师

关注微信公众号
招生政策随时看

关注小程序
学校简章学费随时查
报名咨询电话:400-005-1568
育路教育

评论0
“无需登录,可直接评论...”