
快速择校

政策解读
近年来,非京籍学生在北京市小升初入学政策一直备受关注,北京地区初中(包含私立初中和公立初中)招生不限户籍,非京籍可报北京初中,不过需要满足一定的非京籍小升初入学条件,近日部分官方部门发布了非京籍小升初入学条件2025变动,意向25年在北京小升初的非京籍家庭需要尽早了解相关入学条件,本文将对这些新变动进行详细解读。希望对有需求的家庭有所帮助。

非京籍小升初入学条件主要还是四证材料要求,具体包括:
1.在京务工就业证明:(社保+劳动合同或企业法人或营业执照)。各区缴纳社保要求不同,一般是半年到一年的要求,将来去比较特殊,需要提前3年开始准备。
2.在京实际居住证明:房产证或租房相关材料,如购房合同、租房发票、完税证明等
3.北京市居住证:证件需与实际居住地地址保持一致;部分城区还对居住证办理时间有要求,大部分城区居住证和社保的时限要求一致。
4.全家户口簿:这项材料比较简单,如果全家不在一个户口簿上,需要提供父母双方的户口簿。
以下是非京籍入学才需要提供的四证材料参考,25年及26年入学的学生可重点关注。

需要家长注意,非京籍在北京任何一个城区入学都需要准备四证材料,表格中汇总的信息并不适用以某个城区,只是给家长提供了准备四张材料的方向。
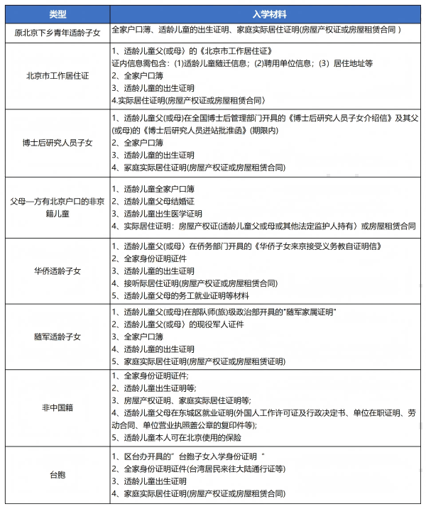
在非京籍家庭中还有一类比较特殊的人群:按京籍对待。
符合以下七类人中的其中一项,在北京小学、初中均可以等同于有北京户籍(但高中毕业还是无法正常参考高考,只能报考高职高专学校)
1.父(或母)持有北京《北京市工作居住证》的适龄儿童
2.博士后研究人员子女中的适龄儿童
3.持部队师(旅)政治部开具的随军家属证明的适龄儿童
4.华侨子女中的适龄儿童
5.原北京下乡青年子女中的适龄儿童
6.台胞子女中的适龄儿童
7.港澳籍适龄儿童

符合以上7类人,但是也需要满足以下特定条件才能在北京正常入学,以下是不同人群需要准备的证件信息,仅供参考,具体以各城区当年入学政策为准!
目前多区透露了2025年入学材料要求和政策要点变动,提前了解数据有备无患,最终还要依据入学当年情况为准!
(1)海淀区对口直升有变
截至目前海淀区有19对对口直升校,如:理工附小100%对口理工附中、2025年羊坊店五小20%对口直升第五十七中;
(2)公办中学小学部、跨区上民办校...需签订直升承诺书
2024政策中提到:凡是被海淀区公办中学举办的小学部接收的学生,6年后小升初时必须执行对口直升本校初中部的政策。家长需签署直升承诺书,以确保孩子按照既定路径升学。
凡是确认被海淀区民办小学接收的跨区学生,同样在6年后小升初时需执行对口直升本校初中部的政策,家长也需签署相应的直升承诺书。
(1)新建学校实行多校划片
随着北京多校划片范围不断扩增,如果您想通过买房进对口校,不仅要关注房产对口小学是否为新建校,更要核实入学城区是否实行新购房产多校划片政策!
(2)丰台区对口直升学校有调整
新确定卢沟桥第一小学、第二小学2029年对口直升校变为北京市第十中学晓月苑分校。

(1)要求父母独立拥有房产产权
北京小升初各区加强了实际居住地审核,在关注房产产权比例之外,房产性质也是重中之重↓
北京小升初小升初房产性质为住宅可以作为入学依据;
租住单位公房、农民房的没有房产证的房子需开具房产相关证明后可作为入学依据;
过道房、地下室、转租的公租房、商业用房等不能作为入学依据;
个别城区有些特殊房产类型不能作为入学依据,需要大家提前了解入学城区要求提早对照。
(1)12区实行六年一学位政策
大兴区自2024年起,对适龄儿童入学登记的实际居住房产地址及就读学校实施记录。自该房产地址用于登记入学之年起,原则上六年内只提供一个划片范围内登记入学学位(符合国家生育政策的除外)。该房址如再有入学需求,以多校划片方式协调解决(符合国家生育政策的除外)。
截至今年,已有11区实行六年一学位政策!其中海淀、石景山等区明确说明,非京籍租房入学对学位有影响!
距离北京非京籍小升初入学条件的正式发布还剩不到4个月的时间,非京籍家庭需要密切关注相关政策动态,及时调整自己的应对策略,尽早准备好相关报名材料,希望本文的解读能够为广大家长提供有益的参考,如果大家对非京籍小升初入学有什么疑问,可以直接来联系我们详细了解。
推荐阅读>>>
非京籍小升初入学条件2025年新变动解读!官方提前发布!
还有疑问?立即在线咨询特别声明:①凡本网注明稿件来源为"原创"的,转载必须经授权后方可发布,违者将依法追究责任;
②部分稿件来源于网络,如有侵权,请联系我们沟通解决,联系邮箱:2498144268@qq.com
1对1免费咨询
解决98%的申请入学问题
25年择校服务经验 · 5分钟内响应·无限次追问
答外省户籍的在天津小学入学必须要居住证,且必须是在有效期内的居住证,不管是私立小学还是公立小学,只要想要孩子拥有天津小学学...
答非京籍可以通过租房的方式让孩子在北京上小学,但是租房入学就涉及到一个学位占用的问题,北京目前有12个区执行六年一学位,一...
答外地孩子回天津中考的话体育平时分18分是没有的,持有本市户口,学籍不在天津,要求回津参加高级中等学校招生考试的学生,体育...
答通过校额到校入学后,一般不能直接入学特殊实验班,但有进入普通实验班的机会,如果想要进特殊实验班那就不能走校额到校,如果是...
答高中转学到北京学校是可以的,但是需要转入户籍所在区的高中,成绩须不低于中考当年转入学校统一招生录取分数,转入时,应提供原...
答文化成绩差,并不代表学生没有高中上,初中成绩差上高中是有机会的,如果孩子有特长,是可以发挥学生的特长报考高中学校的,包含...
1999-2025 北京育路互联科技有限公司版权所有 | 京ICP备10025267号-13 | 京公网安备 11010802025989号
免费咨询
张老师

关注微信公众号
招生政策随时看

关注小程序
学校简章学费随时查
报名咨询电话:400-005-1568
育路教育

评论0
“无需登录,可直接评论...”