
快速择校

政策解读
北京初中各学校已经开学,家长们关心的不仅仅是孩子的学业成绩,更是他们的生活作息,尤其是初中阶段,孩子们正处于身心发育的关键时期,一个良好的作息规律对于他们的健康成长是比较重要的。在北京这座繁华的都市,家长们普遍关注的一个问题就是:“北京初中几点到校?”为此,我们特别整理了一份北京公立和私立初中的作息时间表,希望能为家长们解答这个疑问,也让孩子们更好地适应学校生活。

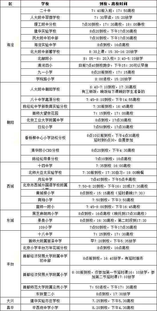
北京初中各学校的到校时间有所不同,而且北京初中将课间时间从10分钟调整为15分钟,目前北京已有部分学校率先做出相应的尝试,下面我们整理了北京初中作息时间表,可参考了解:

另外,下面我们汇总了北大附中初中部的作息时间:
1.工作日6:30允许学生进入学校。
2.工作日18:30静校,全体学生应在静校前有序高校。如需在校等候家长、无法及时离校,应由家长提前向班主任报备,学生在指定区域等候。
3.如需在静校后继续参加课后延时服务或社团等活动,应由负责教师提前向校学生工作及校园安全主管干部报备。学生应按时到达指定活动区域,及时签到及签退。活动结束后,迅速、有序离校,不在校逗留。
4.上课时间因特殊情况需要高校的学生,须将由审批教师(如:班主任、校医、年级长、校学生工作主管干部等)签字确认的“出门条”交予门卫,方可高校。
5.非上课时间,学生参加学校组织的活动需进出校园,应由相关老师提前向校学生工作及校园安全主管干部报备。
6.访客到校,需由接洽教职工向部门负责人提交申请,经校园安全主管干部审批通过,并在值班室登记来访人员、来访事由等相关信息后,方可入校。
其他北京初中作息时间:

有不少家长比较担心私立初中和公立初中作息时间安排不同 ,下面我们分享了几所北京私立初中的作息时间安排,可参考了解:
1、北京海淀区尚丽外国语学校:7:10分早读,8:00一12:10上午5节课、一个间操,一个早读;午餐12:10一12:40;午休12:40一13:40;下午3节课、1个眼保健操14:00一16:40;课间和晚餐16:40一18:00;晚自习3节:18:00一20:50;课间活动时间20:50一21:30。
2、北京市丰台区新北赋学校:初中上午6:20-11:55;中午12:00--13:50;下午14:10-17:35;晚上17:40-22:30。
3、北京市汇贤学校:第一节8:35~9:15;第二节9:25~10:05;第三节10:30~11:10;第四节11:20~11:55;午休11:55~13:40;第五节13:50~14:30;第六节14:40~15:20;第七节15:35~16:15;第八节16:25~17:00;第九节17:10~17:45。
4、北京市通州区私立树人学校:初中周一至周四:7:40-19:30;周五:7:40-15:00
通过以上内容,我们了解到北京初中作息时间安排,希望这份时间表能帮助家长更好地关心孩子的学习和生活,让他们在繁忙的学业中依然能保持健康的作息。同时,也希望学生们能够养成良好的生活习惯,充分利用时间,为自己的未来打下坚实的基础,以上就是关于北京初中几点到校的相关内容,希望对有需求的家庭有所帮助!
家长关心:北京初中几点到校?附北京公立和私立初中作息时间表
还有疑问?立即在线咨询特别声明:①凡本网注明稿件来源为"原创"的,转载必须经授权后方可发布,违者将依法追究责任;
②部分稿件来源于网络,如有侵权,请联系我们沟通解决,联系邮箱:2498144268@qq.com
1对1免费咨询
解决98%的申请入学问题
25年择校服务经验 · 5分钟内响应·无限次追问
答外省户籍的在天津小学入学必须要居住证,且必须是在有效期内的居住证,不管是私立小学还是公立小学,只要想要孩子拥有天津小学学...
答非京籍可以通过租房的方式让孩子在北京上小学,但是租房入学就涉及到一个学位占用的问题,北京目前有12个区执行六年一学位,一...
答外地孩子回天津中考的话体育平时分18分是没有的,持有本市户口,学籍不在天津,要求回津参加高级中等学校招生考试的学生,体育...
答通过校额到校入学后,一般不能直接入学特殊实验班,但有进入普通实验班的机会,如果想要进特殊实验班那就不能走校额到校,如果是...
答高中转学到北京学校是可以的,但是需要转入户籍所在区的高中,成绩须不低于中考当年转入学校统一招生录取分数,转入时,应提供原...
答文化成绩差,并不代表学生没有高中上,初中成绩差上高中是有机会的,如果孩子有特长,是可以发挥学生的特长报考高中学校的,包含...
1999-2025 北京育路互联科技有限公司版权所有 | 京ICP备10025267号-13 | 京公网安备 11010802025989号
免费咨询
张老师

关注微信公众号
招生政策随时看

关注小程序
学校简章学费随时查
报名咨询电话:400-005-1568
育路教育

评论0
“无需登录,可直接评论...”