
快速择校

政策解读
导语introduction
在教育优质均衡发展的浪潮下,集团化办学已成为整合教育资源、提升办学质量的重要路径,不少私立学校也纷纷通过加入优质教育集团实现资源共享与内涵发展。近日,教育界传来重磅喜讯——北京十二中教育集团再添新成员,承泽小学正式加入该集团,这一举措将进一步扩大优质教育资源的辐射范围,为区域基础教育发展注入新的活力。

2025年11月26日下午,北京市丰台区承泽小学正式加入北京市第十二中学教育集团,并隆重举行“北京市第十二中学教育集团北京市丰台区承泽小学”揭牌仪式。这一重要时刻标志着两校携手开启资源共享、贯通培养协同育人的新篇章。
北京市第十二中学创建于1934年,是一所有着九十余年办学历史的北京市示范性高中。学校始终秉承“求真、崇善、唯美”的办学理念,传承老校长陶西平先生“同心同德兢兢业业、求实创新”的校训精神,形成了深厚的办学底蕴和鲜明的办学特色。近年来,学校在创新人才培养方面取得了丰硕成果。

承泽小学由知名教育家王欢校长领衔办学,秉持“有中心、无边界、泛联结”的现代化办学理念,构建了以“运动力、表达力、创新力”为核心的特色育人体系。学校通过个性化培养方案和多样化课程设置,持续推进从学科教学"向"科学育人"的根本转变,形成了独具特色的承泽教育新样态。

仪式现场,北京十二中教育集团管杰校长、承泽小学王欢校长分别致辞,并共同为“北京市第十二中学教育集团北京市丰台区承泽小学”揭牌。两校领导班子成员共同见证了这一重要时刻。未来,双方将在贯通培养教材研发:课程资源建设、师资培养、学生发展等方面深化合作,通过建立衔接机制、共享优质资源等举措,共同推动教育质量的持续提升。

作为北京十二中教育集团的新成员,承泽小学将正式纳入集团化管理体系,共同开展“创新人才贯通培养项目”。北京十二中在创新人才培养方面形成了系统化的实践体系。承泽小学在特色课程开发、小班化教学等方面的探索与十二中的贯通培养体系高度契合。双方将在课程共建、教师团队建设、学生发展等方面开展深度合作,关注学生个性特质的发现与培养为具有不同发展特质的学生提供从小学到中学的连贯成长通道。
此次合作是丰台教育迈向优质均衡的重要一步。在集团化办学的引领下,两校将充分发挥各自优势,共同打造协同发展的“丰台范例”为更多孩子提供优质教育服务,为丰台教育发展贡献智慧与力量!
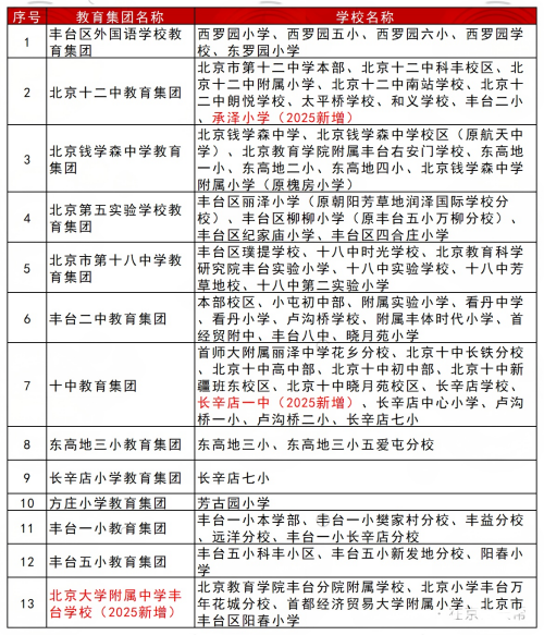
下面我们整理了丰台区教育集团名单汇总,具体如下:

综上来看,此次承泽小学加入北京十二中教育集团,不仅对两所学校的发展具有重要意义,也将对区域基础教育的均衡发展产生积极的推动作用。未来,北京十二中教育集团将继续秉持开放、合作、共赢的发展理念,不断吸纳优质教育资源,深化集团化办学改革,努力打造全国知名的教育集团品牌。
推荐阅读>>>
北京十二中教育集团再扩军,承泽小学正式加入!
还有疑问?立即在线咨询特别声明:①凡本网注明稿件来源为"原创"的,转载必须经授权后方可发布,违者将依法追究责任;
②部分稿件来源于网络,如有侵权,请联系我们沟通解决,联系邮箱:2498144268@qq.com
1对1免费咨询
解决98%的申请入学问题
25年择校服务经验 · 5分钟内响应·无限次追问
答外省户籍的在天津小学入学必须要居住证,且必须是在有效期内的居住证,不管是私立小学还是公立小学,只要想要孩子拥有天津小学学...
答非京籍可以通过租房的方式让孩子在北京上小学,但是租房入学就涉及到一个学位占用的问题,北京目前有12个区执行六年一学位,一...
答外地孩子回天津中考的话体育平时分18分是没有的,持有本市户口,学籍不在天津,要求回津参加高级中等学校招生考试的学生,体育...
答通过校额到校入学后,一般不能直接入学特殊实验班,但有进入普通实验班的机会,如果想要进特殊实验班那就不能走校额到校,如果是...
答高中转学到北京学校是可以的,但是需要转入户籍所在区的高中,成绩须不低于中考当年转入学校统一招生录取分数,转入时,应提供原...
答文化成绩差,并不代表学生没有高中上,初中成绩差上高中是有机会的,如果孩子有特长,是可以发挥学生的特长报考高中学校的,包含...
1999-2025 北京育路互联科技有限公司版权所有 | 京ICP备10025267号-13 | 京公网安备 11010802025989号
免费咨询
张老师

关注微信公众号
招生政策随时看

关注小程序
学校简章学费随时查
报名咨询电话:400-005-1568
育路教育

评论1
“无需登录,可直接评论...”