
快速择校

政策解读
010-51268841
400-805-3685
导语introduction
根据海南省中招进度,海南省中招第一批投档分数线已经公布,该批次录取分基本都在600分以上,只有个别学校分数线在600分以下。分数不够,第一批次滑档的学生,接下来可以重点关注民办高中补录和国际高中招生信息。
目录 contents
2025 海南中考分数线“第一批次”特征
(一)普通高中最低控制分数线
(二)提前批 “尖子生赛道”:名校实验班分数亮眼
海南中招录取规则
若中考分数相同,录取排序规则为:
此外,学籍与户籍政策 需重点关注:
中考分数线未达标升学备选方案——民办高中
民办高中的 “规模与机会”
民办高中的 “特色优势”
中考分数线未达标升学备选方案——国际高中
海南国际高中的课程矩阵
国际高中的核心优势
费用参考(以海南本地国际高中为例)
民办 VS 国际高中怎么选?

2025 年 海南省中考录取分数线已正式公布,呈现 “区域分层、批次分化” 特征:
420 分档:儋州市、五指山市、东方市、定安县、屯昌县、临高县、昌江县、乐东县、陵水县、白沙县、保亭县、琼中县(共 12 个市县)的初中毕业生,最低 420 分可报考本地普通高中。
470 分档:海口、三亚、文昌等其余市县的初中毕业生,需达到 470 分才有资格竞争公办普高名额。
提前批聚焦全省顶尖高中的实验班,竞争尤为激烈:
海南中学(府城校区):非少数民族聚居市县投档线 864.5 分,少数民族聚居市县 843.5 分;
上海外国语大学三亚附属中学实验班:全省投档线 854.5 分(需语文、数学、英语三科原始分≥331 分);
中国人民大学附属中学三亚学校实验班:三亚市投档线 848 分 。 这类名校实验班以 “冲刺清北 / 藤校” 为目标,对分数、学科能力要求极高,多数学生需冲击 800 分以上才有机会。
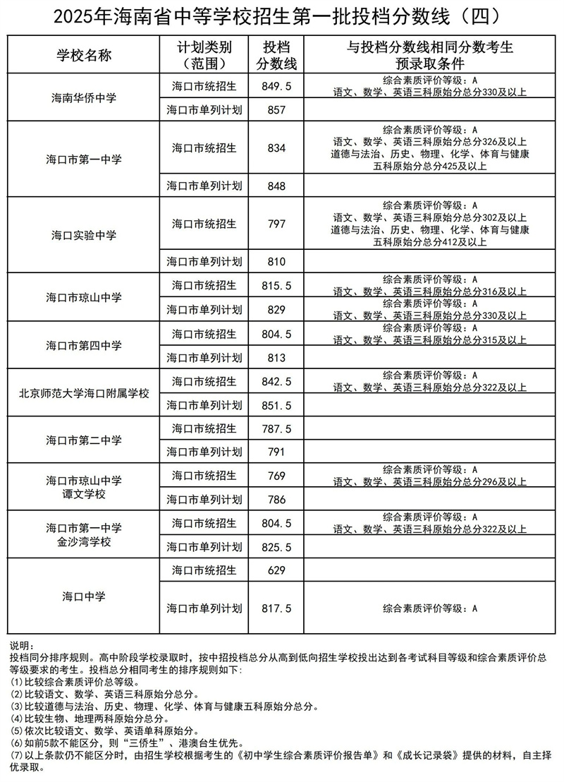
第一批次海南各学校具体录取分数见下图:




先比 综合素质评价总等级(A>B>C);
再比 语文、数学、英语三科原始分总分;
接着比 道德与法治、历史、物理、化学、体育五科原始分总分;
最后依次比较 生物、地理单科分→三侨生 / 港澳台生优先→学校自主择优 。
学籍≠户籍的考生(如户籍文昌、学籍海口),可选择 “户籍地” 或 “学籍地” 身份报考,选户籍地报考本地高中算 “单列计划”(分数线不低于统招线);
学籍不满 2 年的转学生 / 外回生,全省高中设 “单列计划” 招录,但分数线不低于普通考生。
若中考分数未达公办普高最低线,或因志愿填报滑档,民办高中是重要备选:
招生规模大:2025 年海南中招第二批(91 所普通高中)含 46 所民办校,计划招生 3.6 万人;第三批 69 所普通高中(含中高职试点班)中,民办校占比超 60% ,总招生量近 2 万人。
录取更灵活:海南民办高中分数线接近最低控制线,比如:海口市的海南英雅盛彼德学校普高,2024年最低录取分数线480分。建议提前咨询民办高中,提供中考分数,让学校提前确定是否有机会录取。>>点击了解:海南英雅盛彼德学校普高班招生简章
课程多元:既有纯高考方向的 “普高班”(按公办教材授课,冲刺国内本科),也有 “国际 + 高考双轨班”(同时学习国内课程和语言标化,灵活切换升学路径);
资源倾斜:部分民办校引入校外机构合作,提供 艺体特长生培养(美术、音乐、体育单招)、小语种高考(日语、俄语替代英语)等特色项目,为低分学生创造 “弯道超车” 机会。
若学生对国内高考兴趣低、有明确留学计划 ,或中考分数未达普高线但英语/艺体能力突出 ,国际高中是更具性价比的选择:
主流课程:A - Level(英联邦留学)、IB(全球通用)、AP(美国留学),以及 艺术 / 音乐特色班(如海南中学中英课程班、某民办校日本留学项目);
本地典型:海南中学中英课程班往年录取线约 760 分(低于其统招线),中美班 622 分 ,虽对分数有要求,但比公办实验班宽松,且更看重英语能力 + 面试表现(如雅思 5.0+、口语表达流畅)。
升学确定性高:通过语言标化(雅思 / 托福)、国际课程成绩(如 A - Level A * 率),可申请 英国 G5、美国 Top50、澳洲八大 等海外名校,避开国内高考竞争;
低龄适配:部分国际高中接受初二结业生 提前入学,更早启动留学规划(如日本高中衔接项目,初中毕业即可赴日读高中);
资源支持:提供留学规划、背景提升、竞赛辅导 全链条服务(如组织学生参加 AMC 数学竞赛、模拟联合国活动)。
学费:15- 30 万元 / 年,部分海南国际高中学费如下:
| 学校名称 | 所在区域 | 年级设置 | 课程体系 | 高中学费 |
|---|---|---|---|---|
| 海口哈罗学校 | 海口市 | 幼、小、初、高 | IGCSE、A-level | 28-29万/年 |
| 海南枫叶国际学校 | 海口市 | 幼、小、初、高 | 枫叶世界课程 | 6万/年 |
| 海南英雅盛彼德学校 | 海口市 | 幼、小、初、高 | IB-PYP、IGCSE、A-level | 84000/学期 |
| 三亚外国语/三亚外籍子女学校 | 三亚 | 幼、小、初、高 | IB-PYP、双语融合、A-level、NCUK | 15.4万/年 |
| 海南海淀外国语国际部 | 琼海 | 高中 | AP | 12.36万/年 |
| 北外附属海南外国语学校CHP国际班 | 海澄迈县 | 高中 | 北外CHP课程 | 9万/年 |
| 北大附中海口学校高中国际班 | 海口市 | 高中 | 道尔顿课程 | 15万/年 |
| 三亚华侨中学国际部 | 三亚 | 高中 | IBDP、加拿大新省课程 | 中加课程7万/年,IBDP15万/年 |
| 蓝湾未来领导力学校 | 陵水黎族自治县 | 小、初、高 | 双语、AP、A-level | 26万/年 |
附加成本:语言培训(2 - 5 万 / 年)、留学申请服务费(5- 10万)、海外夏校(3 - 8 万 / 次),整体需家庭具备年预算 30 - 50 万 的经济能力。
| 维度 | 民办高中(普高方向) | 国际高中(留学方向) |
|---|---|---|
| 核心目标 | 冲刺国内本科(含艺体单招) | 申请海外名校(英、美、澳、日等) |
| 分数要求 | 海南民办高中分数线接近普高最低线(420/470 分 ±20 分) | 海南国际高中分数线模糊,中考成绩只是参考,更看重英语 + 综合素质 |
| 费用预算 | 学费 3 - 8 万 / 年,性价比高 | 学费15 - 30 万 / 年,整体成本高 |
| 风险点 | 需适应普高节奏,高考竞争仍激烈 | 留学政策变化、文化适应挑战 |
建议:
若家庭预算有限、学生仍想冲国内本科 → 优先民办高中(选高考班 / 艺体班);
若学生英语突出、有明确留学规划、家庭经济充足 → 果断选择国际高中(提前锁定海外 Offer);
摇摆不定的家庭 → 可关注 “双轨制民办高中”(同时开设高考班和国际班,高一后再分流)。
延展阅读推荐:
2025海南中考分数线公布!分数未达线?民办&国际高中成升学备选
还有疑问?立即在线咨询特别声明:①凡本网注明稿件来源为"原创"的,转载必须经授权后方可发布,违者将依法追究责任;
②部分稿件来源于网络,如有侵权,请联系我们沟通解决,联系邮箱:2498144268@qq.com
1对1免费咨询
解决98%的申请入学问题
长达25年择校服务经验 · 5分钟内响应 · 无限次追问
答当然可以,外地户口是完全可以入读北京的国际学校的。关键要看您为孩子选择哪种类型的国际学校,以及申请的学段。根据目前的政策...
答家长您好!北京十一学校国际部是一所公立国际部,因为公办性质,所以在招生方面不同于民办国际学校,比如在招生对象上,北京公立...
答国际学校0.5项目是什么?是国际学校为初三学生提供的“初高中衔接计划”。学生于初三下学期(即0.5年)提前进入国际课程学...
答在北京上国际学校的都是什么样的家庭?是经济有支撑、理念有共识、规划有方向的家庭,他们不是盲目跟风的“贵族选择”,而是基于...
答双轨制和单轨制国际学校有什么区别?在课程体系与升学路径、教育理念与培养目标、教育理念与培养目标都有所不同。双轨制国际学校...
答alevel大考都考什么?A-Level课程涵盖70余门学科,包括理科(数学、物理、化学、生物)、文科(经济、历史、地理...
免费咨询
张老师

关注微信公众号
招生政策随时看

关注小程序
学校简章学费随时查
报名咨询电话:400-005-1568
育路教育
评论0
“无需登录,可直接评论...”