2009成考高中起点 数学理试卷及参考答案

来源:发布时间:2011-06-15

育路成人高考培训咨询

帮助希望进入名校的在职人员实现他们的本、专科大学梦想

有事您Q我!
3.jpg

业内名师团队,班主任一对一服务,全面覆盖考点,一次考试,保上名校。 !

成人高考辅导 保过套餐 90%考点命中率 让名校触手可及!

课程名称
课时
试听
学费
报名
成考高起点语文(热报) 13周 ¥200元
成考高起点数学 13周 ¥200元
成考高起点英语 13周 ¥200元
成考高起点历史地理 12周 ¥200元
成考高起点物理化学 12周 ¥200元
网络保过班(热报) 基础班 +系统班 +串讲班 ¥1200元

独家基础辅导、专业老师精细讲解、巩固知识、模考练习、取得好成绩!

  • 三科联报: 500元并送独家资料

课程名称
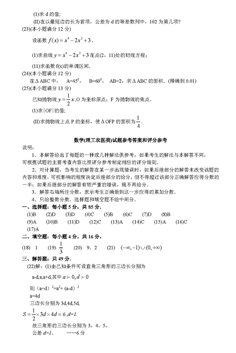
课时
试听
学费
报名
成考专升本英语 13周   200元
成考专升本数学 13周   200元
成考专升本治(热报) 13周   200元
押题串讲班 2周   150元
保过班 基础班 +系统班 +串讲班 1200元

名师制定独家完善学习计划,准确把握考试命脉,知识与高分并存!

  • VIP退费班:"零分险"考试不过全额退费

辅导课目 辅导班次 VIP精品套餐专属服务 学费 报名
全科
VIP
退费班
理工类:政治+英语+高数 含:
精讲班
冲刺班
模考班
内部资料班
应试技巧班
直播押题串讲
系统全面讲解;重点难点强化
高仿真题训练;押题内部资料
应试技巧指导;考前直播串讲
名师互动辅导;班主任全程跟踪
顶尖师资团队;全额退费保障
1490元
经管类:政治+英语+高数 1490元
文史类:语文+英语+政治 1490元
单科
VIP
退费班
语文(专升本) 600元
英语(专升本) 600元
政治 600元
高等数学一 600元
高等数学二 600元

凝聚考点、全面测试、高分答题技巧,步步为营,拿下考试!

  • 报名高起点基础班+串讲班,串讲班优惠价120/科。

课程名称
开课时间
上课地点
优惠价
报名
高起点(语数外)名校保过班(热报) 随报随学 人大西门学知楼 ¥3850元
成考高起点(语数外)全程班(热报) 2012-11 人大西门学知楼 ¥3200元
人大成考高起点(语数外)脱产班 2016-05 人大西门学知楼 ¥2660元
人大成考高起本(文科)全程班(热报) 2012-11 人大西门学知楼 ¥4000元
人大成考高起本(文科)名校保过班 随报随学 人大西门学知楼 ¥4500元
人大成考高起本(理科)名校保过班 随报随学 人大西门学知楼 ¥4760元

成考项目推荐

报名推荐热线:010-51297401

育路版权与免责声明

① 凡本网注明稿件来源为"原创"的所有文字、图片和音视频稿件,版权均属本网所有。任何媒体、网站或个人转载、链接转贴或以其他方式复制发表时必须注明"稿件来源:育路网",违者本网将依法追究责任;

② 本网部分稿件来源于网络,任何单位或个人认为育路网发布的内容可能涉嫌侵犯其合法权益,应该及时向育路网书面反馈,并提供身份证明、权属证明及详细侵权情况证明,育路网在收到上述法律文件后,将会尽快移除被控侵权内容。

专家访谈·视频

更多>>

北大成考名师辅导

知名学府北京大学权威师资授课,考生通关不再难...[详细]

经验交流

进入论坛