
国际学校快速择校

私立学校快速择校

国际学校政策解读

私立学校政策解读
导语introduction
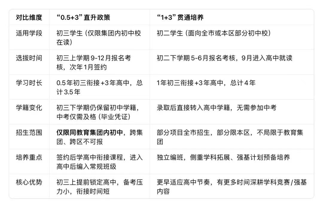
0.5+3”直升政策是初三学生提前锁定集团内优质高中的重要路径!什么是“0.5+3”?“0.5+3”是北京部分教育集团针对初三学生推出的直升政策,核心是用初三上半学期(约0.5学年)的综合考核锁定集团内高中名额,后续完成初三下半学期衔接学习后,直接进入高中开始3年的常规高中学习。


“0.5+3”时间轴时间轴参考(以北京核心城区为例)
初三上9-10月:关注学校/集团官网发布的直升政策通知,明确报名条件、考核时间;
初三上11-12月:提交报名材料,部分集团会组织初审面试(侧重学生表达能力、对高中的认知);
初三上12月-次年1月:参加集团统一学业考核+综合素质测评,公布直升拟录取名单;
次年2月:公示录取名单,签订直升协议,学生进入高中衔接课程学习。
“0.5+3”要求(硬件)成绩门槛:核心参考初二下学期期末+初三上学期期中/月考的年级排名,多数集团要求年级前10%-20%,部分头部集团门槛会提升至前5%。
综合素质:无违纪记录,综合素质评价需达到“A等”;部分集团会看重校级/区级三好学生、学科竞赛奖项、社会实践经历等加分项。



名额参考2026年扩招后最新数据,部分集团含关联私立校名额(如人大附中分校、清华实验学校);
选拔核心通用要求:集团内初三学籍、综评A等、无违纪记录,初三上学期月考/期中/期末成绩为核心依据;
时间节点统一参考2026年全市统一流程:1月8-18日集中签约,2月16日前公示候选名单;
签约后需签署《直升承诺书》,5月锁定学籍,6月参加中考(仅毕业凭证,及格即可)。
建议:
集团内初中+年级前10%-20%
优先级:“0.5+3”直升首选
符合“0.5+3”核心选拔标准,签约后无需中考,初三下学期可提前学高中内容,且能进入集团内嫡系高中,教学衔接更顺畅。
非集团内初中/集团内排名20%以外
优先级:“1+3”贯通培养(初二)/备战中考(初三)
初三学生若达不到“0.5+3”门槛,建议全力备战中考;初二学生可尝试“1+3”,部分项目全市招生,对学籍限制较少。
以上就是关于北京教育集团“0.5+3”直升政策的相关内容,介绍了政策详情、时间轴、要求及速览表,并给出建议。孩子升学是大事,选对路径很关键。如果您对“0.5+3”直升政策还有疑问,或者想进一步了解如何为孩子准备,欢迎联系我们,我们帮您深入分析,为孩子升学做好规划。
推荐阅读:
①特别声明:本站点注明为"原创"的文章,版权均属育路教育所有,未经书面允许不得以任何形式转载,违者将依法追究责任;
②免责声明:本站部分未注明“原创”的文章,均来源于网友提供或网络搜集由本站编辑整理,如涉及版权问题,请联系本站管理员予以更改或删除,联系邮箱:2513186070@qq.com

学费:15.50万/年简章详情>

学费:2.340万/学期简章详情>

学费:22.80万/年简章详情>

学费:12.600万/年简章详情>

学费:15.90万/年简章详情>

学费:4.980万/学期简章详情>

学费:21.40万/年简章详情>

学费:19.800万/年简章详情>
免费咨询
张老师

私立学校

国际学校
关注微信公众号
招生政策随时看

国际学校

私立学校
关注小程序
学校简章学费随时查
报名咨询电话:400-005-1568
育路教育
评论2
“无需登录,可直接评论...”