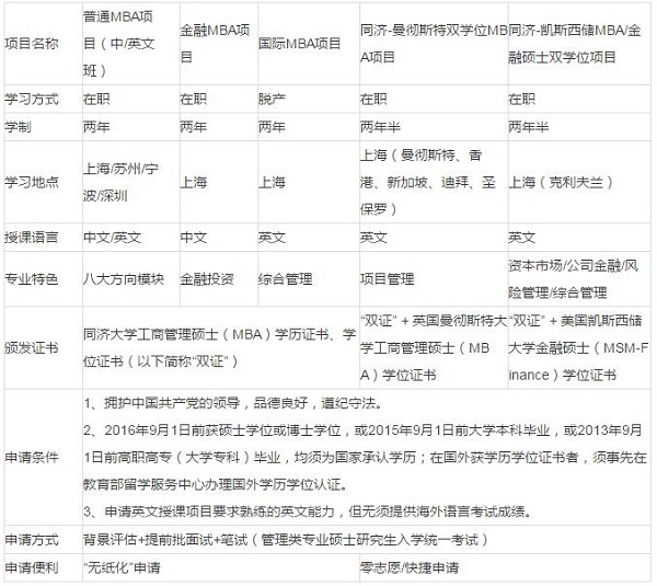
一、同济项目概览(2018年9月入学)

注:
①学制为两年/两年半,学习年限最多不超过五年。
②英文授课普通MBA(在职)班仅在上海开设,选修课为定制。
③“八大方向模块”包括项目管理与房地产、企业战略、领导力与组织行为、会计与财务、人力资源、服务与运营管理、市场营销、金融。
二、提前批面试规则
2018年,同济大学MBA招生将继续采取“提前批面试”政策,所有申请人都须在联考分数线公布之前参加面试。
1、每名申请人在申请当年只有一次“提前批面试”机会(不含国际双学位项目专场面试;国际双学位项目适用“零志愿”申请规则,即国际双学位项目申请人参加专场面试,若获得“拟录取资格”,不得再申请同济MBA国内项目;若未获得“拟录取资格”,不影响其申请同济MBA国内项目的资格)。
2、“提前批面试”结果根据项目、学习地点和批次,按申请人的背景评估成绩和面试成绩合计分值由高到低排序确定。“提前批面试”所获结果与其所申请的项目及学习地点是绑定的。
3、提前批面试分小组面试和个人面试(含“英文能力”和“时事政治”口试),其中时事政治考核不计分,审核结果分为“通过”和“不通过”,“不通过”者不予录取。
三、申请流程
同济MBA提前批面试秉承"公平、公正、公开"原则,分为三个步骤进行:①在线申请; ②背景评估; ③提前批面试
1、在线申请
为践行“环保”理念,并提给广大申请人提供便利,同济MBA采用“无纸化”方式接收申请资料,申请人须在线提交申请表并上传申请资料。申请网址applymba.tongji.edu.cn
资料目录:
♦《同济大学MBA入学申请表》(申请人在线填写);
♦《同济大学MBA入学申请推荐信》两封(申请人在线填写推荐人信息,推荐人在线填写《推荐信》);
♦ 高等教育阶段毕业证书/学位证书(在线上传扫描件);
♦ 高等教育阶段学历和最高学历/学位成绩单(在线上传扫描件,面试时提交原件);
♦ “GMAT/GRE申请人”须通过GMAC/ETS寄送正式成绩单(GMAT代码:KXQ-WQ-60(脱产课程)或KXQ-WQ-75(在职课程);GRE代码:0384),并在线上传副本扫描件;
♦ 其它有助于申请的资料(如名片、组织结构图(须标明自己所处的位置)、外语水平证明、海外考试成绩、职(执)业资格证书、三个月(含)以上海外经历证明、论文著作及专利、地市(校)级(含)以上荣誉与奖励证书、雇主资助证明、创业证明、其它学校录取通知等,在线上传扫描件)。
注:
①面试时需要验证所有上传资料的原件,另需提交加盖教务部门或档案保管部门印章的高等教育阶段学历和最高学历/学位成绩单原件。
②国际双学位项目(即“零志愿”项目)为申请人提供“快捷申请”通道,申请人仅需在线提交申请表,并上传英文简历,即可获得该项目面试机会,后续根据面试结果及外方要求补充提交申请资料。
2、背景评估
根据申请人提交的申请资料,同济MBA中心专家组将对申请人的学业背景、职业背景、申请人自述、推荐信等进行综合评估,评估结果计入总成绩。考生通过网上申请系统查询是否获得面试资格。未获得面试资格的考生原则上建议报考其他院校。
同济MBA鼓励“创业型”“创新型”以及“专家型”人才申请,申请人可直接获得面试资格(需在线提交相关证明材料)。“直通面试”申请人具体包括:
(1)“创业型人才”:自主创业,并个人股份在25%以上的申请人(需提供公司营业执照、法人资质、注册资本、验资报告等创业证明材料)
(2)“创新型人才”:获得过专利,曾于国内外权威学术期刊发表过论文的申请人,以及获得全国劳动模范、全国五一劳动奖章、全国三八红旗手等省部级以上奖励的申请人;
(3)“专家型人才”:获同济MBA认可的职(执)业资格证书须由国内外权威专业组织颁发,具有较长的发展历史与社会认可度,包括但不仅限于金融财务类、法律咨询类、项目管理类、建造地产类、信息技术类专业资质,但不包括各类行业基础准入类证书(如“从业资格证”)与基本技能证书。
3、提前批面试
(1)时间批次注1

注1:同济-凯斯西储MBA/金融硕士双学位项目、同济-曼彻斯特双学位MBA项目,实行每月滚动面试。届时,请留意MBA中心网站及项目组通知。
注2:括号中标注地点为教学点,仅针对申请该教学点项目的申请人开放。
(2)面试流程
签到/验证——小组面试——个人面试(含“英文能力”和“时事政治”口试)
注:按项目进行面试分组;国际项目专场面试流程可能会有所差异。面试的具体时间在申请系统选择。具体安排留意MBA中心网站及项目组每批面试通知。

特别声明:①凡本网注明稿件来源为"原创"的,转载必须注明"稿件来源:育路网",违者将依法追究责任;
②部分稿件来源于网络,如有侵权,请联系我们沟通解决。

同济大学MBA将于8月26、27日举办第五批提前面试,有参加的同学请准时参加~

中国科学技术大学MBA苏州研究院第五批提前面试将于2018年1月7日在校本部举办,想要参加的同学请于12月30日前提交申请材料。

中国科学技术大学MBA苏州研究院第四批提前面试将于11月5日在校本部举办,想要参加的同学请于10月27日前提交申请材料。

中国科学技术大学MBA苏州研究院第三批提前面试将于10月15日在校本部举办,想要参加的同学请于10月7日前提交申请材料。

中国科学技术大学MBA苏州研究院第二批提前面试将于9月17日在校本部举办,想要参加的同学请于9月10日前提交申请材料。
评论0
“无需登录,可直接评论...”