9月24日至27日,考生可登录“全国硕士研究生招生考试网上报名平台”进行预报名。报名时间为每天9:00-22:00。考生可提前查看需准备的网报信息。
在网报平台,考生不仅可以查询省市招办、招生单位、报考点发布的网报公告,还可以了解网上缴费常见问题、现场确认、准考证下载等报考信息。考生还可进入研招网报帮助中心,查看“报名资格” “注册学信网账号”“填写网报信息”“选择报考点”“统考网上缴费”等12大类常见问题。
报名期间,系统将对考生学历(学籍)信息进行网上校验,并在考生提交报名信息三天内反馈校验结果。考生可随时上网查看学历(学籍)校验结果,也可在报名前或报名期间自行登录“学信网”查询本人学历(学籍)信息。未通过学历(学籍)校验的考生应及时到学籍学历权威认证机构进行认证,在现场确认时将认证报告交报考点核验。
应届毕业生除了可在预报名阶段报名外,也可在正式报名阶段报名(10月10日至31日)。请不要着急,尽量避开网报开始阶段的高峰期。预报名成功后,报名数据有效,不需要在正式报名阶段再次报名。
2017年研招网报流程图(统考)

注:
⑴ 建议教育网用户登录http://yz.chsi.cn;公网用户登录http://yz.chsi.com.cn,访问速度会有差异;
⑵ 实名注册,请牢记注册的用户名和密码。每个注册帐户提交多条网上报名数据,无需重复注册。注册用户直接与报名号对应,是查询报名号的唯一方法,在后期的信息查询、准考证下载和调剂系统中继续使用;
⑶ 请不要开启有网页拦截功能的软件;招生单位、考试方式、报考点等要慎重选择,一旦生成报名号后则不可以修改;如确实需要修改,请添加新的报考信息,原有报考信息所对应的报名号现场不确认则自动作废;
⑷ 填报信息时,请认真阅读报名页面的提示信息,准确填报,带*的文本框为必填内容,证件号码等使用半角英文输入法输入;
⑸ 填报信息时,请认真阅读报名页面的提示信息,父母信息和学习经历均至少要完整填写一项;
⑹ 报考专业名称前面有“(专业学位)”字样的为专业学位的专业,其他为学术型专业;报考研究方向名称前面有“(全日制)”字样为招收全日制研究生的专业研究方向,有“(非全日制)”字样为招收非全日制研究生的专业研究方向;
⑺ 报名过程中,请认真阅读各省市招办、招生单位和报考点发布的网报公告,由于违反公告造成无效报名考生自行负责;
⑻ 牢记网报系统生成的报名号,报名号是考生在报考点现场确认和照相的重要信息,如遗失,可凭考生注册的用户名和密码进入网报系统查询;
⑼ 在北京、天津、河北、辽宁、吉林、黑龙江、江苏、安徽、福建、江西、山东、河南、湖南、广西、海南、重庆、四川、甘肃、宁夏等报考点报考的考生,需要网上支付报考费;
⑽ 修改或查询自己的报名信息,其中招生单位、考试方式及报考点等信息是不可修改的内容;请在网报结束前登录确认所填信息,建议将所有信息保存;在需网上支付的报考点报考的考生请检查网上支付是否成功(银行卡扣费即为成功支付);
⑾ 预报名期间的报名信息是有效数据,不需要重复填报;
⑿ 现场确认时间在2016年11月12日之前,具体安排请查看各省级招办发布的网报公告http://yz.chsi.com.cn/sswbgg/
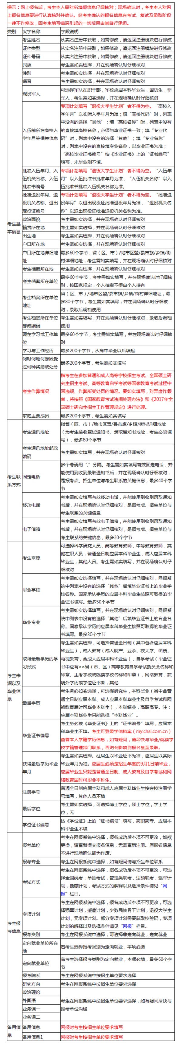
2017年统考考生需准备的网报信息

版权声明:
本文内容来自中国研究生招生信息网 ,文章仅代表原作者观点,不代表育路教育观点。
精彩推荐:
温馨提示:欢迎加入2017年研究生考试QQ交流群:371909432
无法确定考研目标院校、专业,怎么办?考研公共课、专业课基础薄弱,怎么办?跨校跨专业报考,考试通过难度大,怎么办?想一次考研过线,怎么办?文都考研高端辅导课程,顶级名师授课,个性化定制辅导课程,核心服务体系通关保障,挑战100%通过率!

欢迎关注研究生微信公众号
特别声明:①凡本网注明稿件来源为"原创"的,转载必须注明"稿件来源:育路网",违者将依法追究责任;
②部分稿件来源于网络,如有侵权,请联系我们沟通解决。
25人觉得有用
23
2016.09
天津市2017年考研各报名点及各研招单位联系电话已公布,请相关考生仔细阅读。......
23
2016.09
2017年全国硕士研究生预报名系统将于9月24日9:00正式开启,届时应届考生可登陆中国研究生招生信息网登......
21
2016.09
西安电子科技大学网络教育学院的统考是我们必须参加的也是最重要的考试,其实还是会有很多人不了解......
21
2016.09
大家都知道我们的统考是我们的最重要的一次考试,那么今年西安电子科技大学网校的12月份的统考的报......
21
2016.09
研究生报名采取的是网络在线报名的形式,报名过程中考生需要填写一系列的个人信息,为了保证报名过程的......
16
2016.09
9月中最重要的一件事就是考研预报名,应届考生得提前了解准备,下面小编整合了22个问题,大家抓紧......