育路教育网,权威招生服务平台
新东方在线

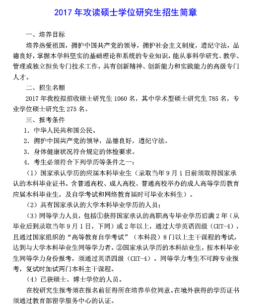
上海工程技术大学2017年硕士研究生招生简章

来源:上海工程技术大学研究生教育网 时间:2016-07-11 14:14:06

   上海工程技术大学2017年硕士研究生招生简章

上海工程技术大学2017年硕士研究生招生简章
上海工程技术大学2017年硕士研究生招生简章
结束

特别声明:①凡本网注明稿件来源为"原创"的,转载必须注明"稿件来源:育路网",违者将依法追究责任;

②部分稿件来源于网络,如有侵权,请联系我们沟通解决。

有用

25人觉得有用

阅读全文

2019考研VIP资料免费领取

【隐私保障】

育路为您提供专业解答

相关文章推荐
您可能感兴趣
为什么要报考研辅导班? 如何选择考研辅导班? 考研辅导班哪个好? 哪些北京考研辅导班靠谱? 2019考研辅导班大全