育路教育网,权威招生服务平台
新东方在线

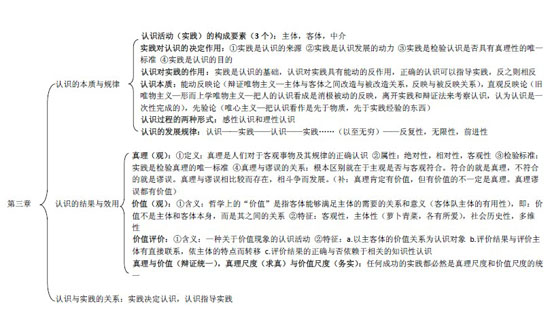
2014考研政治备考:马原第三章知识体系图解

来源:中国教育在线 时间:2013-04-15 19:27:10

    2014年考研备考已经开始,很多考生已经开始了初级阶段的复习。我们整理了《马克思主义基本原理》各章节知识点体系图,供考生参考,以下为第三章知识点体系图解:

结束

特别声明:①凡本网注明稿件来源为"原创"的,转载必须注明"稿件来源:育路网",违者将依法追究责任;

②部分稿件来源于网络,如有侵权,请联系我们沟通解决。

有用

25人觉得有用

阅读全文

2019考研VIP资料免费领取

【隐私保障】

育路为您提供专业解答

相关文章推荐

15

2013.04

2014考研政治备考:马原第四章知识体系图解

2014年考研备考已经开始,很多考生已经开始了初级阶段的复习。我们整理了《马克思主义基本原理》......

15

2013.04

2014考研英语作文:语句精彩得高分

在考研英语过程,怎么才能得高分作文呢?写作Part B部分,可能是考生和各位辅导老师讨论最热烈的部......

15

2013.04

2014考研英语:英语复习怎么开展

2014年考研复习:如何开展英语复习 关于词汇 词汇是考研英语复习的重头戏,它的意义不容分说......

15

2013.04

2014考研英语:单词记忆如何开展

在考研过程中,考研英语是重头戏。考研英语单词的记忆需要掌握大概 5500 个,从现在开始算起到 20......

15

2013.04

2014考研英语: 开心背单词 事半功倍

2014年考研的备考已经开始,考研学子的复习业已如火如荼。俗话说,考研要翻身,英语定乾坤。英语的......

15

2013.04

2014考研英语:阅读理解把握关键词语

在研究生考试中,考研英语是各个科目的重中之中,阅读理解部分又是英语科目中分值较大的部分,它是......

您可能感兴趣
为什么要报考研辅导班? 如何选择考研辅导班? 考研辅导班哪个好? 哪些北京考研辅导班靠谱? 2019考研辅导班大全