育路教育网,权威招生服务平台
新东方在线

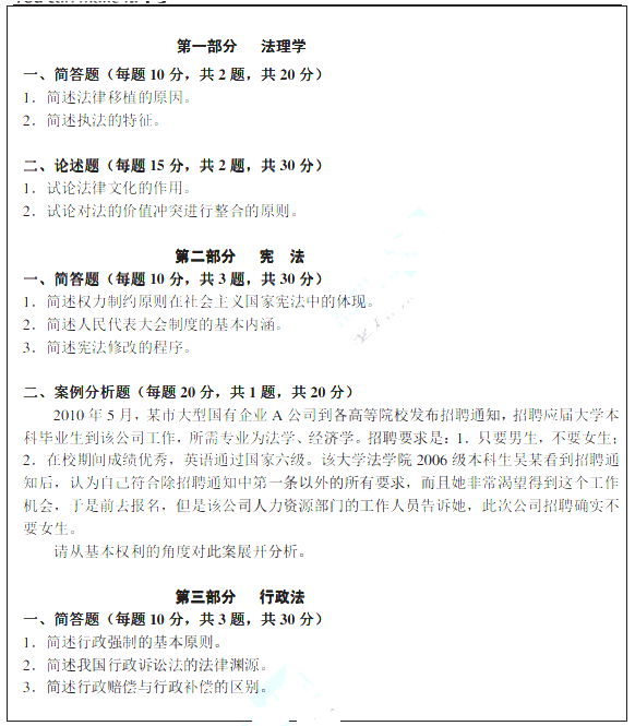
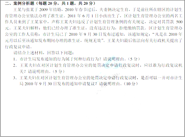
昆明理工大学2012年618法学综合考研试题

来源:考试大 时间:2012-12-06 09:38:40

 

 

结束

特别声明:①凡本网注明稿件来源为"原创"的,转载必须注明"稿件来源:育路网",违者将依法追究责任;

②部分稿件来源于网络,如有侵权,请联系我们沟通解决。

有用

25人觉得有用

阅读全文

2019考研VIP资料免费领取

【隐私保障】

育路为您提供专业解答

相关文章推荐
您可能感兴趣
为什么要报考研辅导班? 如何选择考研辅导班? 考研辅导班哪个好? 哪些北京考研辅导班靠谱? 2019考研辅导班大全