育路高考网,提供查院校、选专业、填志愿,高考择校路线规划服务
微信小程序
高校招生小程序

快速择校

微信公众号
高校招生公众号

政策解读

010-51291557

客服热线 : 8:00-20:00

福建:2012年高招30所名校预估在省内录取线

2012-06-29 11:39:49 来源:育路高考网

     2012年高考200-400分上大学最佳捷径 免试入学 点击进入快速录取通道>>

    25日上午,部分省外名校福建招生组老师接受采访,根据往年的经验预估在闽录取分数线。不过,预估的录取线仅作为填报志愿的参考,不能作为最终依据。

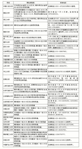
    以下是30所名校预估在闽录取线:

1.jpg

30所名校预估在闽录取线

    推荐阅读:2012各省市高考录取分数线

     2012高考志愿填报指南

    高考落榜生上大学的最佳途径 快速录取

    2012高考最具发展潜力专业解读

    2012高考航空招生院校排行榜

   2012高考高级护理专业招生院校

  (责任编辑:张影)

  特别说明:由于各省份高考政策等信息的不断调整与变化,育路高考网所提供的所有考试信息仅供考生及家长参考,敬请考生及家长以权威部门公布的正式信息为准。

高考专业报名咨询
  • 意向专业:
  • 学生姓名:
  • 联系电话:
  • 出生日期:
  • 您的问题:
  • 《隐私保障》

高考低分择校动态

免费咨询

在线咨询
录取几率测评
扫码关注
官方微信公众号

官方微信公众号

电话咨询
联系电话
010-51291557
返回顶部